2024.03.21 21:46
关于对《北京市知识产权局行政违法行为分类目录(试行)》(征求意见稿)公开征求意见的公告
文章来源:北京家居行业协会公众号
点击上方“北京家居行业协会”可快速关注!关于对《北京市知识产权局行政违法行为分类...
关于对《北京市知识产权局行政违法行为分类目录(试行)》(征求意见稿)公开征求意见的公告
为贯彻落实《北京市优化营商环境条例》,北京市知识产权局编制了《北京市知识产权局行政违法行为分类目录(试行)》(征求意见稿),现公开征求意见。意见征集期限:2020年7月10日至8月10日。欢迎社会各界通过以下方式提出意见:
(一)通过电子邮件将意见发至:
faguichu@zscqj.beijing.gov.cn。
(二)通过信函将意见发至:
北京市西城区德胜门东大街8号东联大厦2层北京市知识产权局政策法规处,并请在信封上注明“征求意见”字样。
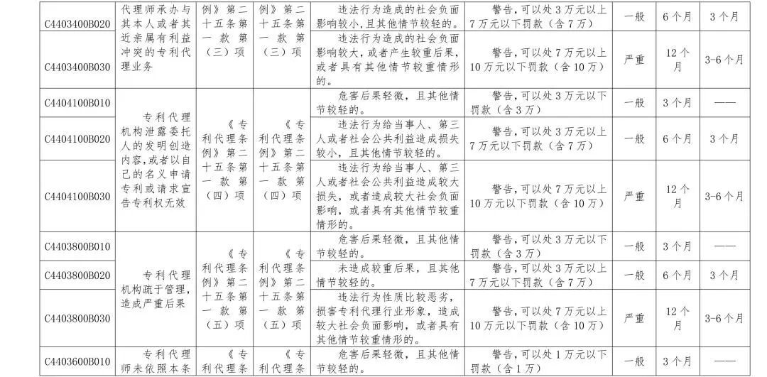
附件:《北京市知识产权局行政违法行为分类目录(试行)》(征求意见稿)
北京市知识产权局
2020年7月10日
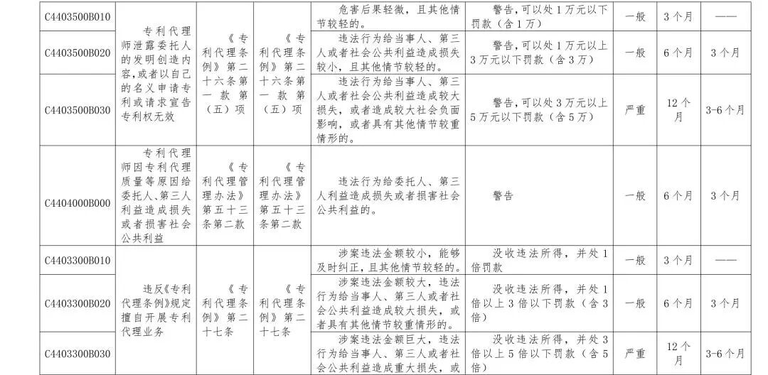
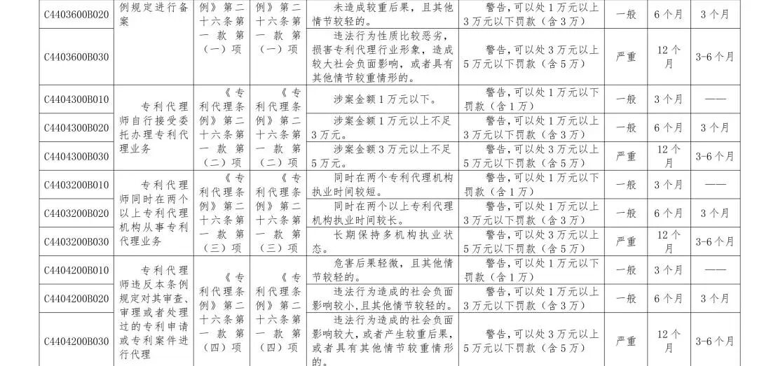
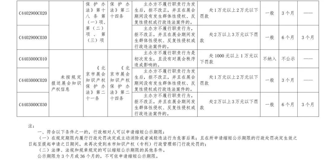
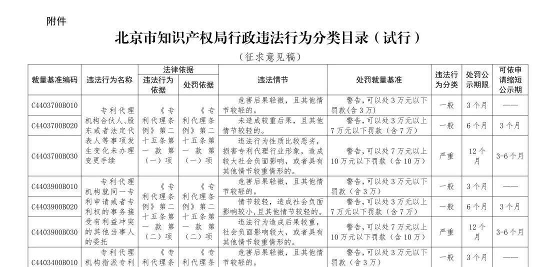
附件:《北京市知识产权局行政违法行为分类目录(试行)》(征求意见稿)
下载附件,可点击“阅读原文”,如显示“将要访问”,请选择“访问原网页”。
(编辑:李星仪 审读:熊利华)
文章来源:北京家居行业协会公众号
风险提示及免责条款
[温馨提示] 文章来源于北京家居行业协会公众号,转载注明原文出处,此文观点与查生意无关,理性阅读,版权属于原作者若无意侵犯媒体或个人知识产权,请联系我们,本站将在第一时间删掉 ,查生意仅提供信息存储空间服务。


