2024.03.21 21:46
来了!国家知识产权局专利、商标代理行政处罚事项目录
文章来源:北京家居行业协会公众号
点击上方“北京家居行业协会”可快速关注!来源:国家知识产权局网站 (版权归原作者...
来源:国家知识产权局网站 (版权归原作者所有,本文仅供交流学习,若来源标注错误或侵犯到您的权益,烦请告知,我们将立即删除)
-------------------------------------------------------------
原标题:国家知识产权局专利、商标代理行政处罚事项目录
近日,国家知识产权局网站发布了“专利、商标代理行政处罚事项目录”,目录对专利代理机构违法违规行为、专利代理师违法违规行为、商标代理机构违法违规行为的处罚依据进行了详细的设定。
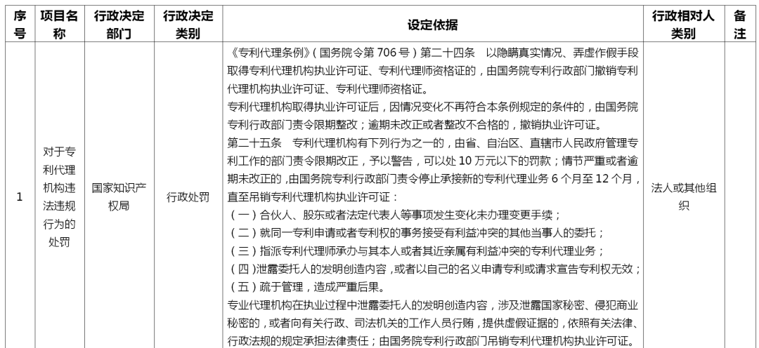
对于专利代理机构违法违规行为的处罚
《专利代理条例》(国务院令第706号)第二十四条 以隐瞒真实情况、弄虚作假手段取得专利代理机构执业许可证、专利代理师资格证的,由国务院专利行政部门撤销专利代理机构执业许可证、专利代理师资格证。
专利代理机构取得执业许可证后,因情况变化不再符合本条例规定的条件的,由国务院专利行政部门责令限期整改;逾期未改正或者整改不合格的,撤销执业许可证。
第二十五条 专利代理机构有下列行为之一的,由省、自治区、直辖市人民政府管理专利工作的部门责令限期改正,予以警告,可以处10万元以下的罚款;情节严重或者逾期未改正的,由国务院专利行政部门责令停止承接新的专利代理业务6个月至12个月,直至吊销专利代理机构执业许可证:
(一)合伙人、股东或者法定代表人等事项发生变化未办理变更手续;
(二)就同一专利申请或者专利权的事务接受有利益冲突的其他当事人的委托;
(三)指派专利代理师承办与其本人或者其近亲属有利益冲突的专利代理业务;
(四)泄露委托人的发明创造内容,或者以自己的名义申请专利或请求宣告专利权无效;
(五)疏于管理,造成严重后果。
专业代理机构在执业过程中泄露委托人的发明创造内容,涉及泄露国家秘密、侵犯商业秘密的,或者向有关行政、司法机关的工作人员行贿,提供虚假证据的,依照有关法律、行政法规的规定承担法律责任;由国务院专利行政部门吊销专利代理机构执业许可证。
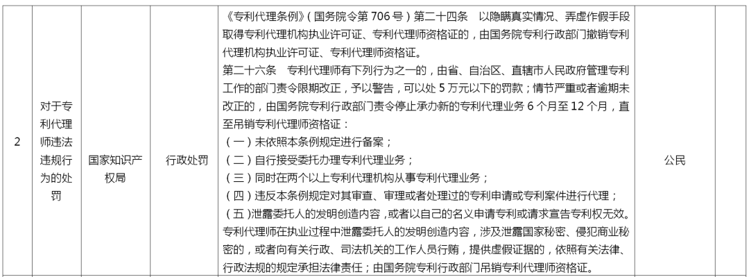
对于专利代理师违法违规行为的处罚
《专利代理条例》(国务院令第706号)第二十四条 以隐瞒真实情况、弄虚作假手段取得专利代理机构执业许可证、专利代理师资格证的,由国务院专利行政部门撤销专利代理机构执业许可证、专利代理师资格证。
第二十六条 专利代理师有下列行为之一的,由省、自治区、直辖市人民政府管理专利工作的部门责令限期改正,予以警告,可以处5万元以下的罚款;情节严重或者逾期未改正的,由国务院专利行政部门责令停止承办新的专利代理业务6个月至12个月,直至吊销专利代理师资格证:
(一)未依照本条例规定进行备案;
(二)自行接受委托办理专利代理业务;
(三)同时在两个以上专利代理机构从事专利代理业务;
(四)违反本条例规定对其审查、审理或者处理过的专利申请或专利案件进行代理;
(五)泄露委托人的发明创造内容,或者以自己的名义申请专利或请求宣告专利权无效。
专利代理师在执业过程中泄露委托人的发明创造内容,涉及泄露国家秘密、侵犯商业秘密的,或者向有关行政、司法机关的工作人员行贿,提供虚假证据的,依照有关法律、行政法规的规定承担法律责任;由国务院专利行政部门吊销专利代理师资格证。
对于商标代理机构违法违规行为的处罚
《中华人民共和国商标法》第六十八条 商标代理机构有下列行为之一的,由工商行政管理部门责令限期改正,给予警告,处一万元以上十万元以下的罚款;对直接负责的主管人员和其他直接责任人员给予警告,处五千元以上五万元以下的罚款;构成犯罪的,依法追究刑事责任:(一)办理商标事宜过程中,伪造、变造或者使用伪造、变造的法律文件、印章、签名的;(二)以诋毁其他商标代理机构等手段招徕商标代理业务或者以其他不正当手段扰乱商标代理市场秩序的;(三)违反本法第四条、第十九条第三款和第四款规定的。
商标代理机构有前款规定行为的,由工商行政管理部门记入信用档案;情节严重的,商标局、商标评审委员会并可以决定停止受理其办理商标代理业务,予以公告。附:目录详情
国家知识产权局专利、商标代理行政处罚事项目录
文章来源:北京家居行业协会公众号
风险提示及免责条款
[温馨提示] 文章来源于北京家居行业协会公众号,转载注明原文出处,此文观点与查生意无关,理性阅读,版权属于原作者若无意侵犯媒体或个人知识产权,请联系我们,本站将在第一时间删掉 ,查生意仅提供信息存储空间服务。


