2024.03.21 21:46
收藏!《商标侵权判断标准》全文比对版
文章来源:北京家居行业协会公众号
点击上方“北京家居行业协会”可快速关注!IPRdaily,连接全球百万知识产权精...
IPRdaily,连接全球百万知识产权精英
全球影响力的知识产权产业媒体
#本文仅代表作者观点,不代表IPRdaily立场#
原标题:收藏丨附比对版丨附电子版丨《商标侵权判断标准》
IPRdaily导读:为深入贯彻落实党中央、国务院关于强化知识产权保护的决策部署,加强商标执法指导工作,统一执法标准,强化商标专用权保护。日前,国家知识产权局出台了《商标侵权判断标准》,现附上《商标侵权判断标准》比对版供大家交流学习。
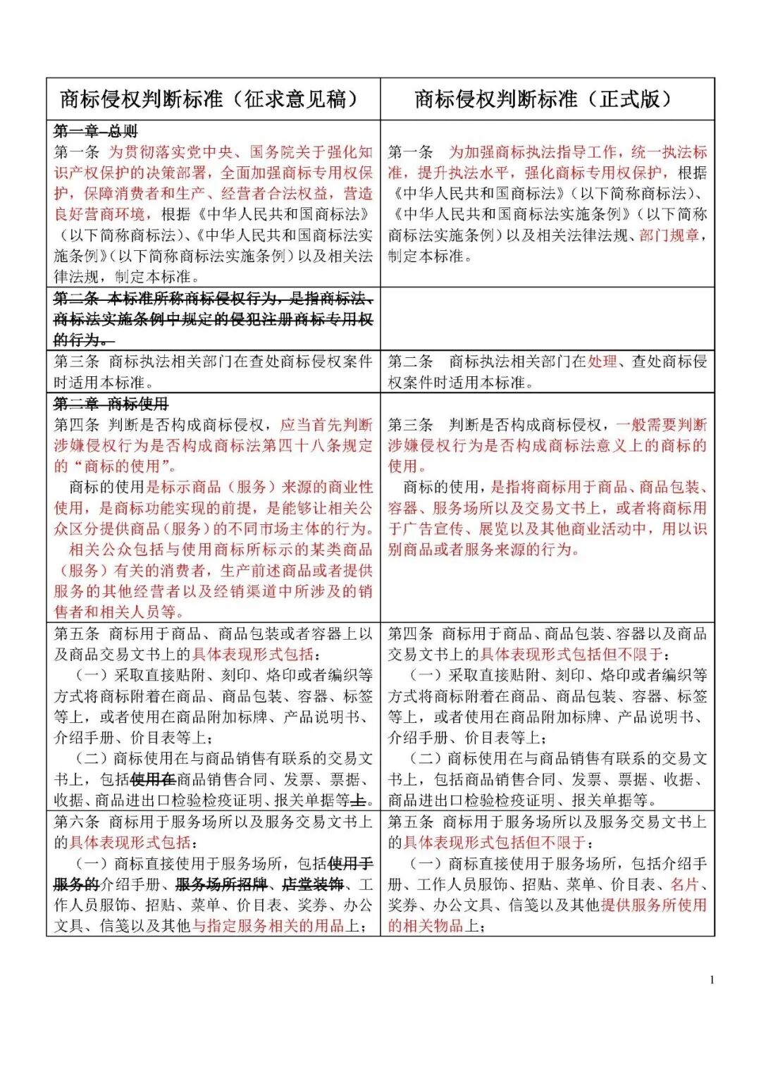
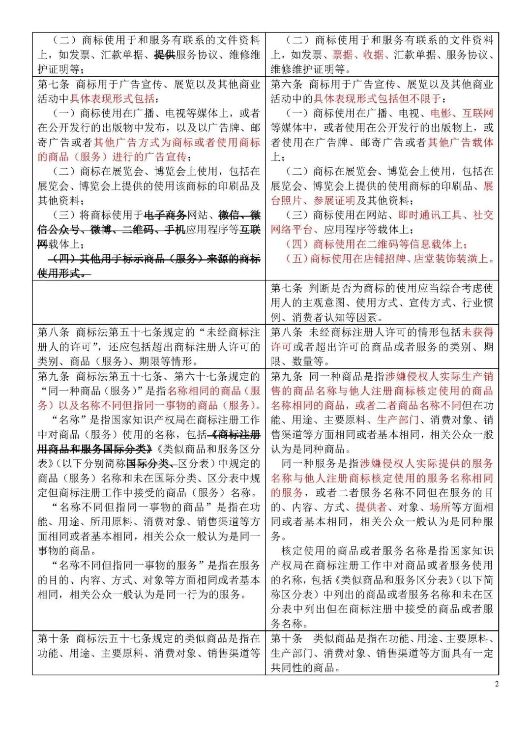
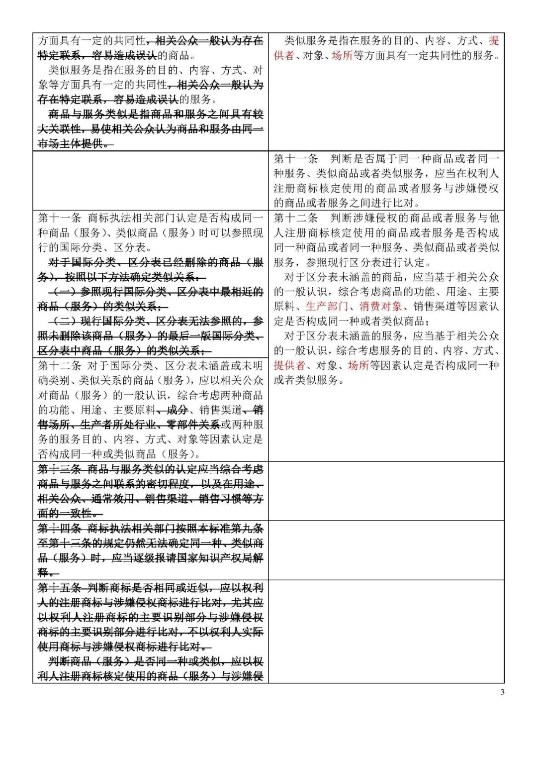
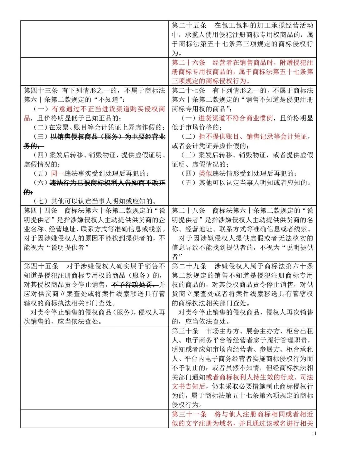
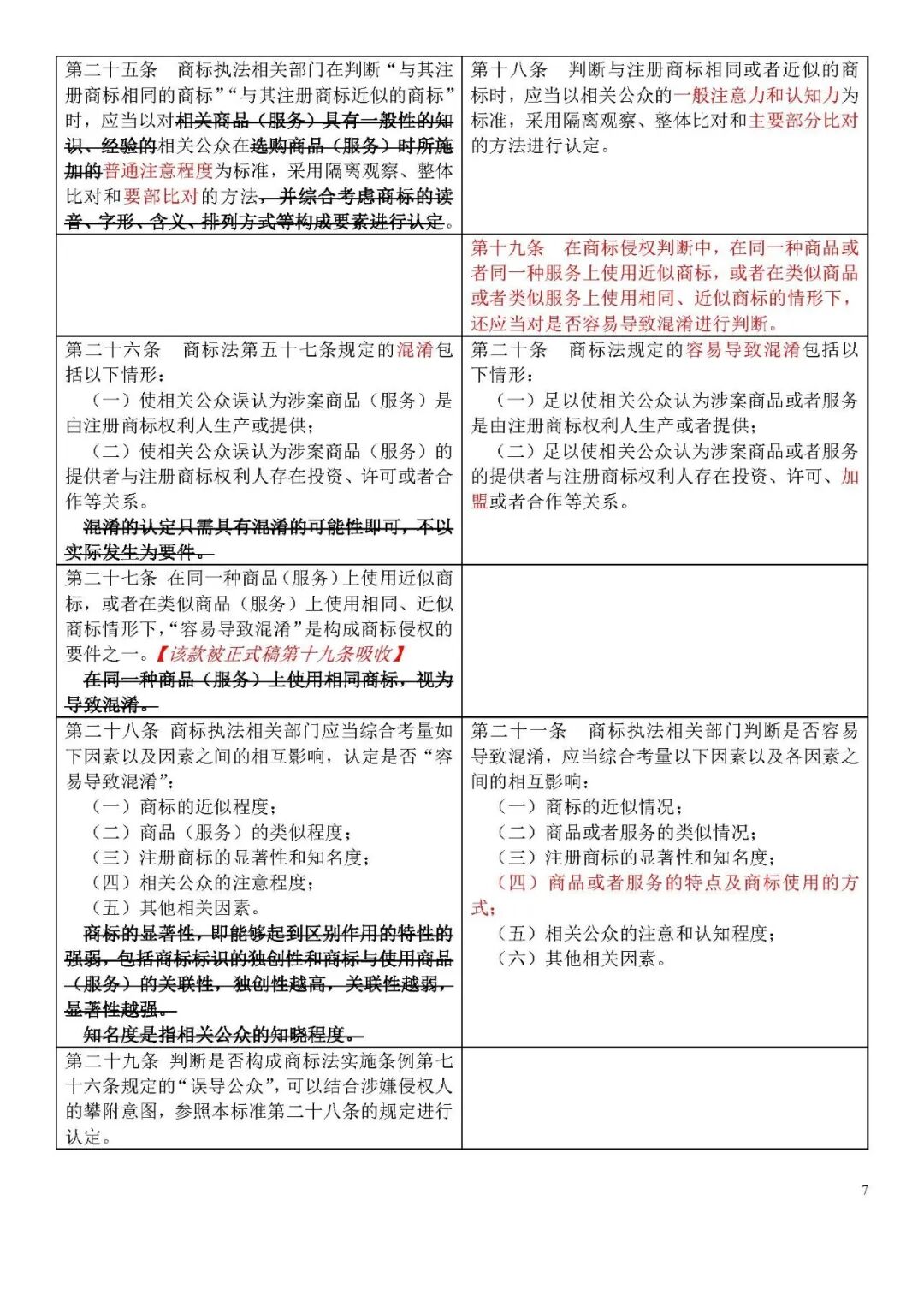
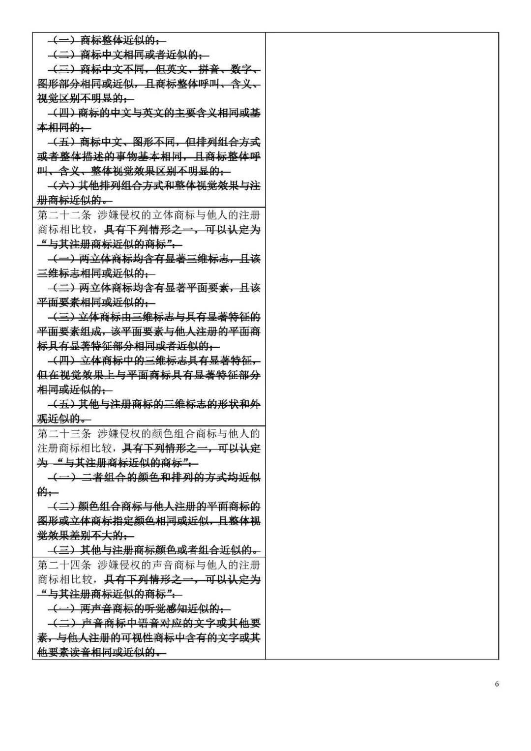
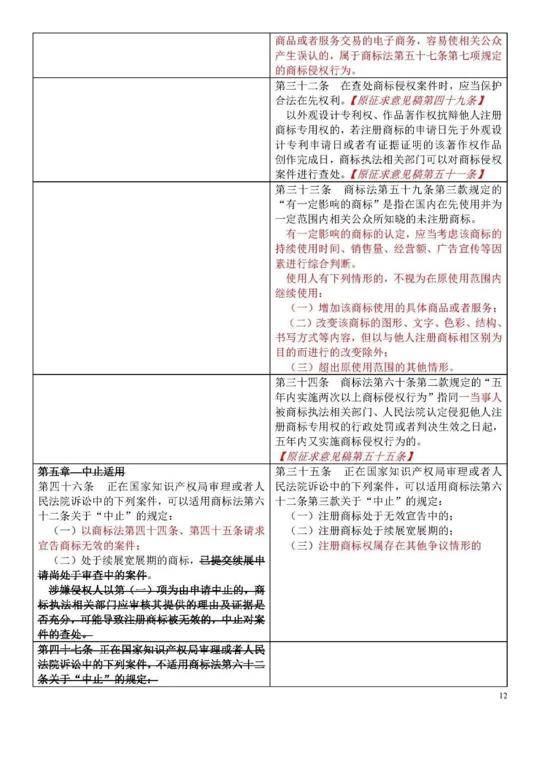
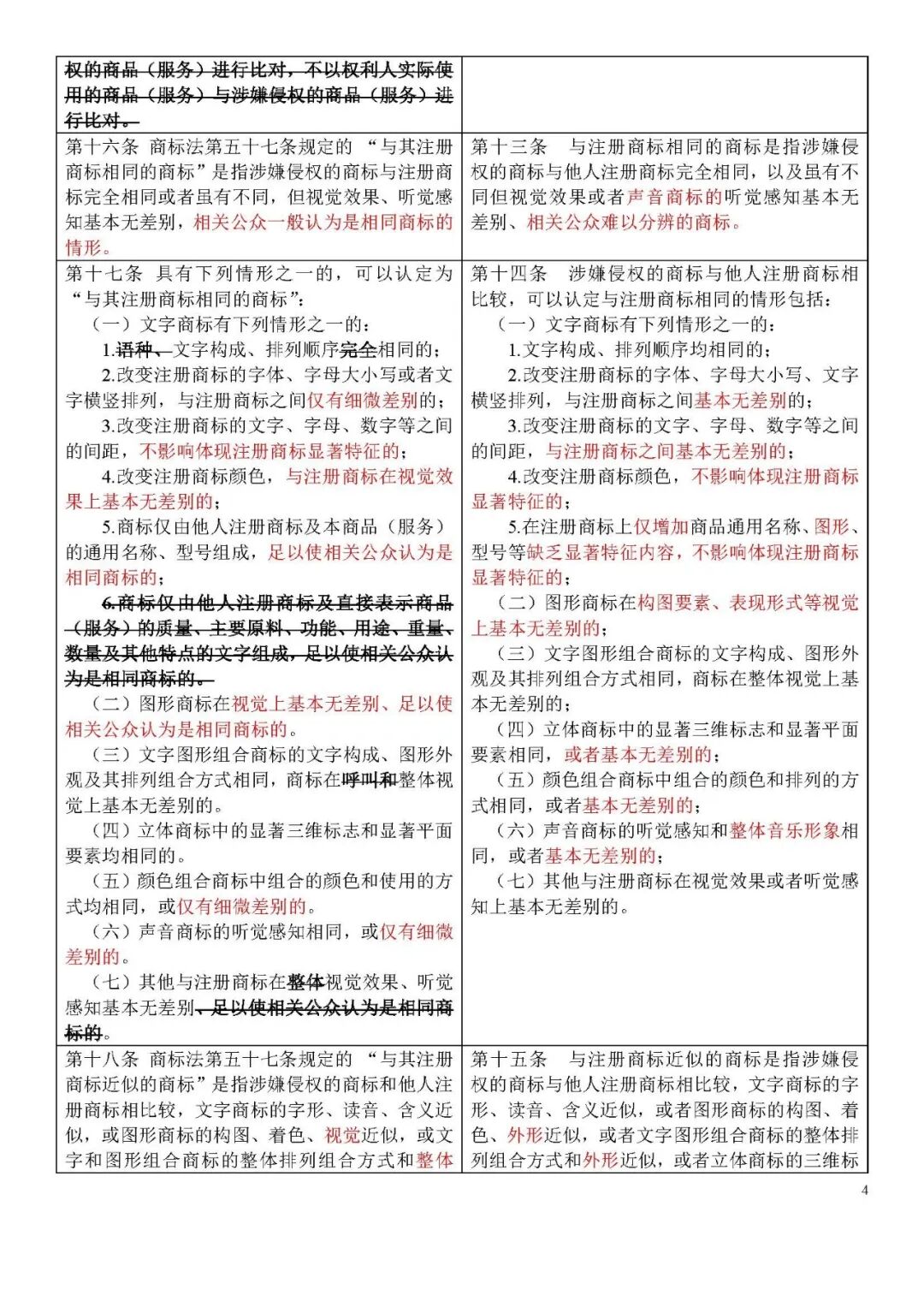
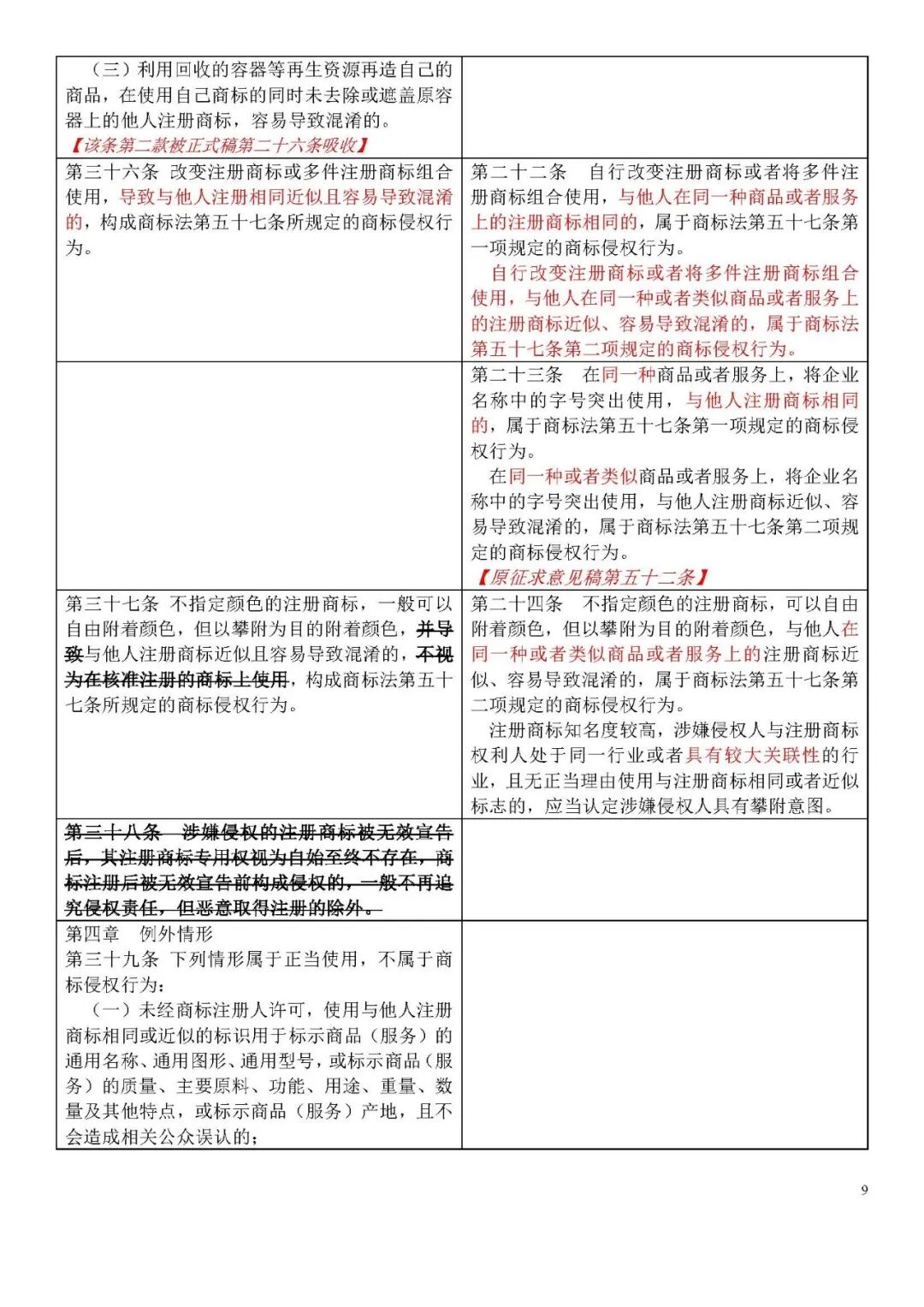
《商标侵权判断标准》比对版如下:
相关阅读
1、刚刚!国知局出台《商标侵权判断标准》全文
2、国家知识产权局保护司负责人就《商标侵权判断标准》出台答记者问
来源:北京知识产权法研究会
编辑:IPRdaily王颖 校对:IPRdaily纵横君
文章来源:北京家居行业协会公众号
风险提示及免责条款
[温馨提示] 文章来源于北京家居行业协会公众号,转载注明原文出处,此文观点与查生意无关,理性阅读,版权属于原作者若无意侵犯媒体或个人知识产权,请联系我们,本站将在第一时间删掉 ,查生意仅提供信息存储空间服务。


