2024.03.21 21:47
涉外商标注册业务中,您是否被这些烦恼困扰?一本《国际商标业务指南》帮您轻松解决!
文章来源:北京家居行业协会公众号
点击上方“北京家居行业协会”可快速关注!IPRdaily,连接全球百万知识产权精...
IPRdaily,连接全球百万知识产权精英
全球影响力的知识产权产业媒体
#本文仅代表作者观点,不代表IPRdaily立场#
来源:IPRdaily中文网(iprdaily.cn)
原标题:涉外商标注册业务中,您是否被这些烦恼困扰?一本《国际商标业务指南》帮您轻松解决!
IPRdaily导读:为了让更多人能够掌握国际商标注册业务,汇诚伙伴正式发布《国际商标业务指南》电子版。此指南汇总了“国际商标基本概念的讲解”、“国际商标办理途径的选择方式”和“国际商报注册方案制作流程的梳理”三个章节,列举了您在办理涉外商标注册业务时可能会遇到的各种问题和解决办法,助您从行业小白摇身变成业务能手!
用户烦恼: 用户1:无法分辨国家是否为马德里属性,有时办理国家众多查找起来费时费力!
用户2:不同办理国家间所需的物料不同,表单查找复杂……
用户3:办理国际商标注册业务,用传统流程制作报价表步骤繁多,业务办理效率低!
一本《国际商标业务指南》帮您轻松解决以上烦恼!
为了让更多人能够掌握国际商标注册业务,汇诚伙伴正式发布《国际商标业务指南》电子版。此指南汇总了“国际商标基本概念的讲解”、“国际商标办理途径的选择方式”和“国际商报注册方案制作流程的梳理”三个章节,列举了您在办理涉外商标注册业务时可能会遇到的各种问题和解决办法,助您从行业小白摇身变成业务能手!
《国际商标业务指南》电子版目录:
指南电子版部分内容分享:
1.运用数据图表,直观展现国际商标业务:
2.采用案例时间轴分析,还原事件发展前因后果:
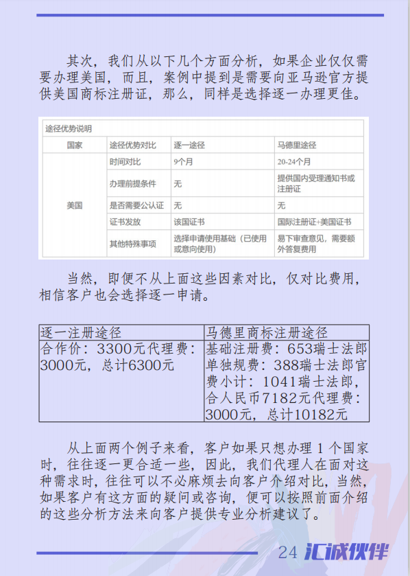
3.两种办理途径,方案直观对比:
4.结合当下案例,帮您轻松理解概念:
一本帮你提高业务效率的工具书
一款普通人也能看懂的国际商标业务手册
扫码·即可免费获取《国际商标业务指南》!
涉外知产合作都选汇诚伙伴
扫码关注“汇诚伙伴”
优质知产资源等你享!
来源:IPRdaily中文网(iprdaily.cn)
编辑:IPRdaily王颖 校对:IPRdaily纵横君
文章来源:北京家居行业协会公众号
风险提示及免责条款
[温馨提示] 文章来源于北京家居行业协会公众号,转载注明原文出处,此文观点与查生意无关,理性阅读,版权属于原作者若无意侵犯媒体或个人知识产权,请联系我们,本站将在第一时间删掉 ,查生意仅提供信息存储空间服务。


