2024.03.21 21:48
国知局:5月1日起施行《注册商标专用权质押登记程序规定》
文章来源:北京家居行业协会公众号
点击上方“北京家居行业协会”可快速关注!自2020年5月1日起施行《注册商标专用...
自2020年5月1日起施行《注册商标专用权质押登记程序规定》。
国家知识产权局公告
第三五八号
为持续优化营商环境,进一步提升政务服务水平,充分发挥注册商标专用权的价值,促进高质量发展,根据《物权法》、《担保法》、《商标法》和《商标法实施条例》有关规定,制定《注册商标专用权质押登记程序规定》,现予发布。本规定自2020年5月1日起施行。
国家知识产权局2020年4月22日
注册商标专用权质押登记程序规定
第一条为充分发挥注册商标专用权无形资产的价值,促进经济发展,根据《物权法》、《担保法》、《商标法》和《商标法实施条例》的有关规定,制定本规定。
国家知识产权局负责办理注册商标专用权质权登记。
第二条自然人、法人或者其他组织以其注册商标专用权出质的,出质人与质权人应当订立书面合同,并向国家知识产权局办理质权登记。
质权登记申请应由质权人和出质人共同提出。质权人和出质人可以直接向国家知识产权局申请,也可以委托商标代理机构代理办理。在中国没有经常居所或者营业所的外国人或者外国企业应当委托代理机构办理。
第三条办理注册商标专用权质权登记,出质人应当将在相同或者类似商品/服务上注册的相同或者近似商标一并办理质权登记。质权合同和质权登记申请书中应当载明出质的商标注册号。
共有商标办理质权登记的,除全体共有人另有约定的以外,应当取得其他共有人的同意。
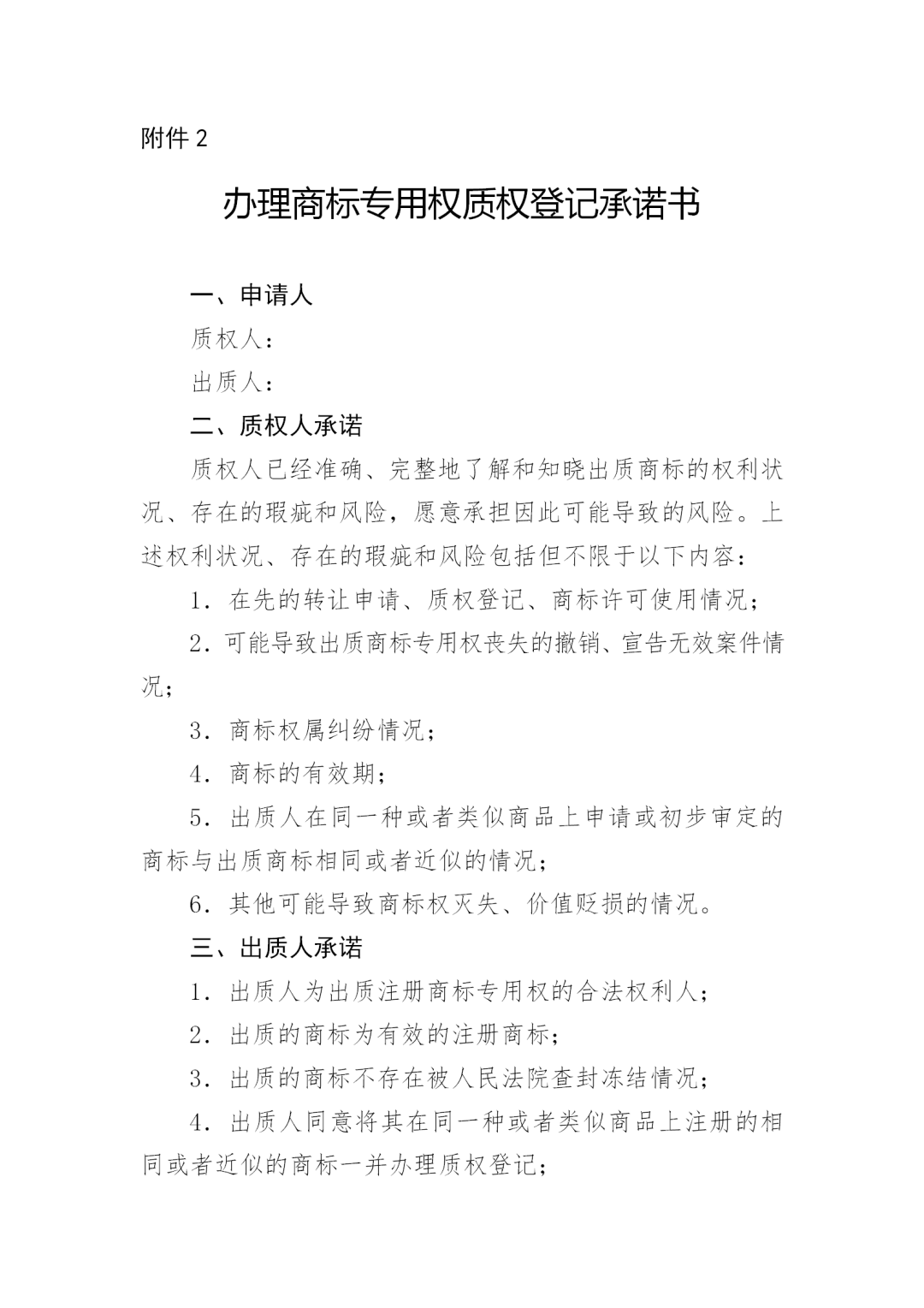
第四条申请注册商标专用权质权登记的,应提交下列文件:
(一)申请人签字或者盖章的《商标专用权质权登记申请书》;
(二)主合同和注册商标专用权质权合同;
(三)申请人签署的承诺书;
(四)委托商标代理机构办理的,还应当提交商标代理委托书。
上述文件为外文的,应当同时提交其中文译文。中文译
文应当由翻译单位和翻译人员签字盖章确认。
第五条注册商标专用权质权合同一般包括以下内容:
(一)出质人、质权人的姓名(名称)及住址;
(二)被担保的债权种类、数额;
(三)债务人履行债务的期限;
(四)出质注册商标的清单(列明注册商标的注册号、类别及专用期);
(五)担保的范围;
(六)当事人约定的其他事项。
第六条申请登记书件齐备、符合规定的,国家知识产权局予以受理并登记。质权自登记之日起设立。国家知识产权局自登记之日起2个工作日内向双方当事人发放《商标专用权质权登记证》。
《商标专用权质权登记证》应当载明下列内容:出质人和质权人的名称(姓名)、出质商标注册号、被担保的债权数额、质权登记期限、质权登记日期。
第七条质权登记申请不符合本办法第二条、第三条、第四条、第五条规定的,国家知识产权局应当通知申请人,并允许其在30日内补正。申请人逾期不补正或者补正不符合要求的,视为其放弃该质权登记申请,国家知识产权局应当通知申请人。
第八条有下列情形之一的,国家知识产权局不予登记:
(一)出质人名称与国家知识产权局档案所记载的名称不一致,且不能提供相关证明证实其为注册商标权利人的;
(二)合同的签订违反法律法规强制性规定的;
(三)注册商标专用权已经被撤销、被注销或者有效期满未续展的;
(四)注册商标专用权已被人民法院查封、冻结的;
(五)其他不符合出质条件的。
不予登记的,国家知识产权局应当通知当事人,并说明理由。
第九条质权登记后,有下列情形之一的,国家知识产权局应当撤销登记:
(一)发现有属于本办法第八条所列情形之一的;
(二)质权合同无效或者被撤销;
(三)出质的注册商标因法定程序丧失专用权的;
(四)提交虚假证明文件或者以其他欺骗手段取得注册商标专用权质权登记的。
撤销登记的,国家知识产权局应当通知当事人。
第十条质权人或出质人的名称(姓名)更改,以及质权合同担保的主债权数额变更的,当事人可以凭下列文件申请办理变更登记:
(一)申请人签字或者盖章的《商标专用权质权登记事项变更申请书》;
(二)主债权数额变更的,双方签订的有关的补充或变更协议;
(三)申请人签署的相关承诺书;
(四)委托商标代理机构办理的,还应当提交商标代理委托书。
出质人名称(姓名)发生变更的,还应按照《商标法》及《商标法实施条例》的相关规定在国家知识产权局办理变更注册人名义申请。
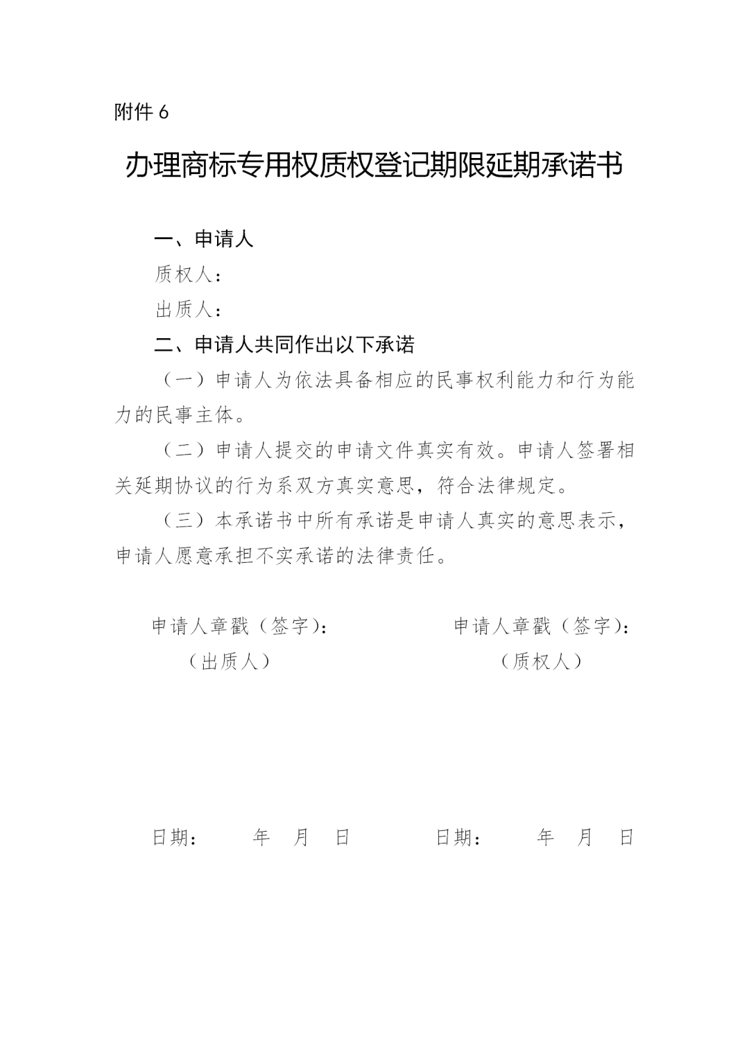
第十一条因被担保的主合同履行期限延长、主债权未能按期实现等原因需要延长质权登记期限的,质权人和出质人双方应当在质权登记期限到期前,持以下文件申请办理延期登记:
(一)申请人签字或者盖章的《商标专用权质权登记期限延期申请书》;
(二)当事人双方签署的延期协议;
(三)申请人签署的相关承诺书;
(四)委托商标代理机构办理的,还应当提交商标代理委托书。
主债权未能按期实现,双方又未能达成有关延期协议的,质权人可以出具相关书面保证函,说明债权未能实现的相关情况,申请延期。国家知识产权局予以延期登记的,应当通知出质人。
第十二条办理质权登记事项变更申请或者质权登记期限延期申请后,由国家知识产权局在2个工作日内重新核发《商标专用权质权登记证》。
第十三条注册商标专用权质权登记需要注销的,质权人和出质人双方可以持下列文件办理注销申请:
(一)申请人签字或者盖章的《商标专用权质权登记注销申请书》;
(二)申请人签署的相关承诺书;
(三)委托商标代理机构办理的,还应当提交商标代理委托书。
注销登记的,国家知识产权局应当在2个工作日内通知当事人。
质权登记期限届满后,该质权登记自动失效。
第十四条《商标专用权质权登记证》遗失的,可以向国家知识产权局申请补发。
第十五条国家知识产权局对注册商标质权登记的相关信息进行公告。
第十六条反担保及最高额质权适用本规定。
第十七条本规定自2020年5月1日起施行,原《注册商标专用权质权登记程序规定》(工商标字〔2009〕182号)同日起不再执行。
附件:1.商标专用权质权登记申请书
附件:2.办理商标专用权质权登记承诺书
附件:3.商标专用权质权登记事项变更申请书
附件:4.办理商标专用权质权登记事项变更承诺书附件
附件:5.商标专用权质权登记期限延期申请书
附件:6.办理商标专用权质权登记期限延期承诺书
附件:7.商标专用权质权登记注销申请书
附件:8.办理商标专用权质权登记注销承诺书
附件:9.商标专用权质权登记证补发申请书
来源:国家知识产权局网站
文章来源:北京家居行业协会公众号
风险提示及免责条款
[温馨提示] 文章来源于北京家居行业协会公众号,转载注明原文出处,此文观点与查生意无关,理性阅读,版权属于原作者若无意侵犯媒体或个人知识产权,请联系我们,本站将在第一时间删掉 ,查生意仅提供信息存储空间服务。


