2024.03.21 21:52
最新!国家知识产权局专利申请费用标准发布
文章来源:北京家居行业协会公众号
点击上方“北京家居行业协会”可快速关注!◆ ◆ ◆◆近日,国家知识产权局综合服...
◆ ◆ ◆◆
近日,国家知识产权局综合服务平台网站发布专利申请费用标准。具体公布了专利费用种类、金额及缴纳期限,专利费用的减缴,费用查询途径、方法以及缴费方式,专利收费收据管理规定以及退款等相关事宜。 ◆ ◆ ◆◆
一、专利费用种类、金额及缴纳期限
1
申请费
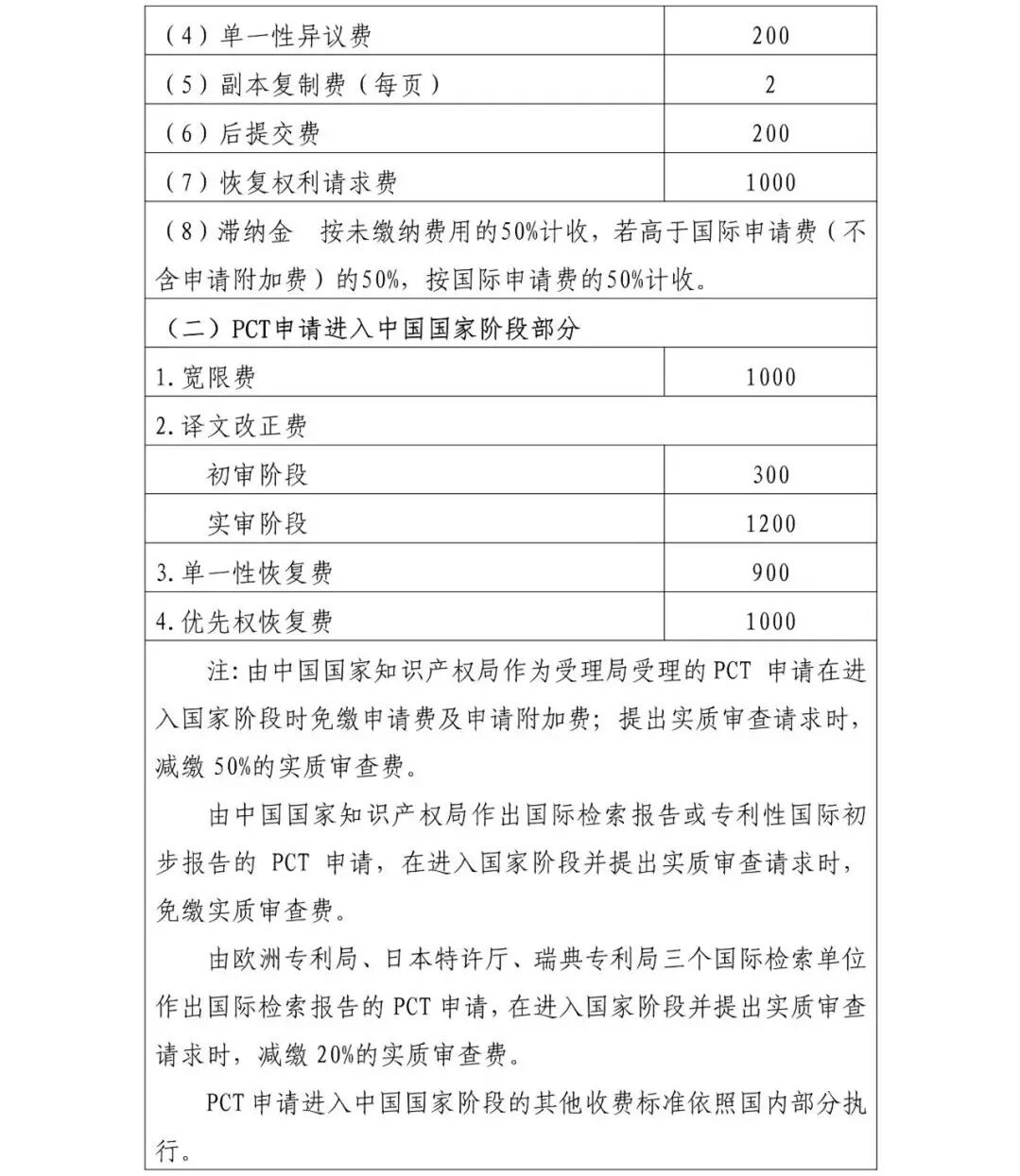
申请费的缴纳期限是自申请日起算两个月内或在收到受理通知书之日起15日内。与申请费同时缴纳的费用还包括公布印刷费、申请附加费,要求优先权的,应同时缴纳优先权要求费。未在规定的期限内缴纳或缴足的,专利申请将视为撤回。 说明书(包括附图)页数超过30页或者权利要求超过10项时,需要缴纳申请附加费,金额以超出页数或者项数计算。 优先权要求费的费用金额以要求优先权的项数计算。未在规定的期限内缴纳或缴足的,视为未要求优先权。 2
发明专利申请实质审查费
申请人要求实质审查的,应提交实质审查请求书,并缴纳实质审查费。实质审查费的缴纳期限是自申请日(有优先权要求的,自最早的优先权日)起三年内。未在规定的期限内缴纳或缴足的,专利申请视为撤回。
3
印花税
按照《中华人民共和国印花税暂行条例》及其他相关规定,国家知识产权局代征专利证书印花税。申请人应自收到专利局作出的授予专利权通知书和办理登记手续通知书之日起两个月内缴纳印花税。
4
复审费
申请人对专利局的驳回决定不服提出复审的,应提交复审请求书,并缴纳复审费。复审费的缴纳期限是自申请人收到专利局作出驳回申请决定之日起三个月内。未在规定的期限内缴纳或缴足的,复审请求视为未提出。
5
著录事项变更费等
著录事项变更费、专利权评价报告请求费、无效宣告请求费的缴纳期限是自提出相应请求之日起一个月内。未在规定的期限内缴纳或缴足的,上述请求视为未提出。
6
恢复权利请求费
申请人或专利权人提出恢复权利请求的,应提交恢复权利请求书,并缴纳恢复权利请求费。该项费用的缴纳期限是自当事人收到专利局发出的权利丧失通知之日起二个月内。未在规定的期限内缴纳或缴足的,其权利将不予恢复。
7
延长期限请求费
申请人对专利局指定的期限请求延长的,应在原期限届满日之前提交延长期限请求书,并缴纳费用。未在规定的期限内缴纳或缴足的,将不同意延长。
8
专利文件副本证明费
办理专利登记簿副本、在先申请文件副本、专利授权文件副本、专利证书副本、专利证书证明、专利登记簿证明(专利批量法律状态证明)、专利授权程序证明、申请人名称变更证明、专利文档查阅复制证明件共9种副本和证明文件前缴纳费用。当事人在办理上述业务时,应先行缴纳费用,随后再提出办理请求。缴纳费用时,除需要填写专利申请号或专利号之外,缴费的收据抬头,应和办理文件副本请求书、专利文档查询复制请求书或办理证明文件请求书中填写的"请求人"名称一致。办理批量专利法律状态证明,缴纳费用时应填写批量专利申请号(或专利号)清单中的第一个号码。 9
年费
申请人办理登记手续时,应当缴纳授予专利权当年的年费和印花税。期满未缴纳或未缴足费用的,视为放弃取得专利权。授予专利权当年的年费,应当自申请人收到专利局发出的办理登记手续通知书之日起两个月内缴纳,以后的年费应当在上一年度期满前缴纳。缴费期限届满日是申请日在该年的相应日。
10
滞纳金
(1) 专利权人未按时缴纳授予专利权当年以后的年费或者缴纳的数额不足的,专利权人自应当缴纳年费期满之日起最迟六个月内补缴,同时缴纳滞纳金。交费时间超过规定交费时间不足一个月的,不收滞纳金,超过规定缴费时间一个月的,每多超出一个月,加收当年全额年费的5%作为滞纳金,例如,缴费时超过规定缴费时间两个月,滞纳金金额为年费标准值乘以10%(专利法实施细则第98条)。 (2) 首次缴纳年费数额不足,专利权人再次补缴时,应依照实际补缴日所在滞纳金时段内的滞纳金标准,补足应缴纳的全部年费滞纳金。例如,年费滞纳金5%的缴纳时段为5月5日至6月5日,滞纳金为45元,但缴费人仅缴纳了25元。缴费人在6月7日补缴滞纳金时,应依照实际缴费日所对应的滞纳期时段的标准10%缴纳,该时段滞纳金为90元,所以缴费人还应补缴滞纳金65元。 (3) 办理恢复手续时年费滞纳金的计算:专利权人因专利权终止办理恢复手续时,年费滞纳金应按当年年费全额的25%缴纳。 详细的缴费项目及金额请参见《国家知识产权局收费公示》。 二、专利费用的减缴
申请人或者专利权人缴纳专利费用确有困难的,可以请求减缴。可以减缴的费用包括四种:申请费(其中公布印刷费、申请附加费不予减缴)、发明专利申请审查费、复审费、自授予专利权当年起十年的年费。
授权前已获准专利费用减缴的,自授权当年起连续十个年度可按已批准的减缴比例缴纳年费。例如,一件已获准减缴专利费用的专利申请的授权当年为第三年度(即办理登记手续通知书中所指明的年度),则专利权人按批准的减缴比例可以减缴第三年度、第四年度、第五年度、第六年度、第七年度、第八年度、第九年度、第十年度、第十一年度、第十二年度的年费,第十三年度起应按全额缴纳年费。
自2016年9月1日(含)起,所有专利费用减缴业务均须提前在专利费减备案系统中办理备案。申请人在提出专利申请时请求费减的,只需在专利申请请求书中勾选“□请求费减且已完成费减资格备案”,并填写专利费减备案证件号;申请人或专利权人在申请日后请求费减的,则需提交《费用减缴请求书(申请日后提交适用)》,并填写专利费减备案证件号。申请人或专利权人只能就尚未到期的费用请求减缴,并且应当在有关费用缴纳期限届满日的二个半月之前提出费用减缴请求。
专利费减备案系统登录地址:http://cpservice.cnipa.gov.cn;电子申请注册用户可使用电子申请注册用户名登录;非电子申请注册用户需注册公众用户名登录。
三、费用查询途径、方法以及缴费方式
1
费用查询途径及方法
(1)电话查询 国家申请:缴费人可以通过电话进行5个(含)以下专利缴费信息的查询,查询电话:010—62356655,查询时应提供申请号或专利号。 PCT国际申请国际阶段:010—62088476 PCT国际申请国家阶段:010—62088300 (2)网络查询 缴费人可以登录国家知识产权局政府网站,点击“政务服务平台”,选择“专利检索与查询”进入到“中国及多国专利审查信息查询”查询应缴费用和已缴费用情况。 (3)现场查询 国家知识产权局专利局受理大厅设有费用查询服务台,可为缴费人在缴费的当天现场查询应缴费用种类、金额和缴费期限。 2
缴费方式
(1)网上缴费 电子申请注册用户,可以通过登录中国专利电子申请网(http://cponline.cnipa.gov.cn/)使用网上缴费系统缴纳专利费用。其中个人用户可使用银行卡支付方式,专利代理机构和企事业单位用户可以使用对公账户支付方式。网上缴费的对公账户及个人账户,可以选择在代办处自取收据。网上缴费的缴费日以网上缴费系统收到的银联在线支付平台反馈的实际支付时间所对应的日期来确定。 (2)银行/邮局汇款转账 缴费人可以通过银行或邮局汇付专利费用。通过银行或邮局汇付专利费用时,应当在汇款单附言栏中写明正确的申请号(或专利号)及费用名称(或简称)。 缴费人汇款时,应当要求银行或邮局工作人员在汇款附言栏中录入上述缴费信息,通过邮局汇款的,还应当要求邮局工作人员录入完整通讯地址,包括邮政编码。费用不得寄到专利局受理处或者专利局其他部门或者审查员个人。收到银行或邮局汇款凭证应认真核对申请号或专利号以及缴费人的通讯地址、邮政编码,避免因银行或邮局工作人员录入错误造成的必要信息丢失。通过邮局汇款的,一个申请号(或专利号)应为一笔汇款。 缴费人通过银行或邮局汇付的,如果未在汇款时注明上述必要信息,可以在汇款当天最迟不超过汇款次日补充缴费信息,补充缴费信息的方式如下:登陆专利缴费信息网上补充及管理系统(http://fee.cnipa.gov.cn)进行缴费信息的补充;通过传真(010-62084312/8065)或发送电子邮件(shoufeichu@cnipa.gov.cn)的方式补充缴费信息。补充完整缴费信息的,以补充完整缴费信息日为缴费日。因逾期补充缴费信息或补充信息不符合规定,造成汇款被退回或入暂存的,视为未缴纳费用。 国家知识产权局专利局银行汇付: 开户银行:中信银行北京知春路支行 户名:国家知识产权局专利局 帐号:7111710182600166032 国家知识产权局专利局邮局汇付: 收款人姓名:国家知识产权局专利局收费处 商户客户号:110000860(可代替地址邮编) 地址 邮编:北京市海淀区蓟门桥西土城路6号(100088) 各代办处银行及邮局账户信息可登陆http://www.cnipa.gov.cn/zldbc进行查询。 (3)专利局/代办处面交 缴费人可以直接向专利局或专利代办处收费窗口缴纳专利费用,以当天缴费的日期为缴费日。 对同一个专利申请号(或专利号)缴纳费用时,如果费用种类填写错误,缴费人可以在正确费用种类的缴纳期限内提出关于请求转换费用种类的意见陈述书并附具相应证明寄至受理处,经专利局确认后可以对费用种类进行转换。但不同申请号(或专利号)之间的费用不能转换。 因缴费人信息填写不完整或者不准确,造成费用不能退回或者退款无人接收的,费用暂时存入专利局账户(以下简称暂存)。费用入暂存的,视为未办理缴费手续。 四、专利收费收据管理规定
1
专利收费收据的开具
(1)窗口面交现金和刷卡缴费的,依据缴费人在缴费清单上填写的收据抬头开具;窗口面交支票缴费的,依据支票上财务专用章所列单位名称开具; (2)银行汇款缴费的,依据汇款人账户名称开具; (3)邮局汇款缴费的,依据汇款人姓名开具; (4)网上缴费系统缴费的,依据缴费人填写的收据抬头开具; (5)同一笔缴费中,同一申请号(或专利号)的多项费用开具一张收据。 2
专利收费收据的查询
缴费人缴纳专利费用后未收到收据,应先通过电话、邮件或信函查询,确定收据去向。收据已寄出的,缴费人可依据专利费用管理处(或代办处)提供的挂号号查询邮路;收据因地址不详或无人接收而滞留在专利费用管理处(或代办处)的,缴费人可通过传真、邮件或信函将请求再寄收据的材料发至专利费用管理处(或代办处)办理收据再寄,也可自行或委托他人携带相关材料、委托书及身份证复印件前往专利费用管理处(或代办处)领取收据。 办理收据再寄手续需提供收据再寄请求及原始缴款凭证原件或复印件。 3
出具缴费情况说明
缴费人收据丢失,如有财务报销等需要,可自行或委托他人前往专利费用管理处(或代办处)开具缴费证明,也可通过信函递送材料进行办理。专利费用管理处(或代办处)审核确认相关材料后,开具缴费证明并加盖财务收费专用章。每份收据只开具一次证明,收据开具时间超过一年的收据不予开具缴费证明。 需缴费人提交的相关材料如下: (1)缴款凭证复印件; (2)加盖财务专用章的未报销财务说明,说明中需写明办理原因和要求出具证明文件(或复印)的收据信息。如核实确因我处工作失误造成收据原件丢失的,可为当事人提供收据复印件加盖财务收费专用章;其他情况只能提供缴费情况说明。 4
更改收据抬头
更改收据抬头应满足: (1)提供需更改抬头的收据原件; (2)自缴费日起一年内发生的业务; (3)通过邮局、窗口现金、POS方式缴纳的费用收据; (4)个人抬头改为公司抬头,代理公司抬头改为单位抬头,公司名称个别字录入错误; (5)加盖财务专用章的未报销财务说明,说明中需写明办理原因和要求更改的收据信息。 满足以上条件的缴费人可自行或委托他人携带相关材料前往专利费用管理处(或代办处)办理更改收据抬头手续,也可通过信函递送材料和办理手续。专利费用管理处(或代办处)审核后,在原收据上手工修改收据抬头并加盖收费业务专用章。对于一次修改收据抬头数量较多的,由专利费用管理处(或代办处)出具相应证明。 因专利费用管理处(或代办处)原因需更改收据信息的,由专利费用管理处(或代办处)核实后负责更正。 五、退款
缴费人对多缴、重缴、错缴的专利费用,可以自缴费之日起三年内,提出退款请求。提出退款请求的,应提交意见陈述书(关于费用),并提交国家知识产权局专利收费收据复印件、邮局或银行出具的汇款凭证等证明文件。提供邮局或银行的证明应当是原件,不能提供原件的,应当提供经出具部门加盖公章确认的或经公证的复印件。
缴费人所缴款项因费用汇单字迹不清或者缺少必要事项造成既不能开出收据又不能退款的,该款项将暂存在专利收费账户上。经缴费人补充获得必要事项信息的,专利费用管理处(或代办处)做出暂存处理,开出收据,确认收入。缴费人要求退款的,可通过传真、邮件或信函提供退款信息和缴款凭证复印件。
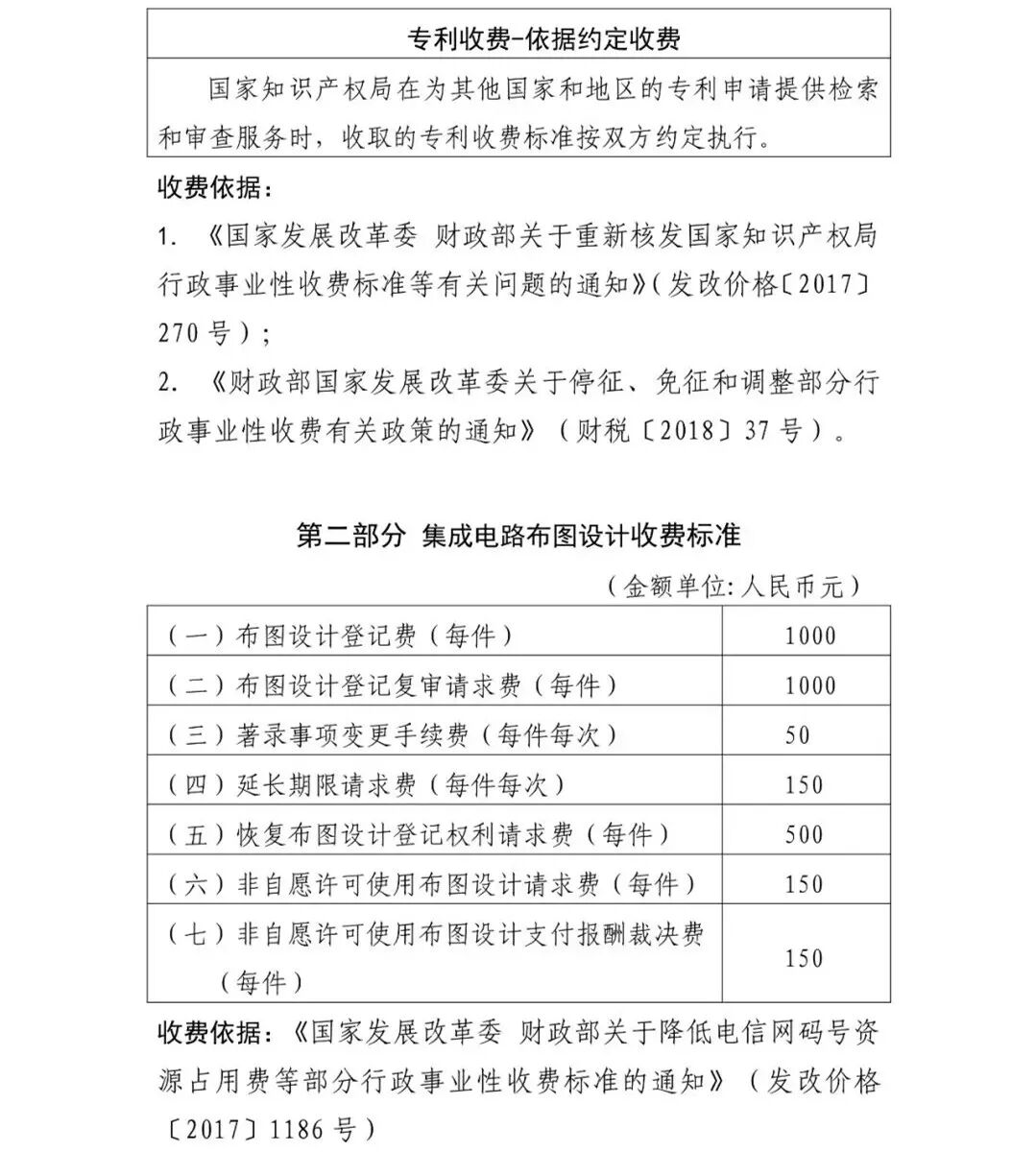
附件:专利收费、集成电路布图设计收费标准
文章来源:北京家居行业协会公众号
风险提示及免责条款
[温馨提示] 文章来源于北京家居行业协会公众号,转载注明原文出处,此文观点与查生意无关,理性阅读,版权属于原作者若无意侵犯媒体或个人知识产权,请联系我们,本站将在第一时间删掉 ,查生意仅提供信息存储空间服务。


