2024.03.21 21:53
漩涡中的权健,商标、专利还在继续?
文章来源:北京家居行业协会公众号
点击上方“北京家居行业协会”可快速关注!IPRdaily,全球影响力的知识产权产...
IPRdaily,全球影响力的知识产权产业媒体
426.cn,60万知识产权人的上网首页
#文章仅代表作者观点,未经作者许可,禁止转载,不代表IPRdaily立场#
来源:IPRdaily中文网(iprdaily.cn)
作者:柚子
原标题:漩涡中的权健,商标、专利还在继续?
IPRdaily导读:2018年12月25日,丁香医生发布的《百亿保健帝国权健,和它阴影下的中国家庭》刷屏,文章中对权健集团的产品提出质疑,从此权健处于舆论的风口浪尖之上。近日,小编发现商评委网站发布的请求裁定书中权健自然医学科技发展有限公司对多个含有“权健”字样的商标提出无效宣告请求。出于职业敏感,小编带大家对这家“百亿保健帝国”的知识产权进行分析了解。
权健,一家凭借天价保健鞋垫和负离子卫生巾起家的公司,花了 14 年,迅速成长为一个横跨保健品、医疗、化妆品、金融、体育、房地产等多个行业、年销售额接近 200 亿的保健帝国。
2018年12月25日,丁香医生发布的《百亿保健帝国权健,和它阴影下的中国家庭》刷屏,文章中对权健集团的产品提出质疑。
26日,权健发布声明,称“丁香医生”发布的文章不实,要求撤稿且道歉。丁香医生回应:不会删稿,对每一个字负责,欢迎来告。26日15时许,丁香医生称已收权健公司的律师函,准备走司法程序。
2019年1月2日,“权健事件”联合调查组消息,相关部门对权健公司涉嫌传销犯罪和涉嫌虚假广告犯罪进行立案侦查。经前期工作发现,权健公司在经营活动中,涉嫌传销犯罪和涉嫌虚假广告犯罪,公安机关已于2019年1月1日依法对其涉嫌犯罪行为立案侦查并对束昱辉等18名犯罪嫌疑人依法刑事拘留,对另2名犯罪嫌疑人依法取保候审。
近日,小编发现商评委网站发布的请求裁定书中权健自然医学科技发展有限公司(以下简称权健自然医学公司)对第20020085号“权益健Quanyijian”商标、第20007205号“权一健Quanyijian”、第20007218号“权一健Quanyijian”商标、第20007383号“权一健Quanyijian”商标、第20007257号“权一健Quanyijian”商标、第20020032号“权一健Quanyijian”商标、第20007147号“权一健Quanyijian”商标提出无效宣告请求。
其中第20020085号“权益健Quanyijian”商标无效宣告成功,其他几个“权一健Quanyijian”商标无效宣告理由部分成立。
出于职业的敏感,小编带大家对这家“百亿保健帝国”的知识产权进行分析了解。
1
商标“权健”
企查查数据得知权健自然医学公司属于权健集团有限公司(以下简称权健集团)旗下控股;目前权健控股企业有29家;
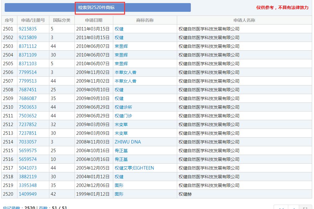
小编在商标网输入“权健”二字,进行检索发现,共有申请商标2520件,其中权健集团共申请商标2519件;申请人为“权健自然医学公司”和“权健企业管理咨询(天津)有限公司”。
权健自然医学公司共申请商标651件,最近的一次为权健事件发生前一个月的2018年11月12日,最早的一件则可以追溯到近17年前的2002年12月6日。跨越十六年,权健的知识产权布局之路可以说是由来已久,发人深思。
权健企业管理咨询(天津)有限公司名下共有商标1867件,且截止东窗事发后的2018年12月29日,仍然在大规模申请注册。
权健集团最早一件商标申请是在2002年12月6日,是一件图形商标,目前核准注册在第35类。
第一件汉字“权健”商标申请是在2004年1月12日,目前核准注册在第30类;
2013年被认定为天津市著名商标。
据统计,2018年提交商标注册申请1137件,其他年共提交申请共计1383件。而且,2018年之前提交的商标注册申请除了极少数被驳回外,绝大多数都获得了核准注册。
申请注册的商标除了权健的中文和拼音外,还申请了权健头条、权健集团、权健王朝和类似商标上进行了跨类注册。除此之外,还就如下商标提出了跨类的多项申请:么么优、量子活法、量子生活、量活生活、量活、嘿皮、权健•奥特莱斯、权健•奥莱、VVB、OMF、到可得、束昱辉、赛斑城、嗨皮尼斯、权健冭、权健泰、权健太等,以及一些图形商标,比如
这些都是权健集团旗下的商标。
1
专利“权健”
相对于商标,专利的申请数量远远没有那么多。
在权健的产品体系中,不少产品都在宣传介绍中称由束昱辉发明。根据国家知识产权局官网发现,束昱辉作为发明人的专利申请共有40项。据不完全统计,束昱辉目前拥有的有效专利为26项,其中发明专利为6项,实用新型专利17项(占比65%),外观专利3项。
从时间上来看,束昱辉的发明申报集中在2016年至2017年,其中大部分在2018年获得专利授权。2018年一年,束昱辉就有13项专利诞生,相当于每28天他就有一项发明创造被认可。
江湖中盛传,权健的商业帝国,从“撼动世界”的三个发明开始:火疗、鞋垫、卫生巾。
1、火疗
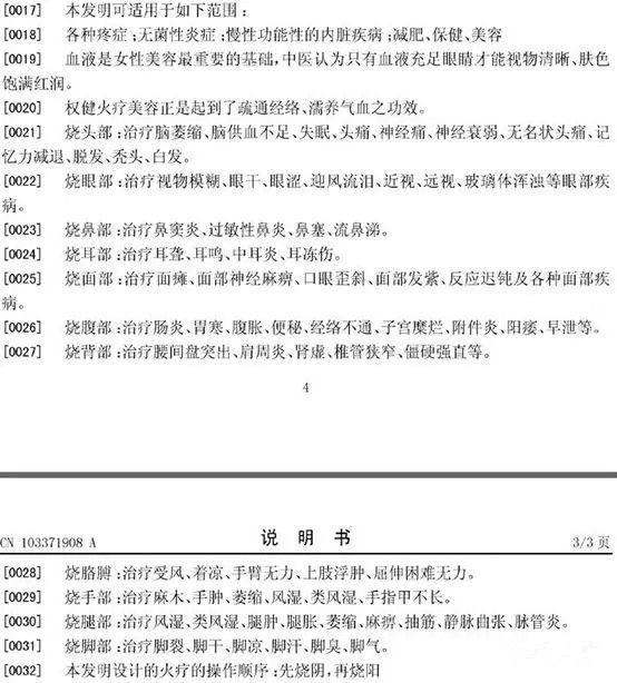
以发明人“束昱辉”和标题摘要“火疗”为检索条件进行专利检索,命中有3篇专利,而其中的“一种用于火疗的实施流程(专利号CN103371908)”和“一种火疗液(专利号CN103371908)”均申请于2012年4月23日,在2013年10月30日进行公开,不过两篇均在2015年12月16日变更为“发明专利申请公布后的视为撤回”。
专利摘要中介绍到,此发明设计的实施流程能够加速身体循环,增强肌体代谢,让脂肪有效转化、分解,是安全、自然、无痛苦、无副作用的有效减肥和活血靓肤的妙法。而且按照发明细节的描述:全身哪里都能烧——烧眼;烧鼻部;烧耳部;烧腹部;烧背部;烧胳膊;烧手部;烧腿部;烧脚部……治疗的疾病从脑部萎缩到到秃头,从耳聋到子宫糜烂,从肾虚阳痿早泄到面瘫便秘肩周炎。
2、鞋垫
该鞋垫可促进皮肤微循环,缓解足底疲劳、去除脚胀、脚痛、抑制各种脚病,足底按摩还能固真元、暖脾、养胃、舒肝明目、疏通心肺、健脚、安眠护脑等功能,可缓解机体疲劳、提高免疫力,起到强身健体之目的。
有前列腺炎的男同志们可以试一试将鞋垫塞到裤裆里……
3、卫生巾
本实用新型属于卫生巾保健用品技术领域,尤其涉及一种具有抗菌杀菌功能的卫生巾,用纯物理的过程达到了促进新陈代谢、改善内分泌、增强免疫力、调压、抗菌、消炎、除异味、消除疲劳等功效,对女性的生殖保健具有很好的保健作用。
明明申请时都写了用于女性的生殖保健。在宣传时却说可以治疗男性的前列腺炎。
而且此专利并没有通过专利局的审查,视为撤回,未授权。
目前随着权健被调查,一帮高层也被刑拘,权健帝国也在慢慢凉凉。
小编最后说一句:出来混,迟早要还的。
来源:IPRdaily中文网(iprdaily.cn)
作者:柚子
编辑:IPRdaily王颖 校对:IPRdaily纵横君
文章来源:北京家居行业协会公众号
风险提示及免责条款
[温馨提示] 文章来源于北京家居行业协会公众号,转载注明原文出处,此文观点与查生意无关,理性阅读,版权属于原作者若无意侵犯媒体或个人知识产权,请联系我们,本站将在第一时间删掉 ,查生意仅提供信息存储空间服务。


