2024.03.21 21:53
通报!这些代理机构因违规操作被处分!
文章来源:北京家居行业协会公众号
点击上方“北京家居行业协会”可快速关注!IPRdaily,全球影响力的知识产权产...
IPRdaily,全球影响力的知识产权产业媒体
426.cn,60万知识产权人的上网首页
#本文仅代表作者观点,不代表IPRdaily立场#
原标题:中华全国专利代理人协会行业自律处分情况通报
IPRdaily导读:10月15日,中华全国专利代理人协会发布行业自律处分情况通报。其中,天河万研代理的申请案件涉嫌批量抄袭现有技术、百润洪涉嫌“一案多卖”、从事非正常专利申请等多项违规行为、反映睿智保诚涉嫌违规开展专利代理业务。
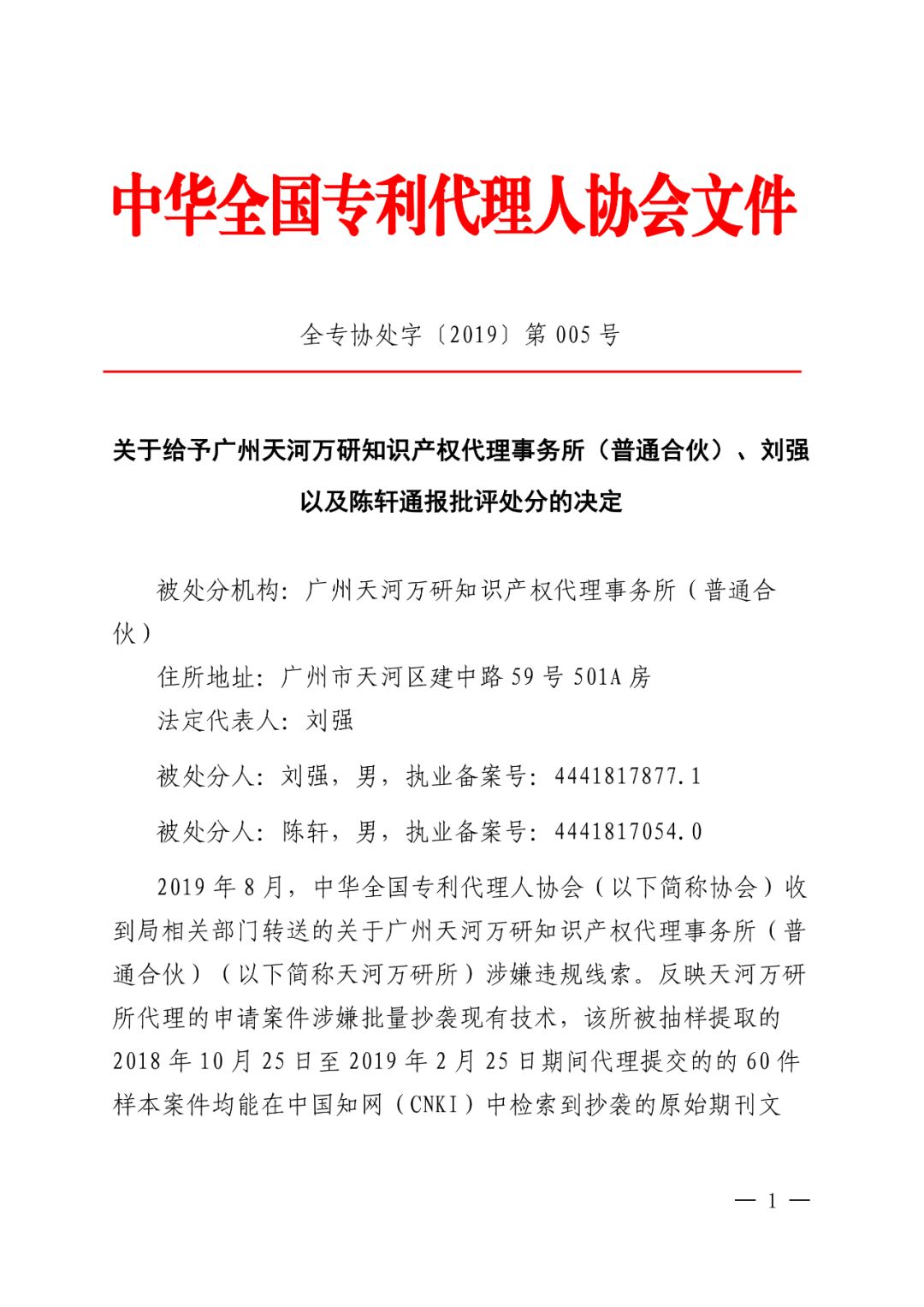
中华全国专利代理人协会行业自律处分情况通报
针对近期举报北京和信华成知识产权代理事务所(普通合伙)合肥分所(以下简称“和信华成所合肥分所”)在寻求专利合作过程中宣称,提供“无交底包授权服务”,并涉嫌以夸大服务实力、虚假宣传等违规操作手段承揽客户的情况。中华全国专利代理人协会(以下简称“协会”)高度重视,随即立案开展调查。基于调查所确定的案件事实,经协会行业维权与自律委员会研究讨论并上报会长办公会审议后决定,给予和信华成合肥分所通报批评处分;给予北京和信华成知识产权代理事务所(普通合伙)通报批评的处分;分别给予胡剑辉、刘佳音通报批评处分。上述被处分的机构和人员分别记入会员诚信档案。同时,提请国家知识产权局惩戒委员会作进一步处理。处分决定书详见附件。
针对协会近期收到局相关部门转送的关于广州天河万研知识产权代理事务所(普通合伙)(以下简称天河万研)、重庆百润洪知识产权代理有限公司(以下简称百润洪)和北京睿智保诚专利代理事务所(普通合伙)(以下简称睿智保诚)3家专利代理机构涉嫌违规的相关材料。反映上述3家机构分别存在以下情况:
1. 反映天河万研代理的申请案件涉嫌批量抄袭现有技术,该所被抽样提取的2018年10月25日至2019年2月25日期间代理提交的的60件样本案件均能在中国知网(CNKI)中检索到抄袭的原始期刊文献;
2.反映百润洪涉嫌“一案多卖”、从事非正常专利申请等多项违规行为;
3.反映睿智保诚涉嫌违规开展专利代理业务。
协会对此高度重视,并及时针对上述情况进行了认真仔细的调查。基于调查掌握的证据材料,经协会行业维权与自律委员会及会长办公会研究讨论决定:给予天河万研所通报批评处分,给予该所负责人刘强通报批评处分,给予该所专利代理师陈轩通报批评处分;给予百润洪公司通报批评的处分,给予该公司负责人刘立春通报批评处分;给予睿智保诚所通报批评处分,给予该所负责人周新楣通报批评处分。上述被处分的机构和人员分别记入会员诚信档案。同时,提请国家知识产权局专利代理监管委员会作进一步处理。处分决定书详见附件。
附件:1、关于给予广州天河万研知识产权代理事务所(普通合伙)、刘强以及陈轩通报批评处分的决定.pdf
2.关于给予重庆百润洪知识产权代理有限公司及其法定代表人刘立春通报批评处分的决定.pdf
3、4号关于给予北京睿智保诚专利代理事务所(普通合伙)及其法定代表人周新楣通报批评处分的决定.pdf
中华全国专利代理人协会
2019年10月14日
附件1
附件2
附件3:
来源:中华全国专利代理人协会网站
编辑:IPRdaily王颖 校对:IPRdaily纵横君
文章来源:北京家居行业协会公众号
风险提示及免责条款
[温馨提示] 文章来源于北京家居行业协会公众号,转载注明原文出处,此文观点与查生意无关,理性阅读,版权属于原作者若无意侵犯媒体或个人知识产权,请联系我们,本站将在第一时间删掉 ,查生意仅提供信息存储空间服务。


