2024.03.21 21:55
2016-2018年北京市专利代理机构等级评定名单
文章来源:北京家居行业协会公众号
点击上方“北京家居行业协会”可快速关注!2016-2018年北京市专利代理机构等...
2016-2018年北京市专利代理机构等级评定名单
5A级机构 序号 单位名称 1 北京安信方达知识产权代理有限公司 2 北京高文律师事务所 3 北京集佳知识产权代理有限公司 4 北京金信知识产权代理有限公司 5 北京路浩知识产权代理有限公司 6 北京润平知识产权代理有限公司 7 北京三友知识产权代理有限公司 8 北京市金杜律师事务所 9 北京市柳沈律师事务所 10 北京同立钧成知识产权代理有限公司 11 北京万慧达知识产权代理有限公司 12 北京银龙知识产权代理有限公司 13 中国国际贸易促进委员会专利商标事务所 14 中科专利商标代理有限责任公司 15 北京德琦知识产权代理有限公司 16 北京东方亿思知识产权代理有限责任公司 17 北京三聚阳光知识产权代理有限公司 4A级机构 序号 单位名称 1 北京戈程知识产权代理有限公司 2 北京柏杉松知识产权代理事务所(普通合伙) 3 北京海虹嘉诚知识产权代理有限公司 4 北京汇思诚业知识产权代理有限公司 5 北京连和连知识产权代理有限公司 6 北京龙双利达知识产权代理有限公司 7 北京市隆安律师事务所 8 北京志霖恒远知识产权代理事务所(普通合伙) 9 北京奉思知识产权代理有限公司 10 北京派特恩知识产权代理有限公司 11 北京英创嘉友知识产权代理事务所(普通合伙) 12 北京中恒高博知识产权代理有限公司 13 北京中强智尚知识产权代理有限公司 3A级机构 序号 单位名称 1 北京博雅睿泉专利代理事务所(特殊普通合伙) 2 北京泛华伟业知识产权代理有限公司 3 北京风雅颂专利代理有限公司 4 北京国林贸知识产权代理有限公司 5 北京恒都律师事务所 6 北京弘权知识产权代理事务所(普通合伙) 7 北京华进京联知识产权代理有限公司 8 北京连城创新知识产权代理有限公司 9 北京品源专利代理有限公司 10 北京市浩东律师事务所 11 北京市立方律师事务所 12 北京天昊联合知识产权代理有限公司 13 北京同辉知识产权代理事务所(普通合伙) 14 北京维澳专利代理有限公司 15 北京正理专利代理有限公司 16 北京中博世达专利商标代理有限公司 17 北京中誉威圣知识产权代理有限公司 18 中国商标专利事务所有限公司 19 北京康盛知识产权代理有限公司 20 北京市商泰律师事务所 21 北京天盾知识产权代理有限公司 22 北京易捷胜知识产权代理事务所(普通合伙) 23 北京中建联合知识产权代理事务所(普通合伙) 2A级机构 序号 单位名称 1 北京德崇智捷知识产权代理有限公司 2 北京汇智英财专利代理事务所(普通合伙) 3 北京成创同维知识产权代理有限公司 4 北京金智普华知识产权代理有限公司 A级机构 序号 单位名称 1 北京宝护知识产权代理有限公司 2 北京五月天专利商标代理有限公司
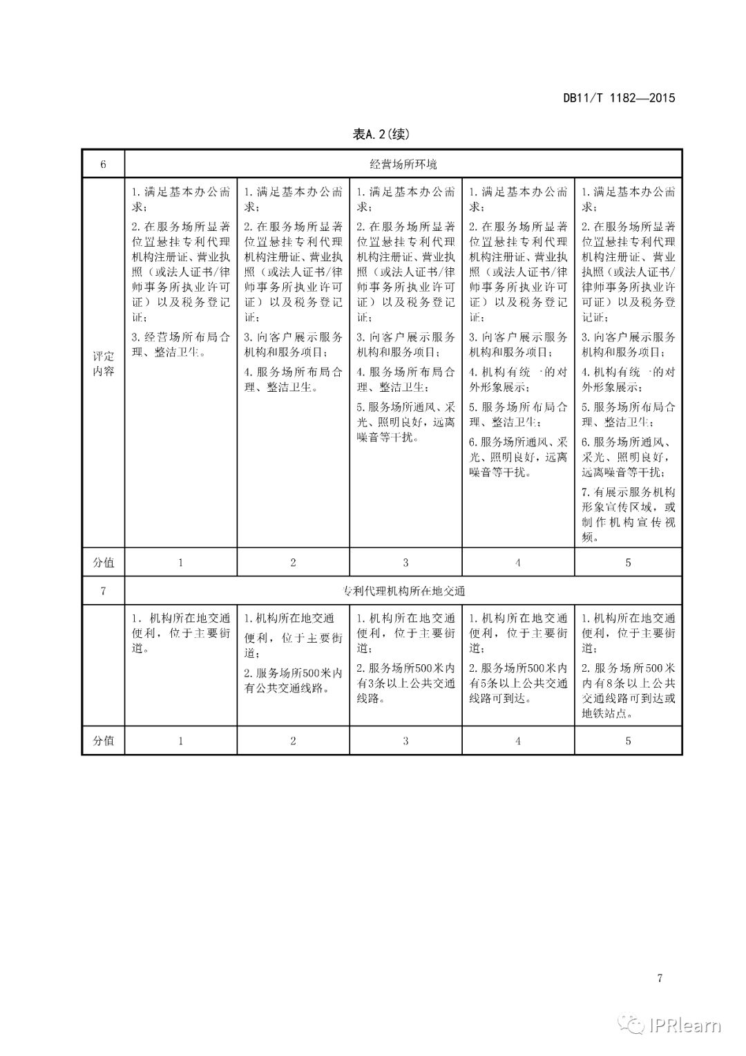
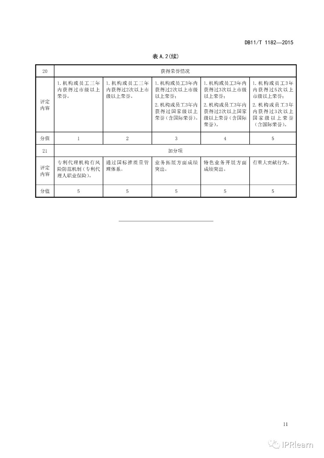
附:北京市专利代理机构等级评定规范
来源:北京市专利代理师协会
由IPRlearn编辑
文章来源:北京家居行业协会公众号
风险提示及免责条款
[温馨提示] 文章来源于北京家居行业协会公众号,转载注明原文出处,此文观点与查生意无关,理性阅读,版权属于原作者若无意侵犯媒体或个人知识产权,请联系我们,本站将在第一时间删掉 ,查生意仅提供信息存储空间服务。


