2024.03.21 21:55
居然之家借壳上市最新进展
文章来源:北京家居行业协会公众号
点击上方“北京家居行业协会”可快速关注!摘要:居然之家登陆A股之路再进一步。 ...
居然之家登陆A股之路再进一步。
7月24日,武汉中商发布公告,表示已收到证监会出具的反馈意见书,就武汉中商发行股份收购居然之家的交易进行了审查,并将在30个工作日内就证监会提出的相关问题做出书面说明和解释。
本次公告距离上一次证监会受理本次交易材料已近一个月。
6月26日,武汉中商发布公告,表示拟向北京居然之家家居新零售连锁集团有限公司全体股东发行股份购买其持有的北京居然之家家居新零售连锁集团有限公司100%的股权交易,已获得证监会受理。
1
关联上市公司收到反馈书
武汉中商公告内容显示,公司将与相关中介机构按照中国证监会上述通知书的要求,在对相关问题逐项落实后以公告形式披露反馈意见回复,并在规定的期限内将书面回复意见报送中国证监会行政许可受理部门。
公告还提醒,公司本次交易尚需经反垄断主管部门的经营者集中申报审查通过、中国证券监督管理委员会核准后方可实施,本次交易尚存在不确定性。
2
这些敏感问题需回复
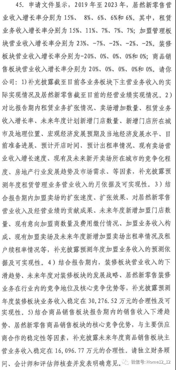
根据第一家具网梳理,此次证监会提出的问题共有57条,涵盖居然之家股权变动、实控人业绩承诺,居然之家直营店、加盟店的运营、出租率、关店情况,以及经销商续约率问题等等。
1、针对居然之家此前的5次股权转让和1次增资,要求结合本次交易作价情况、评估增值率情况、主要经营卖场未来年度盈利预测情况、业绩承诺金额占本次交易作价情况等,补充披露本次交易作价的合理性。
2、针对汪林朋、居然控股、慧鑫达建材的业绩承诺,要求补充披露承诺业绩的合理性和可实现性。并结合业绩承诺人的资金实力、发行股份解锁安排等,补充披露标的资产业绩承诺未能实现时,业绩承诺人是否有足额补偿能力。
3、针对居然之家历史上存在的股权代持问题,要求披露股权代持的原因,以及代持情况是否已经全部披露,解除代持关系是否彻底,被代持人退出时有无签署解除代持的文件。
4、针对本次重组尚需取得国家市场监督管理局就经营者集中的审查意见,要求披露经营者集中审查程序的进展情况,以及如尚未取得国家市场监督管理局审批,补充披露是否存在实质性障碍,并承诺在取得审批前不实施本次重组。
5、针对居然之家加盟店运营情况,要求披露加盟店涉及合作期限、激励机制、违约条款、风险控制等合同条款,包括是否存在违约、终止或不能续约的风险。
同时要求解释报告期内加盟店数量大幅增长的原因及合理性,以及直营店与加盟店收入及占比、平均单店收入差异较大的原因及合理性。
6、针对居然之家消费者投诉问题,要求披露报告期内是否存在消费者投诉事项,以及对因商品质量、服务导致的纠纷或侵权事项,居然之家与有关品牌客户是否已明确划分权利义务等。
7、针对诺亚财富旗下上海歌斐涉及的经济纠纷案件,考虑到歌斐资产是本次交易对方珠海歌斐欧曼股权投资基金的GP,歌斐资产及其关联方同时也是多个交易对方穿透披露后的最终出资人,要求披露上述事项的最新进展情况,以及潜在的法律风险已应对措施。
8、针对居然之家员工社保公积金问题,指出报告期内各类社会保险、住房公积金均未全员缴纳,要求披露是否符合相关规定。
9、针对居然之家直营店涉及的租赁问题,要求披露直营卖场的详细信息,包括卖场名称、占地面积、产权情况等。此外,如直营卖场为租赁取得,要求说明相关租赁情况。同时,要求补充披露报告期内租赁取得和自有物业直营卖场毛利率水平的合理性。
此外,还要求披露说明居然新零售对主要商户的选择标准,包括商户性质、数量、签约期限等,以及商户续约率情况等。
10、针对居然之家加盟店情况,要求披露加盟模式下,居然新零售与项目合作方、物业业主、商铺租户等各方的关系,披露委托管理加盟及特许加盟业务的合同期限、加盟费等。
此外,还包括各加盟卖场报告期内的实际运营情况,以及各大加盟卖场保底收入的实际完成情况,还有商户续租率情况、租约期限、促销机制等。
11、针对居然之家加盟店和直营店的情况,要求披露报告期内直营卖场及加盟卖场业务模式下的出租率情况、出租水平的合理性,以及是否存在自营或加盟商场出租率持续低迷或下滑的情况。
12、针对居然之家关店情况,要求披露报告期内自营卖场及加盟卖场关闭的原因,关闭门店的基本情况等。
13、针对居然之家人力数量及成本规模问题,要求披露报告期内居然新零售管理团队、员工人数是否与其卖场扩张速度相匹配,以及员工工资水平的合理性。
14、针对居然之家业绩增速问题,要求补充披露对比报告期内租赁业务扩张情况、卖场增加数量、未来年度计划新增门店数量、预计开店时间、预计出租率情况。
以及现有加盟卖场及未来年度新增加盟卖场出租率情况及租户续约率情况等。(来源:第一家具网,作者:木子鱼)
来源:新浪家居
文章来源:北京家居行业协会公众号
风险提示及免责条款
[温馨提示] 文章来源于北京家居行业协会公众号,转载注明原文出处,此文观点与查生意无关,理性阅读,版权属于原作者若无意侵犯媒体或个人知识产权,请联系我们,本站将在第一时间删掉 ,查生意仅提供信息存储空间服务。


