2024.03.21 21:56
“一种智能垃圾桶”专利审查意见的答复思路和建议
文章来源:北京家居行业协会公众号
点击上方“北京家居行业协会”可快速关注!IPRdaily,全球影响力的知识产权产...
IPRdaily,全球影响力的知识产权产业媒体
426.cn,60万知识产权人的上网首页
#本文仅代表作者观点,未经作者许可,禁止转载,不代表IPRdaily立场#
来源:IPRdaily中文网(iprdaily.cn)
作者:薛萌萌 企兴知识产权
原标题:关于不符合专利法第26条第3款的规定的答复
IPRdaily导读:本案公开了一种智能垃圾桶,一通审查员认为说明书及附图所记载的内容不能构成一个清楚完整的技术方案,因而不符合专利法第二十六条第三款的规定;结合说明书中的内容分析说明已经公开充分。二通审查员认为不具有新颖性。本文将介绍一些答复建议。
摘要
本案公开了一种智能垃圾桶,一通审查员认为说明书及附图所记载的内容不能构成一个清楚完整的技术方案,因而不符合专利法第二十六条第三款的规定;结合说明书中的内容分析说明已经公开充分。二通审查员认为不具有新颖性。本文将介绍一些答复建议。
(一)案件介绍
案例申请号:201720116655.4
发明名称:一种智能垃圾桶
说明书
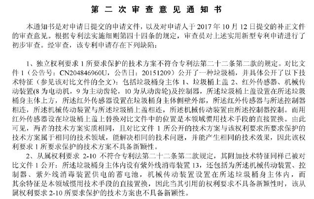
一种智能垃圾桶,如图1-3所示,包括垃圾桶身主体1、垃圾桶上盖2、红外传感器3、机械传动装置4及控制器5,垃圾桶上盖2设置在垃圾桶身主体1上方,红外传感器3设置在垃圾桶上盖2和/或垃圾桶身主体1侧壁外部,红外传感器3与控制器5相连,机械传动装置4与垃圾桶上盖2相连,机械传动装置4由控制器5控制。本实例中机械传动装置4为液压缸,液压缸的液压杆与垃圾桶上盖2相连。
审查员意见:一通:公开不充分,说明书及附图所记载的内容不能构成一个清楚完整的技术方案,因而不符合专利法第二十六条第三款的规定。
审查员意见:二通:无新颖性
(二)、答复思路
1 答复第一步:仔细阅读审查意见,查看本申请是否真的公开不充分
2 答复第二步:结合说明书(尤其是具体工作方式),认真分析说明已经公开充分。
3 答复第三步:总结。
(三)主要答复要点
1、一通答复
首先,根据说明书第【0005】段的记载,所述机械传动装置4为液压缸、气缸或升降电机,可清楚知道机械传动装置的结构。
另外,根据说明书第【0030】段的记载,“本实例中机械传动装置4为液压缸,液压缸的液压杆与垃圾桶上盖2相连”,本领域技术人员能够很清晰的知道机械传动装置的具体结构,能够清楚知道上盖2的开合方式。
再者,根据说明书第【0040】段的记载,“垃圾桶身主体1可以用于收纳垃圾,在垃圾桶身主体1上端设有垃圾桶上盖2,垃圾桶上盖2上设有紫外线消毒装置10的紫外线消毒装置控制开关6及红外传感器3,该紫外线消毒装置控制开关6可以控制紫外线灯延时开启以及控制紫外线灯消毒时间段,当按一下时,紫外线消毒时间为5分钟,当按两下时,紫外线消毒时间为10分钟,当按三下时,紫外线消毒时间为15分钟;紫外线灯的消毒时间共分为3个时间段;智能垃圾桶上盖2上的红外传感器3感应到垃圾,将信号传给控制器5,通过机械传动装置4,控制垃圾桶上盖2开启与关闭;在垃圾桶下端设有吸尘口7,当灰尘接近吸尘口7时,红外传感器3感应后同样由控制器控制吸尘装置9将灰尘吸入垃圾桶身主体1中;垃圾桶的整体供电功能是通过锂电池进行供电。”可清晰知道,只要有垃圾(无论是人仍在外部的,还是风吹到垃圾桶旁边的垃圾)靠近垃圾桶,红外传感器3感应后同样由控制器控制吸尘装置9将灰尘吸入垃圾桶身主体1中,并不需要垃圾桶本身的移动。因此本申请能够构成一个完整的技术方案,符合专利法第26条第3款的规定。
2、二通答复
不仅要答复新颖性,顺带着要答复创造性。
本申请也做了简单修改,将其他权要中附加技术特征合并至权1,经答复,审查员给予授权。
(四)、感想和启示
1、答复审查意见时一定不要被审查员的观点带跑偏,要保持客观、冷静,一定要从技术方案的角度出发,一步步分析,而且要针对审查员的观点做针对性的答复。
2、关于公开不充分的问题,可以尽量结合说明书中的内容分析说明已经公开充分,撰写时实例的具体工作方式也是非常有必要的,在答复公开不充分时很有帮助。当然,如果是现有的结构,也可结合现有文件(建议为专利、期刊等日期明确的文件)说明已公开充分。
3、关于新颖性的审查意见,可考虑修改审查基础,另外,无论修改或不修改,都需要答复新颖性、创造性。
来源:IPRdaily中文网(iprdaily.cn)
作者:薛萌萌 企兴知识产权
编辑:IPRdaily王颖 校对:IPRdaily纵横君
文章来源:北京家居行业协会公众号
风险提示及免责条款
[温馨提示] 文章来源于北京家居行业协会公众号,转载注明原文出处,此文观点与查生意无关,理性阅读,版权属于原作者若无意侵犯媒体或个人知识产权,请联系我们,本站将在第一时间删掉 ,查生意仅提供信息存储空间服务。


