2024.03.21 21:57
刚刚!国知局发布2019推动知识产权高质量发展任务清单(附分类表)
文章来源:北京家居行业协会公众号
点击上方“北京家居行业协会”可快速关注!IPRdaily,全球影响力的知识产权产...
IPRdaily,全球影响力的知识产权产业媒体
426.cn,60万知识产权人的上网首页
#本文仅代表作者观点,不代表IPRdaily立场#
原标题:国家知识产权局关于印发《推动知识产权高质量发展年度工作指引(2019)》的通知
IPRdaily导读:为全面落实党中央、国务院推动高质量发展决策部署,进一步做好2019年知识产权工作,坚决把发展的重心转移到质量上来,国家知识产权局印发了《推动知识产权高质量发展年度工作指引(2019)》。其中,在知识产权运用方面,会将重点产业知识产权运营基金新增投资额增长超50%,知识产权保险保障金额增长20%以上,专利商标质押融资金额增长力争不低于10%,超过1350亿元。培育专业化的知识产权运营服务机构40家,知识产权服务业营业收入增长20%。
国家知识产权局关于印发《推动知识产权高质量发展年度工作指引(2019)》的通知
各省、自治区、直辖市及新疆生产建设兵团知识产权局(知识产权管理机构),局机关各部门,专利局各部门,商标局,局其他直属单位、各社会团体:
为全面落实党中央、国务院关于推动高质量发展的决策部署,做好2019年知识产权工作,制定《推动知识产权高质量发展年度工作指引(2019)》。现予印发,请结合实际认真组织实施。
特此通知。
国家知识产权局
2019年6月6日
(联系人及电话:谷云飞 010—62086032)
推动知识产权高质量发展年度工作指引(2019)
党的十九大提出,我国经济已由高速增长阶段转向高质量发展阶段。进入新时代,站在知识产权大国向知识产权强国迈进的重要历史节点上,推动知识产权高质量发展,是摆在我们面前的首要任务。为全面落实党中央、国务院推动高质量发展决策部署,进一步做好2019年知识产权工作,坚决把发展的重心转移到质量上来,特制定本指引。
一、总体要求
(一) 指导思想。
以习近平新时代中国特色社会主义思想为指导,全面贯彻党的十九大和十九届二中、三中全会精神,紧紧围绕统筹推进“五位一体”总体布局和协调推进“四个全面”战略布局,深入落实习近平总书记关于知识产权工作的重要论述,按照党中央、国务院决策部署,坚持以新发展理念为引领,坚持稳中求进工作总基调,紧扣高质量发展这一主线,坚持质量第一、效益优先,深化知识产权领域“放管服”改革,全面提升知识产权创造质量、保护效果、运用效益、管理水平、服务能力和国际影响力,推动知识产权事业在新的历史起点上创新发展。
(二) 基本原则。
坚持统筹推进,巩固局省市联动、点线面结合的工作格局。准确把握知识产权高质量发展的内涵,坚持与知识产权强国战略纲要相衔接,加强上下联动和业务融合,明确推动知识产权高质量发展的整体思路、实施路径和工作机制,设置可量化、可考核的目标任务,系统构建推动知识产权高质量发展的指标体系、政策体系、统计体系和考核体系,为推动知识产权高质量发展提供工作指引。
坚持问题导向,破解制约知识产权高质量发展的瓶颈障碍。聚焦当前知识产权数量质量矛盾、提高审查质量效率任务繁重、保护体系建设亟待加强、运用能力和公共服务水平有待提升等突出问题,按照新的管理体制和运行机制,推进工作思路创新和模式创新,确保改革落地到位。全面加强知识产权保护,健全知识产权侵权惩罚性赔偿制度,促进发明创造和转化运用,把体制机制改革所释放的活力转变为推动知识产权高质量发展的动力。
坚持因地制宜,设置差异化的发展路径。从实际出发,结合引领型、支撑型和特色型知识产权强省建设试点类别,各区域在创新能力、经济社会发展水平等方面的实际情况,设置差异化的发展任务、工作重点和评价体系,高位推动,系统谋划,积极探索知识产权领域改革创新,合理规划发展路径,指导地方细化落实本地区的具体任务,明确时间表和路线图,打造形成若干具有影响力和带动力的知识产权高质量发展样板。
(三) 主要目标。
2019年底,知识产权创造质量、保护效果、运用效益、管理水平、服务能力和国际影响力进一步提升,初步搭建适应知识产权高质量发展的指标体系、政策体系和统计体系。
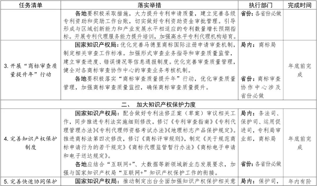
——知识产权创造。大力培育高价值核心专利和知名品牌,形成约300个支撑产业发展和国际竞争的高价值专利组合。进一步提高审查质量和审查效率,将高价值专利审查周期在2018年压减10%的基础上再压减15%以上,商标注册审查周期压缩至5个月以内。完成消减发明专利审查积压10万件以上,全面遏制非正常专利申请、商标囤积和恶意注册行为。
——知识产权运用。重点产业知识产权运营基金新增投资额增长超50%,知识产权保险保障金额增长20%以上,专利商标质押融资金额增长力争不低于10%,超过1350亿元。培育专业化的知识产权运营服务机构40家,知识产权服务业营业收入增长20%。持续推进商标品牌建设,新建设商标品牌创新创业基地若干个。
——知识产权保护。全面加强知识产权保护,知识产权保护体系的运行机制和工作平台进一步完善,专利、商标行政执法能力不断提高,地理标志保护水平进一步提升,“互联网+”知识产权保护取得明显成效。知识产权保护中心建设合理布局,专利预审服务质量提升。知识产权保护满意度持续提高。
二、明确推动知识产权高质量发展的指标体系
(一)形成推动知识产权高质量发展的核心指标。按照质量第一、效益优先的要求,以“少而精”为原则,开展专题研究,比较国际有关指标及评价,形成若干表征高质量发展的知识产权核心指标。抓紧研究纳入国家“十四五”规划经济社会发展主要指标的知识产权指标。建立健全推动知识产权高质量发展指标体系,做好与知识产权强国纲要指标体系的衔接。(战略规划司负责)
(二)建立知识产权运用综合评价指标体系。聚焦促进产业发展,开展知识产权运用综合评价指标体系研究,加强数据量化提取和关联共享。充分运用信息化技术,开展知识产权运用相关数据指标的主动监测、实时分析和动态测算,全面及时反映知识产权运用促进综合效益。(运用促进司负责)
(三)构建区域差异化的指标体系。各地结合本地区发展定位、发展任务、发展要求和工作重点,设置差异化的知识产权指标,并适时完善本地区经济社会发展中长期规划和年度计划有关知识产权指标。积极配合做好知识产权高质量发展相关数据采集、统计汇总和分析预测等工作。(各地方知识产权局负责)
三、完善推动知识产权高质量发展的政策体系
(四)强化知识产权战略谋划与顶层设计。制定面向2035年的知识产权强国战略纲要。(联席办负责)开展知识产权“十四五”规划编制前期研究和“十四五”时期重点工程项目储备。(战略规划司负责)加快建设知识产权强省强市,加强知识产权强省动态管理,鼓励有条件的省份积极申报强省建设试点省,加强知识产权强市的创建评定、过程督导和绩效评价。完善知识产权合作会商机制,强化政策落地、项目布局、资金配套等工作的督办落实。持续深化城市和县域试点示范工作,加强知识产权公益服务队伍建设,提高知识产权管理和服务支撑能力。向全国复制推广一批知识产权强省、强市建设试点经验。(运用促进司负责)
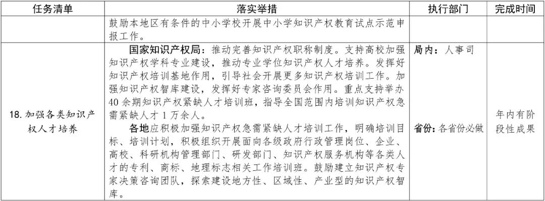
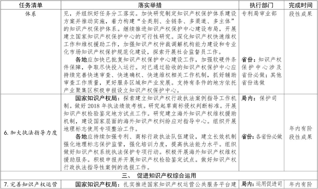
(五)加强知识产权宏观管理与政策研究。围绕知识产权强国建设总体目标,重点对年度知识产权领域苗头性倾向性潜在性问题加强分析研判,完善推动知识产权高质量发展的政策体系。加强知识产权宏观管理,保持知识产权政策的稳定性、调控的针对性、标准的一致性,防止大起大落。加强知识产权宏观政策调查研究,建立完善政策预研储备工作机制。加大知识产权政策研究成果的推广运用,强化对各地提升知识产权创造质量、运用效益、保护力度和服务能力的政策指导。(办公室负责)加强知识产权基础性法律制度和新领域新业态创新成果知识产权保护研究。(条法司负责)研究构建一体化的知识产权公共服务体系,统筹管理知识产权信息资源,制定知识产权基础信息采集加工标准和管理规则,整合商标、专利、地理标志、集成电路布图设计等基础数据,加大对各地方知识产权数据共享力度。(公共服务司负责)推动完善知识产权职称制度,加强各类知识产权人才培养。(人事司负责)加强对知识产权国际领域最新动态的跟踪研判,积极参与多边框架下的全球知识产权治理和规则制定,继续推动《外观设计法条约》外交大会尽早召开。(国际合作司负责)
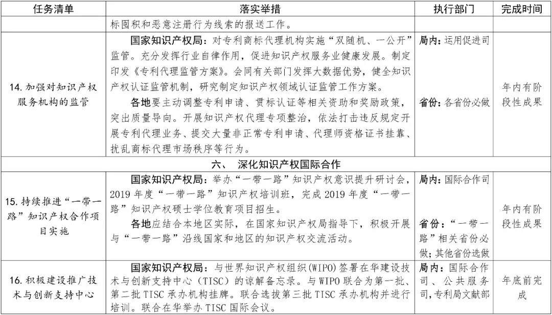
(六)完善知识产权保护政策体系。完善法律法规,配合做好专利法修改,建立惩罚性赔偿制度,大幅提高侵权违法成本。启动新一轮商标法修改准备工作。加强源头保护,提高知识产权审查质量和审查效率。(条法司负责)研究出台强化知识产权保护的政策文件,统筹推进知识产权严保护、大保护、快保护、同保护各项工作。科学布局知识产权保护中心,开展集快速审查、快速确权、快速维权、专利预警于一体的一站式综合服务,为企业技术创新和集聚产业发展提供有力支撑。推动“互联网+”知识产权保护深入实施。完善地理标志、特殊标志和官方标志保护体系,实施地理标志保护工程,开展国家地理标志产品保护示范区建设工作。加强对地理特征明显、人文特色鲜明、质量特性突出的地理标志重点产品实施保护。加强执法指导力度,组织开展重点领域专项行动,积极推进跨部门跨区域的执法协作。严格知识产权领域信用监管,推进知识产权诚信体系建设。加强知识产权纠纷涉外应对机制建设。(保护司负责)
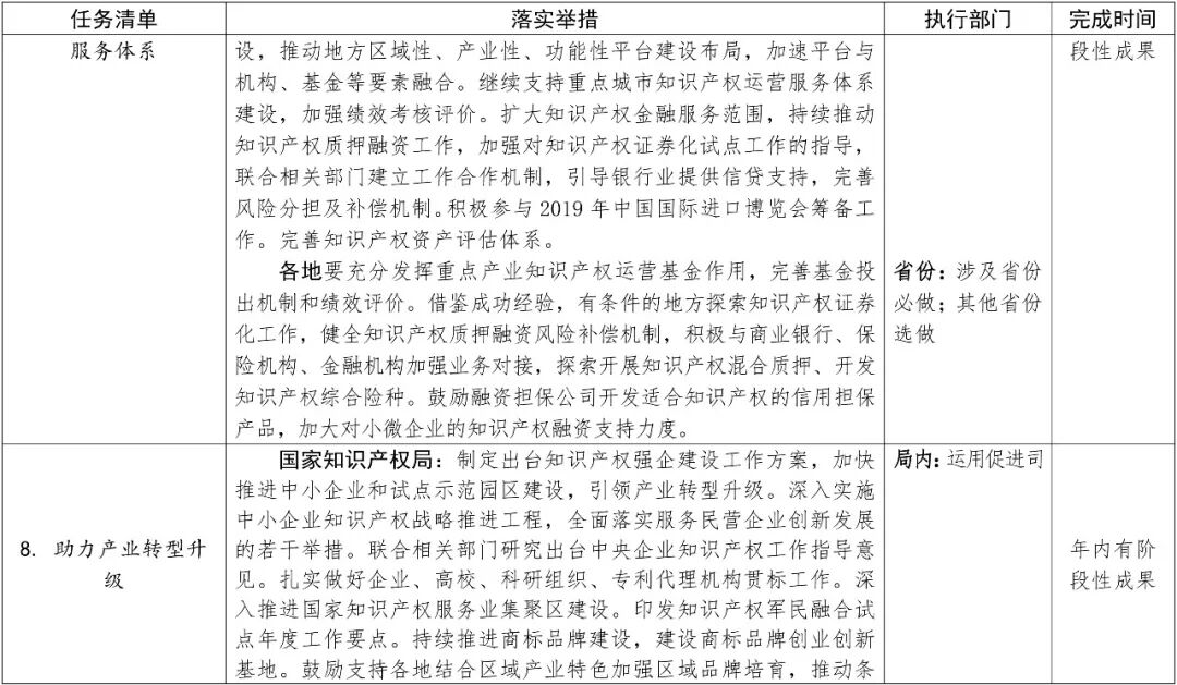
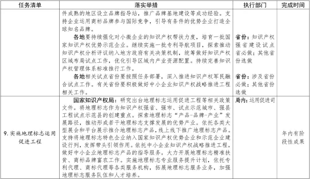
(七)完善知识产权运用促进政策体系。扎实做好各类知识产权运营平台建设布局,继续支持重点城市开展知识产权运营服务体系建设。做好高价值专利评估培育工作。扩大知识产权金融服务范围,推动专利商标混合质押,鼓励开发知识产权综合险种,加快推进知识产权证券化试点。推进知识产权强企建设,落实好知识产权服务民营企业创新发展政策措施。研究推动知识产权密集型产业发展。做好中国专利奖评选工作,充分发挥质量导向和示范作用。实施地理标志运用促进工程,运用地理标志精准扶贫,总结推广“商标富农”工作经验,大力推行“公司+商标品牌(地理标志)+农户”产业化经营模式。统筹推进专利导航、知识产权区域布局和分析评议工作。加强知识产权服务业发展与监管。(运用促进司负责)
四、形成推动知识产权高质量发展的统计体系
(八)完善知识产权统计工作机制。深入推进全国专利调查工作。推进知识产权(专利)密集型产业统计分类国家标准的制定实施及产业增加值核算与发布,完善产业统计监测体系。定期开展专利质量提升相关统计工作。继续开展每万人口发明专利拥有量等主要专利指标的统计评价工作。完善知识产权统计报表制度。深化知识产权使用费统计分析。加强规模以上工业企业专利活动与经济效益统计监测。增加对国际相关数据的收集整理,加强统计数据国际比较。建立知识产权统计数据分发共享机制,进一步满足地方工作的知识产权数据需求。(战略规划司负责)
(九)提高知识产权统计数据质量。各地要建立健全统一管理、分工负责的知识产权统计制度,明确知识产权综合统计责任处室,协调落实知识产权重大统计调查任务,规范知识产权统计信息发布。充分利用行政记录和有关监测管理系统收集知识产权统计信息,避免重复统计。积极探索重点调查,抽样调查,获取知识产权数据。在知识产权统计调查实施过程中,要做到数出有据,严格审核,采取有力措施,解决瞒报、漏报、虚报等问题。(战略规划司负责)
五、工作要求
(一)加强党的领导。各部门各地方知识产权局要从全局和战略高度深刻认识推动知识产权高质量发展的重大意义,把党的领导贯穿于知识产权高质量发展的全过程,认真落实习近平总书记关于知识产权“两个最”的重要论述,认真落实党中央、国务院决策部署,不断提升推动高质量发展的思想自觉和行动自觉。
(二)强化统筹协调。按照新的管理体制和运行机制,加强对推动知识产权高质量发展政策措施的统筹谋划、工作联动和资源整合,建立工作机制,强化督促检查。在知识产权强国建设绩效考核中设置专题,开展推动知识产权高质量发展相关绩效评价,不断提高推动知识产权高质量发展的系统性、整体性、协同性。
(三)落实工作责任。各地方知识产权局要对照工作指引,结合发展实际,进一步细化落实本地区推动知识产权高质量发展的主攻方向和具体任务。各部门要按照职责分工,尽快出台相关的配套细则和政策措施,确保重点任务及时落地见效。
(四)开展第三方评估。充分发挥第三方评估机构作用,开展推动知识产权高质量发展政策落实情况评估,将专利商标申请注册数量增长、知识产权保护、服务业监管、资助政策调整等作为评估重点,提高政策落实透明度。相关评估结果作为相关政策试点、项目扶持的重要依据。
(五)做好宣传引导。加强新闻宣传和舆论引导,促进相互学习借鉴,及时回应群众关切。及时总结各地区推动知识产权高质量发展的经验做法和成果,形成一批可复制可推广的经验向全国推广。
附件:
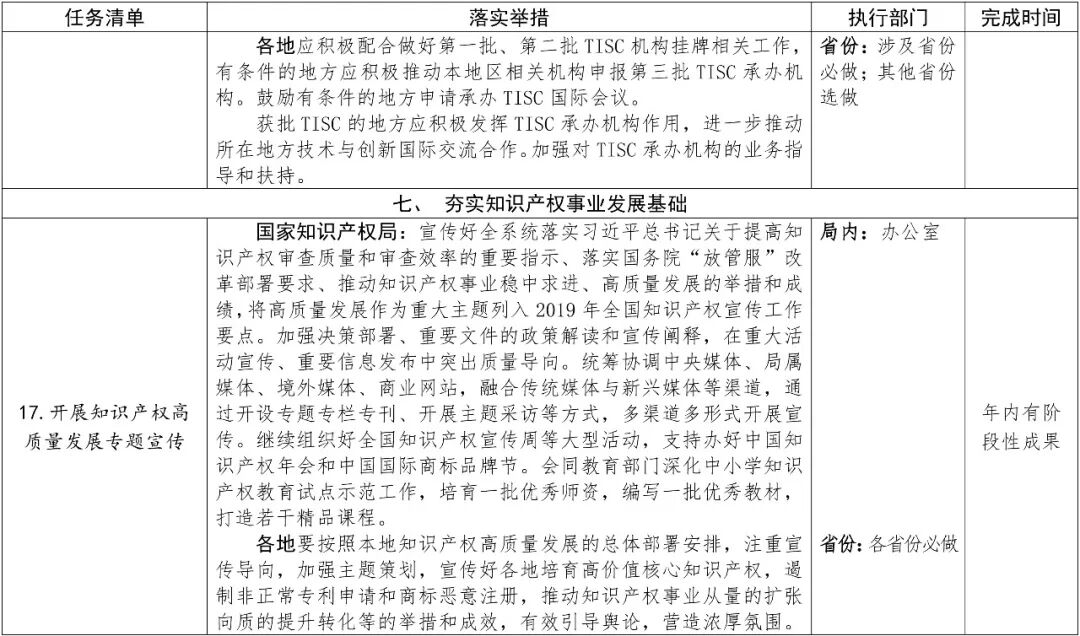
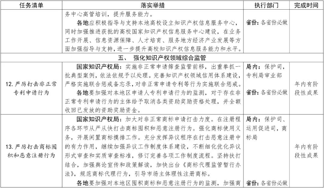
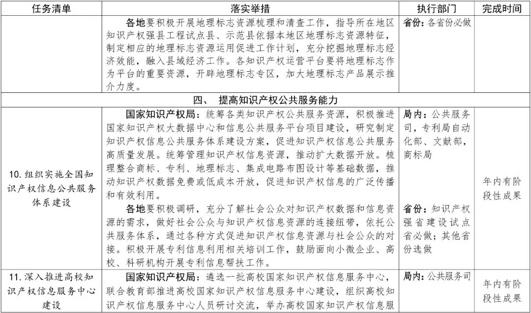
1.2019年推动知识产权高质量发展任务清单
2.知识产权强省建设试点省分类表
来源:国家知识产权局网站
编辑:IPRdaily王颖 校对:IPRdaily纵横君
文章来源:北京家居行业协会公众号
风险提示及免责条款
[温馨提示] 文章来源于北京家居行业协会公众号,转载注明原文出处,此文观点与查生意无关,理性阅读,版权属于原作者若无意侵犯媒体或个人知识产权,请联系我们,本站将在第一时间删掉 ,查生意仅提供信息存储空间服务。


