2024.03.21 21:57
家居企业2019大考:全装修渗透率破32%的甜蜜诱惑 | 深度
文章来源:北京家居行业协会公众号
点击上方“北京家居行业协会”可快速关注!文 | 家居君毛坯房淘汰,全装修成为未来...
文 | 家居君
毛坯房淘汰,全装修成为未来居住时代新“关键词”,但家具企业们是否准备好接住这个新时期的蛋糕?
像《权力的游戏》与《破冰行动》在初期声势如潮,后期惊人的烂尾引起广泛声讨一样,很多行业人士担心全装修会有一个华丽开场,但不一定有完美进程,以致怀疑它是否有一个完美结局。
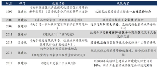
翻开全装修的演变历史,已经过去17年——自2002年住建部首次提出全装修概念。全装修推行在近20年中多次蝶变,终于尘埃落定之后,似乎还不是绝对被看好、能够在各个产业端达到共识的趋势。但现有数据表明,毛坯房数量逐渐正在下降,全装修、精装修或许就是必然的接替者。
全/精装修住房政策(1999-2017年)
数据来源:住建部、国务院等
从2013年起,中央和各地政府又出台全装修推广政策,从市场发展来看,探索全装修成品住宅可能需要时间,但不可能回归毛坯房时代,全装修会正式接管迎面而来的精致居住时代。
据2002年建设部住宅产业化促进中心印发的《商品住宅装修一次到位实施细则》,首次定义全装修概念,即“房屋交钥匙前, 所有功能空间的固定面全部铺装或粉刷完成,厨房和卫生间的基本设施全部安装完成。与毛坯房相比,全装修住宅可以有效避免二次装修带来的废料、粉尘和噪声污染,并能够促进部分装修材料的节约,符合我国绿色环保发展趋势”。
精装修房市场规模(万套)
数据来源:奥维云网
精装修房的市场渗透率(%)
数据来源:奥维云网
据奥维云网数据显示,2018年有885家开发商推出2728个全装修/精装房住宅项目,增长近80%,精装房市场渗透率已达27.5%,预计2019年将达到32%,行业发展进入爆发期。在这变化之中,伴随大量机遇,也有大势下的企业格局改写。
◆◆◆
◆◆◆
数据来源:Wind,奥维云网,公司财报等
据东吴证券地产组的预期销售数据,初步估算2019-2021年精装房分别为428.29、472.19、514.16万套,复合增速接近10%;复合增长率接近10%。假定1套精装房需要1套橱柜、2套衣柜、1套卫浴、5张木门、105平米瓷砖或木地板,结合各品类龙头销售单价(通过各品类龙头企业招股书中大宗渠道的价格区间定价),他们测算——“2019年精装修市场橱柜、卫浴、木门、瓷砖、木地板市场规模分别达171、101、236、64、123 亿元,合计706 亿元,同比增长率达到11.3%,且预计到2021年将达到858.99亿元”。
“伴随全装修、精装房渗透率的提升,地产商与家具企业的工程渠道合作需求会快速增长”。东吴证券地产分析认为。
◆◆◆
数据来源:全装联
当然,目前家具制造企业在供应链的能力不可替代。相比零售渠道,地产的工程渠道更青睐家居企业先进的生产能力、供应链管理能力、资金能力、品牌影响力等,因此,家具行业中偏重工程渠道分销,依靠规模化生产和销售的大企业是地产商最好的合作对象。
◆◆◆
数据来源:公司公告
此外,东鹏控股2018年与恒腾网络集团签署首批战略合作高达16亿元,东鹏借此接入恒大供应链共享体系;帝欧家居2018年与雅居乐、荣盛、富力等房企联手,大力拓展工装业务;志邦家居与恒大、新城、绿地、龙湖、万科等有工程业务合作,产品包括橱柜、衣柜等;江山欧派与恒大、万科、中海、世贸等也有实木门等产品的工程合作。
◆◆◆
文章来源:北京家居行业协会公众号
风险提示及免责条款
[温馨提示] 文章来源于北京家居行业协会公众号,转载注明原文出处,此文观点与查生意无关,理性阅读,版权属于原作者若无意侵犯媒体或个人知识产权,请联系我们,本站将在第一时间删掉 ,查生意仅提供信息存储空间服务。


