2024.03.21 21:58
前线 | 中国对600亿美元商品加征关税,家居相关有哪些?
文章来源:北京家居行业协会公众号
点击上方“北京家居行业协会”可快速关注!自2019年6月1日0时起,中国对原产于...
自2019年6月1日0时起,中国对原产于美国的约600亿美元进口商品分别实施25%、20%或10%加征关税。木材、皮革制品、油漆、板材及陶瓷制品等受关税提升影响。
文 | 柴乔杉
2019年5月9日,美国政府宣布,自2019年5月10日起,对从中国进口的2000亿美元清单商品加征的关税税率由10%提高到25%。随后,5月13日,中方作出回应,国务院关税税则委员会决定,自2019年6月1日0时起,对原产于美国的约600亿美元进口商品提高加征关税税率,分别实施25%、20%或10%加征关税。对之前加征5%关税的税目商品,仍继续加征5%关税。家居相关产品及原材料在中美加征关税清单中均有涉及。
美国此次将去年9月起加征10%关税的约2000亿美元中国商品的税率提高到25%,包括:动植物产品、纺织品、皮具箱包、机电产品、杂项等各类产品。其中,家具占比较高,据统计,家具商品占比达到14.6%。
同时,分析人士认为,对美出口依赖度越高的商品,其出口受到此次关税调整的影响也越大。家具产品出口对美依赖度高达32.8%,而与家居相关的木制品等依赖度也超过了25%,出口可能受到高关税较明显的抑制。
另外,行业产品出口占其行业总收入的比重也将左右关税调整对行业整体的影响程度。据相关统计分析,皮毛制品、家具出口交货值占比在25%左右,如果成本过快上升并维持较长时间,则可能面临其他产地替代的风险。
在此次中方对美加征关税的清单中,涉及大量家居相关原材料及商品。
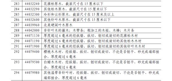
其中,与家居业相关的各类原木材料、木制品及木质家具,皮革及皮革制品,各类灯具及寝具均在加征25%的关税清单中;油漆、颜料,塑料、纺织品及纸制品,板材及陶瓷制品等则加征20%关税;家装涂料、橡胶制品、床上织物、建筑用陶瓷制品等加征10%关税;塑料门窗框架、部分原木等商品仍保持5%关税水平。
加征25%关税商品清单中的部分家居相关商品
加征20%关税商品清单中的部分家居相关商品
截至北京时间13日晚间,受消息影响,美股期货跌幅扩大,纳斯达克100股指期货跌幅迅速扩大至2.3%,道指期货暂跌1.59%,标普500指数期货跌1.74%。富时中国A50指数期货快速走低,下跌1.15%。
尽管如此,分析人士保持谨慎乐观并表示,中国经济及家居等相关产业必然会承压,但压力可控。从经济结构看,消费对中国GDP增长的贡献率达76.2%,出口依存度已下降至17.9%,内需正在并终将成为中国应对外部环境不确定性的强力支撑。
文章来源:北京家居行业协会公众号
风险提示及免责条款
[温馨提示] 文章来源于北京家居行业协会公众号,转载注明原文出处,此文观点与查生意无关,理性阅读,版权属于原作者若无意侵犯媒体或个人知识产权,请联系我们,本站将在第一时间删掉 ,查生意仅提供信息存储空间服务。


