2024.03.21 22:00
国家标准!《知识产权分析评议服务服务规范》发布!2019.10.1施行
文章来源:北京家居行业协会公众号
点击上方“北京家居行业协会”可快速关注!IPRdaily,全球影响力的知识产权产...
IPRdaily,全球影响力的知识产权产业媒体
426.cn,60万知识产权人的上网首页
#本文仅代表作者观点,不代表IPRdaily立场#
原标题:《知识产权分析评议服务服务规范》发布!(2019.10.1施行)
IPRdaily导读:近日,国家标准信息公共服务平台发布了2019年第3号国家标准公告,其中一项标准号为GB/T37286-2019的《知识产权分析评议服务服务规范》将于2019年10月1日起实施。(温馨提示:如需PDF全文,可添加服务微信号:iprdaily2014索取)
近日,国家标准信息公共服务平台发布了2019年第3号国家标准公告,其中一项标准号为GB/T37286-2019的《知识产权分析评议服务服务规范》将于2019年10月1日起实施。
本标准由国家知识产权局提出,全国知识管理标准化技术委员会(SAC/TC 554)归口,起草单位为国家知识产权局、中国标准化研究院,主要起草人:贺化、张志成、孟海燕、侯非、宋蓓蓓、曹俐莉、朱晓东、曾毅、汪勇、李聪、张艳。
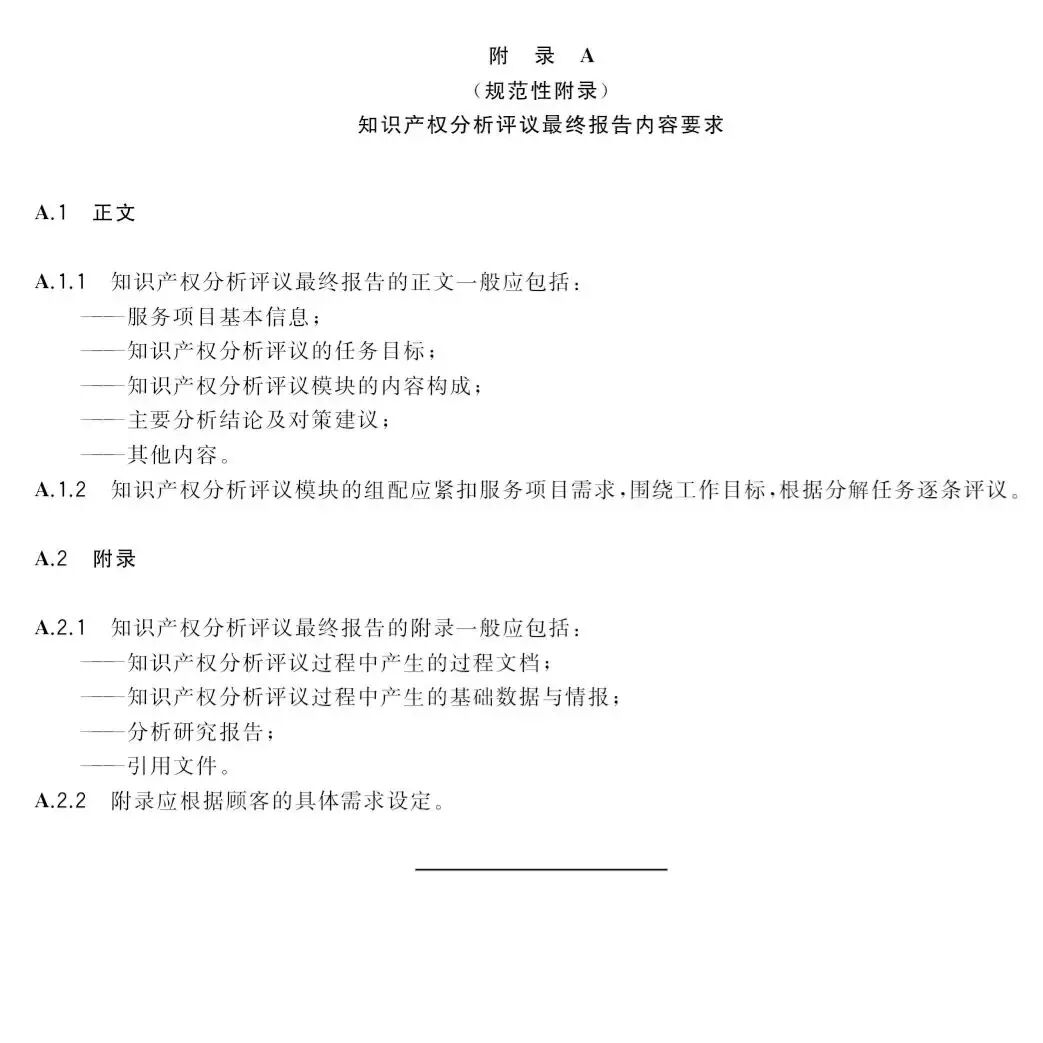
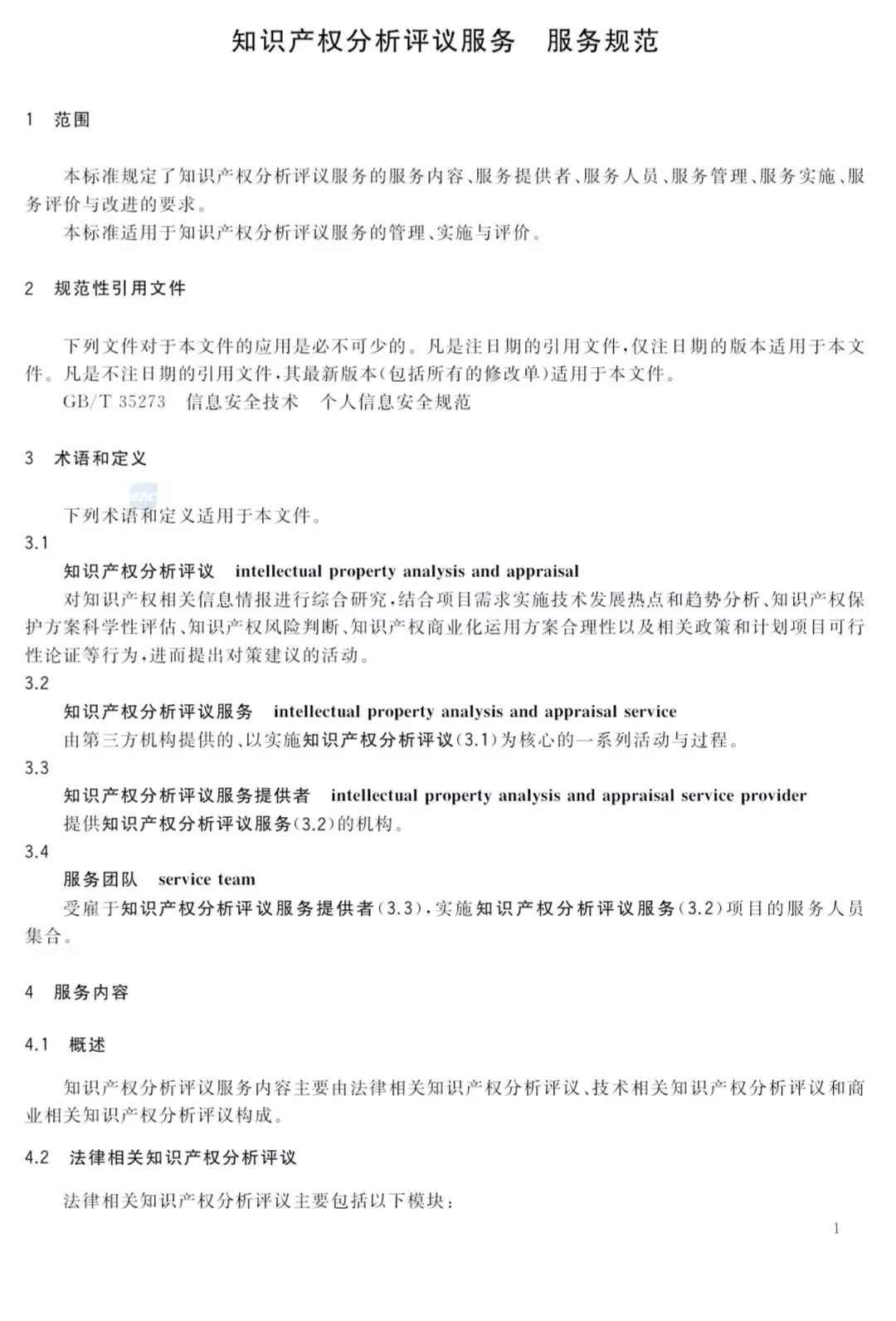
附文件全文
温馨提示:
如需PDF全文,可添加服务微信号:iprdaily2014索取
来源:全国标准信息公共服务平台官网
文章来源:北京家居行业协会公众号
风险提示及免责条款
[温馨提示] 文章来源于北京家居行业协会公众号,转载注明原文出处,此文观点与查生意无关,理性阅读,版权属于原作者若无意侵犯媒体或个人知识产权,请联系我们,本站将在第一时间删掉 ,查生意仅提供信息存储空间服务。


