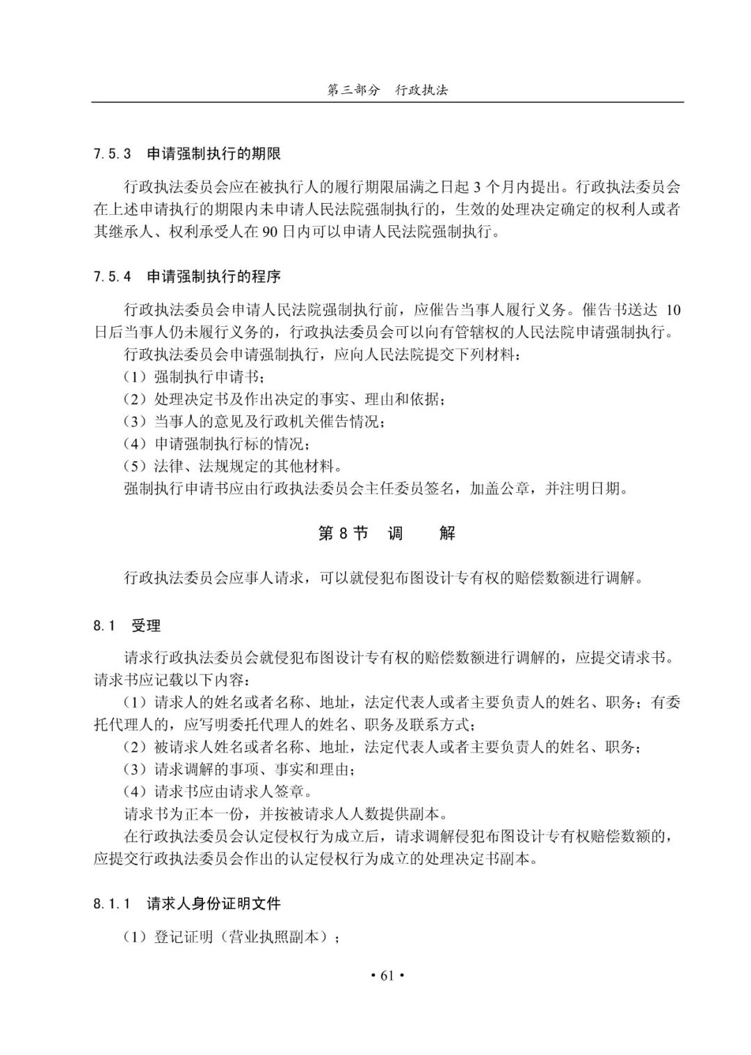
2024.03.21 22:00
国知局:《集成电路布图设计审查与执法指南(试行)》全文发布!
文章来源:北京家居行业协会公众号
点击上方“北京家居行业协会”可快速关注!IPR Daily,全球影响力的知识产权...
IPR Daily,全球影响力的知识产权新媒体
426.cn,60万知识产权人的上网首页
#文章仅代表作者观点,不代表IPRdaily立场#
原标题:国家知识产权局关于印发《集成电路布图设计审查与执法指南(试行)》的通知
来源:国家知识产权局网站
编辑:IPRdaily王颖校对:IPRdaily纵横君
文章来源:北京家居行业协会公众号
风险提示及免责条款
[温馨提示] 文章来源于北京家居行业协会公众号,转载注明原文出处,此文观点与查生意无关,理性阅读,版权属于原作者若无意侵犯媒体或个人知识产权,请联系我们,本站将在第一时间删掉 ,查生意仅提供信息存储空间服务。


