2024.03.21 22:00
中国1500亿木门市场折射“新经济”规律:不争龙头就永远出局?| 深度
文章来源:北京家居行业协会公众号
点击上方“北京家居行业协会”可快速关注!不同于北美市场,中国木门行业坐拥大市场,...
不同于北美市场,中国木门行业坐拥大市场,份额却异常分散,在可能孕育一个千亿行业领头羊的进程中,将会穿插着迅猛的淘汰、变革与进阶大幕——也是家居走向新经济时代前的一个行业企业的兴衰样本。
文 | 胡道成 柴乔杉
不同于北美市场,中国木门行业坐拥大市场,份额却异常分散,在可能孕育一个千亿行业领头羊的进程中,将会穿插着迅猛的淘汰、变革与进阶大幕——也是家居走向新经济时代前的一个行业企业的兴衰样本。
进入21世纪,高速发展的经济体在诸多细分领域都进入了寡头发展时代。聚焦家居领域,具有头部优势的大企业更将在经济低迷中整合资源,成为巨头。
从木门行业的局势来看,当前分散的市场格局必将被新秩序取代。集中度提升的过程中,率先抓住时代机遇及市场份额的企业,有望成为整合行业发展的领头羊。而掉队的企业,或将彻底出局、再没有重新崛起的机会——未来的创业时代,门槛更高,不止于钱和经验,已有的各种资源壁垒将是绝对竞争砝码。
包括家居行业在内的制造业,如果错过规模化发展的各种机会,就会脱轨新经济时代,与黄金发展时代擦身而过。
规模逐年增长,2019年接近1500亿
中国木门行业2004年至今一直保持持续增长的趋势,无论是企业端的产值还是中端市场规模均在同步扩张。
2007-2017年中国木门市场规模变化
资料来源:中国产业信息网
据华创证券研究所估算,2019年木门行业的需求规模接近1500亿元。
木门行业需求规模估算(2019-2022年)
资料来源:WIND,华创证券研究所
其预估主要基于住宅商品房与精装房的面积、增长率等指数得来。即假设:住宅商品房平均每套100平方米,平均每年增长率为3%。2017年精装房占住宅商品房的20%,之后每年增长3%。二手住宅平均每套100平方米,平均每年增长率为5%。二手房交易后房子的翻新率为80%。市场上存量房的翻新率为0.5%。
根据以上预估,2020年、2022年木门市场规模将超过1500亿与1600亿元。
坐拥大市场,但集中度低
同时,数据显示,木门行业集中度非常低,这是一个待大手笔整合的领域。
不同于建材家居卖场,仅红星美凯龙与居然之家两家巨头就占据大部分市场份额。以2017年数据为例,木门行业2017年全年产值约1370亿元,上市公司江山欧派木门业务营收规模近10亿元,却只占市场份额比例的0.73%。其它有木门业务的品牌市场占有率同样较低。
2017年木门重点企业营收及市场份额
资料来源:中国产业信息网
与国内分散式发展不同,放眼到国际市场,不考虑行业发展背景和地缘因素,木门行业集中度非常高。
北美木门品牌市场份额占比
资料来源:中国产业信息网
数据显示,2015年美国国内销售住宅木门约6000万套,前两大木门寡头Jeld-Wen与Masonite在北美市场份额合计就超过70%。
如何成为领头羊?
在今天移动互联网时代成长起来的新兴巨头,都是顺应时势的结果。雷军在带给互联网最重要的启发就是“顺势而为”。木门行业的销售主要是零售与工程两大渠道,随着精装房政策的推进,木门企业未来有望在工程领域获得大量订单,获得快速扩张的机会。
1、抢占精装修市场流量
随着精装房政策的推进,其带来的大量工程需求将促进木门规模化发展,这对木门企业来做是非常好的机遇。
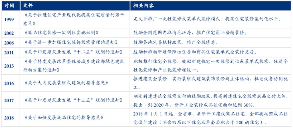
据统计,从1999年至今的近20年间,有8个相关推动精装修相关的政策出台。
住宅精装修相关政策(1999-2018年)
资料来源:住房城乡建设部,观研天下
根据调查数据,2017年有超60%的开发商的住宅精装修率低于40%,精装修率高于70%的占比18.49%,有很大提升空间。
2017年地产开发商住宅精装修情况
资料来源:中国产业信息网
2017年,愿意购买精装房的消费者比例为26.8%,较10年前提升15.9%,2020年预计可达39.5%。
消费者购买精装房意愿变化情况
资料来源:中国产业信息网
另外,除商品房外,政策性的保障性住房和棚改房也在推动木门行业高速增长。根据“十三五”规划纲要,未来5年我国要加快推进棚户区改造,力争到2020年基本完成现有城镇棚户区改造,若计划推进顺利,将有近4000万套保障性住房和棚改房项目建成。我国住房保障的推进增加了改善性购房需求,同时也拓宽了木门应用领域。
根据以上数据,若户均面积80平方米、房间数4个、需木门2套,则将有近8000万套的木门增量需求,任何企业吃下这样的订单,都将是飞跃式增长。
2、迎合千禧一代消费偏好
千禧一代消费人群已经成为商家重点研究和关注的人群,在家居领域,千禧一代的特点为更注重风格、时尚性、体验服务等。
来自于美国彭博新闻社(BloombergNews)的归纳称,千禧一代被定义为1980年至2000年间出生的人,美国历史学家兼作家WilliamStrauss和NeilHowe率先提出了“千禧一代(Millenium)”这个概念;而皮尤研究中心(ThePewResearchCenter)将1981年至1996年的人们称为千禧一代。
根据智研咨询的调查结果,千禧一代消费者选购木门的时候最关注的因素中,除价格仍以23%居于首位外,工艺、服务、设计等个性化因素分别以20%、17%、14%占据较高比重。他们对于木门家居装修的整体性、协调性、装饰性的需求增强,更加注重木门家居装修的风格、时尚性、体验服务等。
2016消费者选购木门关注因素分布
资料来源:智研咨询,华创证券研究所
具有规模化能力的木门家居企业,如果能吸收并推出吸引千禧一代的产品,将有望摆脱过去拼制造业、渠道利润的时代,迎来以设计、服务为驱动的新盈利时代。
中国木门业现状:充满“内忧外患”
木门规模与需求逐年增长,然而木门行业却迟迟没有巨头出现。探其原因,企业自身生产经营模式落后,跨界玩家“搅局”,加上来自环保、成本的压力,使得行业领头企业的形成变得艰难。
1、木门行业“年少有为”
中国木门行业起步较晚,伴随着城镇化进程和房地产行业增长而不断发展,行业发展历史不到20年。木门企业也大都“年轻”,数据显示,92%的木门企业成立时间不足20年,不足10年的木门企业占据市场46.7%。
木门企业成立时间
数据来源:全国企业信用信息公示系统
木门业经历了从2000年以前的分散型手工作坊打制,进步至2005年后的规模化生产,再到2010年后,规模生产之外加入了更多品牌及设计的竞争,20年中发展可谓迅猛。
木门六大主产区基本情况
资料来源:中国产业信息网
2004年至今,木门行业实现复合年增长18%,市场规模超1400亿元,并已在全国形成了珠三角、长三角、东北地区、环渤海地区、西南地区和西北地区六大木门生产基地。2018年,全国达到工厂化生产的木门企业数量已超过6000家,中国的木门产量也已位居世界第一。
2、企业问题渐次暴露
木门行业的高速增长背后隐藏的问题也逐渐暴露。
中国木门行业发展历程
资料来源:华创证券研究所
首先,行业吸引了大量中小企业进入,然而绝大部分为作坊式生产,生产、营运能力都相对传统。
其次,木门行业的产品同质化问题开始凸显,由于缺乏技术与产品创新,很多企业不得不靠发动价格战与行业同档次产品进行竞争。价格战与成本双重压力挤压着企业的利润空间,从而使产品、技术创新更加艰难,形成恶性循环。
另外,木门产品本身的特点,导致了其受气候影响,致使南北方企业的木门制造工艺和技术难以统一,因此标准化、规模化难度大。传统木门企业“内忧”尚未解决,一批跨界品牌瞄准木门市场再抢夺份额,又成“外患”。
3、行业洗牌初见端倪
由于发展年限短,行业标准较落后,尚未形成高集中度,木门行业亟需整合。事实上,2018年木门行业的洗牌整合趋势已初见端倪。
一方面,传统木门企业产销思维落后,转型困难;另一方面,跨界品牌入场,竞争加剧。
博亮木门和天河木业两家老牌木门企业经历了大规模扩张和转型失败,再加上营销渠道单一,双双陷入经营困境:2018年末,博亮木门全国撤店,天河木业被迫卖厂。
欧派、索菲亚、志邦等全屋定制公司开始纷纷试水木门业务,依托品牌销售渠道和影响力,木门发展迅猛。
以索菲亚为例,2017年索菲亚合资设立了索菲亚华鹤门业有限公司,推进门业渠道开拓。根据企业年报数据,截至2018年底,其木门品牌米兰纳MILANA独立店达128家(不含在装修店面53家)、经销商逾500家,华鹤品牌定制木门门店逾160家,经销商149家。尽管木门业务营收占比不高,不到3%,但从2018年超过110%的木门业务同比增速及2019年开店100家的计划不难看出企业对发力木门业务的决心。
索菲亚业绩数据 (按产品划分)
资料来源:公司年报
受以上两个因素影响,木门行业增速开始放缓。
目前,中国木门行业领军品牌包括梦天、TATA和江山欧派、星星木门、美心木门等。其中,江山欧派为木门行业目前唯一一家A股上市的企业。
木门行业重点企业比较
资料来源:公司官网、年报等公开信息
2018年,江山欧派实现营业收入12.83亿元,同比上升27.05%;归属于上市公司股东的净利润1.55亿元,同比上升12.97%。其2018年营收、利润增速均低于2017年(分别为31.74%和25.76%)。
原材料成本上升、环保标准提升、品牌营销压力和跨界企业竞争,“内忧外患”的木门企业亟需寻找新增点。
命运的十字路口:现在出局就永远出局
内忧外患之际,木门企业成为龙头的机会已经不再均等。强才恒强,弱者出局——正在上演。
从行业端来看,木门行业销售主要分为零售、工程和出口三大渠道。房地产降温对于木门行业零售端增长不无影响,然而,随着国家政策推动,住宅精装房市场近两年开始快速增长,从而推动了木门企业与房地产商直接合作,工程渠道端成为木门行业新的增长点,迎来黄金发展期。
以江山欧派为例,公司过去以经销商渠道为主,占比曾高达70%。最近两年,江山欧派工程渠道与恒大、万科等国内龙头房企合作,与恒大签订战略合作协议,其中恒大2017-2021年意向采购金额预计达20亿元。同时,其与万科、保利、碧桂园的合作也在进一步深化。2018年,工程渠道占比迅速提升并成为公司主要营收渠道,其工程业务收入预计占比总营收达到60%,并实现约50%的高增速。
江山欧派工程业务收入及同比增速
资料来源:公司官网、年报等公开信息
工程业务具有订单量大,交货周期长,售后服务要求高等特点。因此,对于木门企业的供货能力、现金流、落地服务能力及项目管理能力等提出了更高的要求和门槛。这就导致了相比中小木门企业,行业中的大型企业将在工程业务方面更多受益。
这意味着,小企业的现金流、销售将遭受严峻考验。无法在这一轮机遇中抓住大规模订单的机会,分羹大市场只能是常留心中的奢望了。
据业内人士分析,“未来中小木门生产企业将被大型企业并购整合、或在激烈的市场竞争中逐步淘汰,行业生产资源将进一步集中到规模化、机械化生产的大企业中,而国家建设门洞尺寸的逐步统一和木质门国家标准建设的进一步完善将为规模化量产提供支持”。
基于目前的信息技术背景,规模化不止于木门,家居及广泛的行业都将会进入更加聚焦的规模经济时代——既定的技术条件下,投入增加的同时,产出增加的比例超过投入增长的比例,单位产品的平均成本随产量的增加而降低,即规模收益递增。
有不愿具名的经济专家认为,“虽然不能断定在这轮规模化变革中错失机会,就一去不复返,但这一时期中被各种因素拖垮的企业,即使在找到更多的资本加持,在未来高度的信息化新经济时代,其人才结构、创业思路已不再有优势,不再具有赢回市场的条件,现在出局就永远出局”。
错失规模化,就要脱轨“新经济”时代
为何木门企业错失一个国家关于精装房、工程建设的政策,就会出局,并错过一个黄金发展时代?
因为新经济时代的竞争已经来临,接轨时刻,一次小步伐没跟上,就再也搭不上时代班车。
过去的20年,以BAT领衔的消费级互联网带动了部分的消费升级、制造业升级、就业率提升,但本质上,在工业领域里,互联网技术并没有渗透,把信息技术的能量从消费端转移到产业领域,将会实现更大幅的经济提升、更稳健的社会进步。
“新经济”一词最早出现于美国《商业周刊》1996年12月30日发表的一组文章中。新经济是指在经济全球化背景下,信息技术(IT)革命以及由信息技术革命带动的、以高新科技产业为龙头的经济。
20世纪90年代以来,美国经济出现了二次大战后罕见的持续性的高速度增长。在信息技术部门的带领下,美国自1991年4月份以来,经济增长幅度达到了4%,而失业率却从6%降到了4%,通胀率也在不断下降。如果食品和能源不计在内的话,美国1999年的消费品通胀率只有1.9%,增幅为34年来的最小值。
这种经济现象就被人们表述为“新经济”。美国《商业周刊》认为,美国目前这种“新经济”,其主要动力是信息技术革命和经济全球化浪潮。
传统制造时代,包括大家居行业在内,企业倒闭大多原因归结于资金链断裂,缺乏财务管理经验,缺乏专业人才等。这些企业的失败多是“灰犀牛”事件——显而易见的风险,如成本过高、经营经验欠缺;而今天信息时代多的是“黑天鹅”式失败风险——出人意料的一个小事件断送所有原始积累,比如没有敏感于时代的商业潮流风向,进行战略改善,只是在执行上维持表面良好。
这类案例往远的说,有雷曼兄弟,一夜之间破产;近的说,原本蒸蒸日上的京东,2018年的“黑天鹅”事件一经产生,影响直至现在。除了目前引人关注的不少于8%裁员潮之前,京东的大票股东们已经提前判断到京东模式的脆弱,投资人们早就预谋见好就收——2018年初京东的基石投资者高瓴资本率先退出大股东行列,往后,机构股东们从2018年二季度的585个减到三季度的100个,持股从21.64%减至0.90%。
黑天鹅与灰犀牛事件简略特点
战术上勤奋,战略上懒惰,最容易产生“黑天鹅”式失败。
在家居领域,“战术上”对应建设渠道、精工制造、开源节流等,“战略上”对应国家政策(精装等),消费者潮流(个性化等),时代潮流(产业互联、智能化等)。
当前,家居企业中,部分龙头企业已经抢先在战略上重磅投入,开始升级制造业与调整渠道结构——跨境兼并收购、制造业向低成本国家转移等,包括曲美、顾家、美克、大自然、兔宝宝等。而多数企业或许是没有资本与精力,也或者没有意识到改革组织、调整战略的必要,依然在旧的竞争赛道中左右逢源,这或许就埋下了“黑天鹅”式失败的种子。
一个时代变革的浪潮,不是在高呼中群起响应,纷纷上阵都满载而归,而是大部分人惋惜错过,一部人发现——他们不断调整自我条件以适应时代的变化,最终获得稀有的初始资源积累。现在,家居从无限分散时代走向新经济时代的序曲已经拉开。
文章来源:北京家居行业协会公众号
风险提示及免责条款
[温馨提示] 文章来源于北京家居行业协会公众号,转载注明原文出处,此文观点与查生意无关,理性阅读,版权属于原作者若无意侵犯媒体或个人知识产权,请联系我们,本站将在第一时间删掉 ,查生意仅提供信息存储空间服务。


