首页 / 要闻 / 连锁经营 / 解码新青年:中国青年价值观&内容消费研究

解码新青年:中国青年价值观&内容消费研究

2024.03.05 11:21

文章来源:黑龙江省连锁经营协会

摘要:

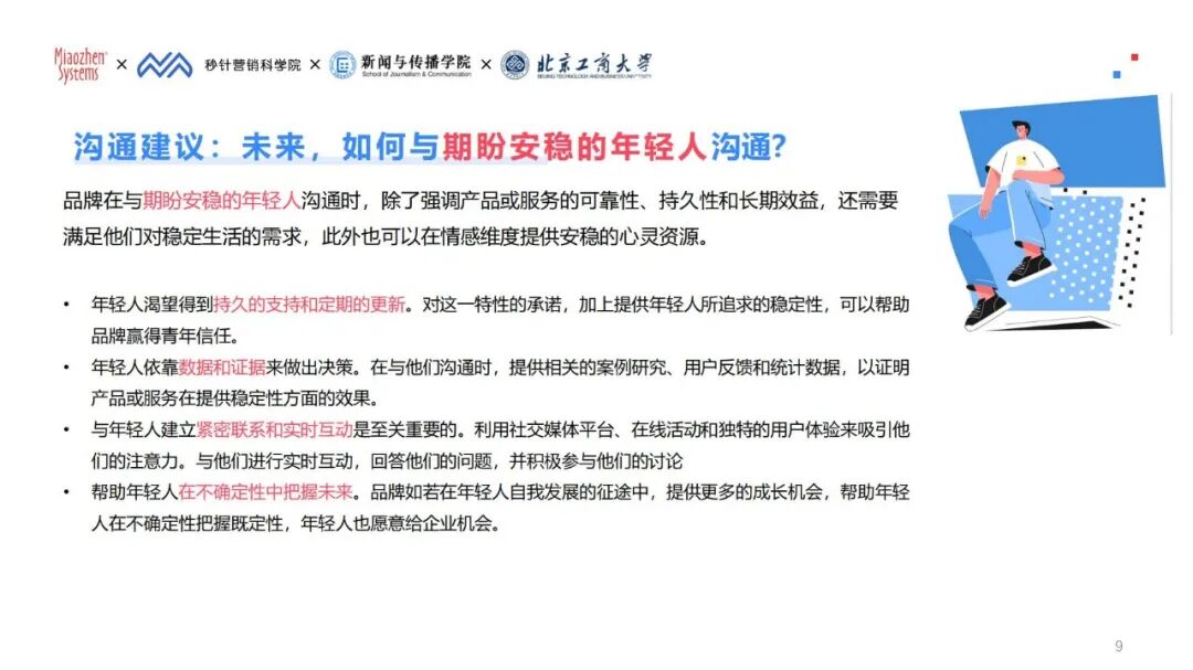
来源:秒针系统×秒针营销科学院×中央民族大学新闻与传播学院×北京工商大学 版权归原作者所有(上下滑动阅览)黑龙江省连锁经营协会于2


来源:秒针系统×秒针营销科学院×中央民族大学新闻与传播学院×北京工商大学 版权归原作者所有


(上下滑动阅览)




黑龙江省连锁经营协会于2000年成立,是由黑龙江省境内外从事锁经营的企业及有关机构自愿参加组成的具有社团法人资格的非营利性社会组织。是我国成立较早的省级连锁经营协会。现为中国社会组织评估等级“5A级”协会。

黑龙江省连锁经营协会已走过二十三载辉煌历程。黑龙江大型连锁零售头部企业都是和协会从小到大、从弱到强走过来的。协会会员覆盖全省所有市县,涵盖零售商、生产商、服务商,超市、百货、便利店、大卖场、专卖店、购物中心等领域和业态。覆盖法律顾问、管理咨询等商务服务业。
协会与全国二十多个发达省市零售连锁经营协会建立了联席会议制度,与省内二十多个相关上下游协会建立了互动联盟,有广泛的资源和渠道,可以进行渠道、信息、技术、商品等各类资源的互通和共享。协会众多会员及其近万家门店,占据了广阔的市场,拥有大量的客群,可为行业内外企业和相关机构提供宝贵的商机和深度开发的市场资源。
资源共享,合作共赢是当今经济发展的趋势,黑龙江省连锁经营协会诚挚邀请您加入连锁经营协会的大家庭。在这里您可以获取最快的行业资讯、最新的商机;提升经营管理水平;改善经营环境;与行业精英交流,找到行业归属感和明确的发展路径。


黑龙江省连锁经营协会小助手

• 入会咨询、合作咨询、活动咨询等

请添加黑龙江省连锁经营协会小助手•

•邮箱:hljcfa@163.com•

•电话:15045451123•



文章来源:黑龙江省连锁经营协会

风险提示及免责条款

[温馨提示] 文章来源于黑龙江省连锁经营协会,转载注明原文出处,此文观点与查生意无关,理性阅读,版权属于原作者若无意侵犯媒体或个人知识产权,请联系我们,本站将在第一时间删掉 ,查生意仅提供信息存储空间服务。

发表评论 (0)
0/200
暂无评论哦,快来评论一下吧!