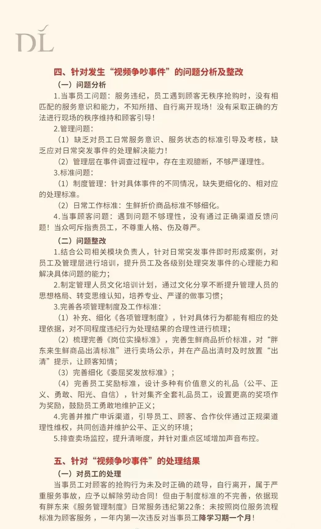
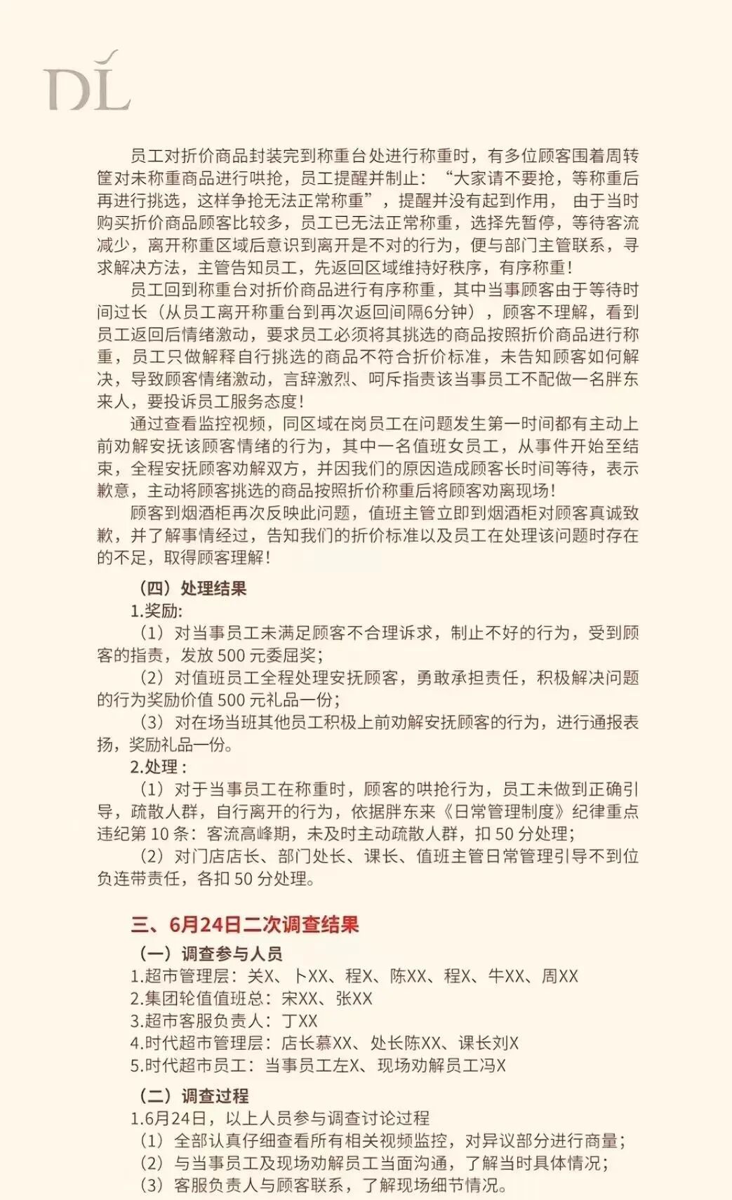
2024.03.05 11:22
胖东来8页《调查报告》 堪称危机公关天花板
文章来源:黑龙江省连锁经营协会
有点有面,有奖有惩,有理有据,公开透明,对超市负责人、员工、顾客雨露均沾,既解决了顾客的诉求,又维护了员工的正当权益。
有点有面,有奖有惩,有理有据,公开透明,对超市负责人、员工、顾客雨露均沾,既解决了顾客的诉求,又维护了员工的正当权益。
有网友直呼,这根本不是一般人能做到的,一起来看看这8页《调查报告》吧。
文章来源:黑龙江省连锁经营协会
风险提示及免责条款
[温馨提示] 文章来源于黑龙江省连锁经营协会,转载注明原文出处,此文观点与查生意无关,理性阅读,版权属于原作者若无意侵犯媒体或个人知识产权,请联系我们,本站将在第一时间删掉 ,查生意仅提供信息存储空间服务。
上一篇


