2024.03.05 12:14
今天实施|GB19304-2018《食品安全国家标准包装饮用水生产卫生规范》
文章来源:浙江省饮料工业协会公众号
新标准2019年6月21日(今天)正式实施 GB19304-2018《食品安全国...
新标准2019年6月21日(今天)正式实施
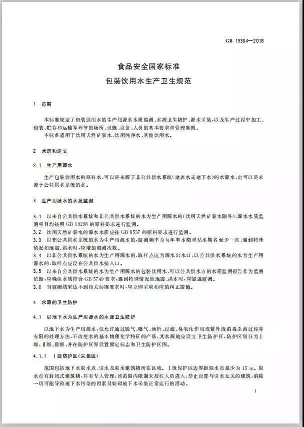
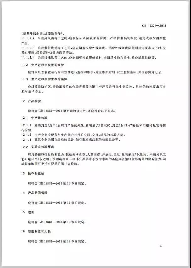
GB19304-2018《食品安全国家标准包装饮用水生产卫生规范》,代替GB19304-2003《定型包装饮用水企业生产卫生规范》和GB16330-1996《饮用天然矿泉水厂卫生规范》,主要变化如下:
按照GB14881调整了标准结构;修改了适用范围,适用于所有品类的包装饮用水;修改了术语和定义;修改了生产用源水的水质监测要求;修改了水源的卫生防护要求;修改了厂房和车间、设施和设备要求;增加了源水采集卫生要求;增加了生产过程的食品安全控制要求;增加了附录A“包装饮用水加工过程的微生物监控程序指南”。
文章来源:浙江省饮料工业协会公众号
风险提示及免责条款
[温馨提示] 文章来源于浙江省饮料工业协会公众号,转载注明原文出处,此文观点与查生意无关,理性阅读,版权属于原作者若无意侵犯媒体或个人知识产权,请联系我们,本站将在第一时间删掉 ,查生意仅提供信息存储空间服务。


