2024.03.07 12:25
行业资讯 | 2023年5月中国酒店业发展报告
文章来源:海南酒店餐饮行业协会公众号
市场动态总结1.月度动态:酒店业升级换代,开启全新时代“五一”假期酒店业复苏势头...
市场动态总结
1.月度动态:酒店业升级换代,开启全新时代
“五一”假期酒店业复苏势头强劲。德胧集团旗下酒店OCC、RevPAR、总营收均创新高:其中总营收同比增长300%;综合RevPAR同口径同比增长166%,与2019年同口径同比增长10%;综合OCC超2019年同期水平。
酒店业正进入“专精特新”时代。以7天酒店为代表的酒店品牌荣获由中国饭店协会权威选评的重磅荣誉——“专精特新酒店品牌”,该荣誉从服务专业化、管理精细化、体验特色化、产品新颖化等多个维度对酒店品牌进行评审,展现了中国酒店品牌强劲的发展实力。
小城游催生小城酒店投资热。以尚客优酒店5月26日举办的“进淄补烤”沉浸式品牌沙龙为例,来自江苏连云港、山东聊城以及淄博本地的多位投资人签约。尚客优酒店超额完成上半年市场目标,这在很大程度上佐证了酒店投资人对于小城经济局势的判断。
2.品牌开业签约:中端、中高端酒店发展力度迅猛
品牌酒店开业:据迈点研究院不完全统计,2023年5月新开业196家酒店,类型横跨全品类。酒店类型占比上,中端酒店最多,82家;其次是中高端酒店,57家;经济型酒店以28家的数量排名第三;然后是国内高端酒店10家、轻中端酒店6家、奢华酒店5家、国际高端酒店5家和精品民宿3家。
酒店品牌签约:据迈点研究院不完全统计,2023年5月中国酒店市场新签约项目199家。品牌类型上,中高端酒店签约63家,中端酒店签约61家,经济型酒店签约33家,精品民宿签约19家。其次是国际高端酒店签约11家、国内高端酒店签约9家、轻中端酒店签约3家。
酒店人事任命:据迈点研究院不完全统计,2023年5月共有41位高管履新,其中涉及卢浮酒店集团、文华东方酒店集团、多切斯特精选酒店集团等数十个奢华、高端酒店。
3.品牌拓展更新:品牌升级切合市场,集团合作互利共赢
品牌推新升级:第一,欧暇·地中海通过打造网红IP,实现酒店客房+特色餐饮+IP定制体验区的多元收益模式,为偏好网红IP的消费群体带来更好的住宿体验。第二,Club Med地中海俱乐部发布全球品牌升级计划,预示地中海俱乐部进一步加强与新一代度假旅行者在生活方式上的沟通,让更多中国消费者充分享受度假乐趣。第三,维也纳酒店产品创新,在延续原有欧式风格基础上,将音乐、艺术、绘画、雕塑等经典元素与时尚、现代的设计元素相融合,打造出简欧美学空间。
酒店战略合作:第一,万达酒店及度假村与云南工商学院进行了战略合作,产学合作,推进人才培养,促进产业发展。第二,中旅酒店与瑞雅国际达成全球业务战略合作,双方携手开发潜在业主资源、合作运营管理酒店,进而实现双方品牌价值的叠加、发展空间的扩容。第三,海航投资与三亚唐拉雅秀就酒店康养等业务达成合作,为中老年客户群体提供管家式旅居服务。第四,兵团国资公司与中旅酒店签署合作协议,双方培育发展具有兵团特色的酒店管理公司。第五,亚朵集团与小宠科技签署战略合作协议,双方携手运营亚朵宠物友好酒店的智能舱宠物客房,打造宠物友好居住场景。
市场拓展方面:第一,希尔顿集团在华品牌矩阵扩充至12个,生活方式品牌Motto by Hilton与高端全服务酒店品牌Signia by Hilton,首家酒店分别落子香港和成都。第二,美豪丽致酒店迈入开业100家里程碑。
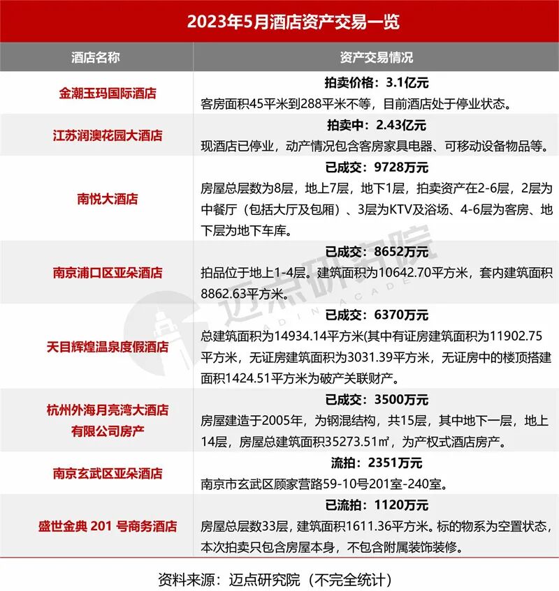
4.酒店资产交易:5月拍卖增长迅猛,行业事态显露高危
随着市场化的变革,导致大量酒店资产囤积,不良资产肆意增加,流拍已成为常态化现象。据迈点研究院不完成统计。2023年5月,共有49家酒店拍卖,较4月迈点研究院统计数据增长276.92%,同时其拍卖涉及范围广泛,其中一线城市、新一线城市拍卖酒店共5家,二线城市拍卖酒店4家,三线、四线、五线城市均有涵盖。截止2023年5月31日,拍卖价格在亿元以上酒店9家,共有10家酒店已成交。酒店资产的大量出售,究其原因主要为两方面,其一疫情冲击下客流量急剧下滑,导致长期收支失衡,后期恢复难度巨大;其二,酒店初创期的建设及资金关联方面的问题。
5.企业营收情况:酒旅市场趋于暖春,行业事态恢复显著
2023年1季度的财务数据处理已到尾声,各酒店集团陆续发布2023年一季度财报。据迈点研究院不完全统计,5月份共有4家酒店集团发布1季度财报数据,经录入分析4家酒店集团中仅有一家数据显示为净利润同比负增长趋势,其余3家营收同比与净利润同比均有不同程度增长。其中,国内上市酒旅集团华住集团-S实现净利润同比增长超百分之两百,凯悦酒店和亚朵酒店超百分百。该数据表明,酒旅市场行情逐渐恢复,大部分集团回暖状态明显。
本月百强榜单
以下是迈点研究院独家发布的“2023年5月酒店品牌影响力100强榜单”。本月,维也纳酒店、亚朵酒店、洲际酒店、麗枫酒店、希尔顿酒店、锦江酒店、希尔顿欢朋酒店、喜来登酒店、宜尚酒店、喆啡酒店进入榜单前十。本月100强榜单中,共有55个品牌排名环比上升,42个品牌排名环比下降,3个品牌排名没有发生变化,本月无新晋百强榜名单。
品牌细分榜单
1.酒店品牌类型分布
1)酒店类型分布与品牌指数
2023年5月类型榜单中。中端酒店品牌类型数量最多,有431个;奢华酒店品牌类型数量最少,有75个。从品牌指数来看,国际高端酒店最高,品牌指数均值为217.83;精品民宿最低,品牌指数均值为145.88。数据显示5月,中端酒店、中高端酒店、经济型酒店在中国酒旅市场中依旧占有极为重要的地位,在整体市场品牌分布上仍处高位。
2)酒店类型细分榜单
2. 酒店品牌主题分布
1)酒店主题分布与品牌指数
据迈点研究院数据显示,2023年5月酒店品牌主题数量与指数较4月的数据相比,整体而言并未发生显著增长,仅有生活方式酒店、艺术酒店、轻奢酒店三大类型发生了低幅度增长。对于品牌主题总量和单月数量增长缓慢,据迈点研究院分析,主要是由于消费群体具象化,所引起的单体受客面窄导致的。因此,想要打造多维度酒店品牌,成为时代主流,仍需努力。
2)酒店主题细分榜单
3.酒店品牌区域分布
1)酒店区域分布与品牌指数
2023年5月区域酒店分布中,全国性品牌数量最多,有630个;其次是华东区域品牌,有404个;再次是全球性品牌,有205个。从各区域酒店品牌指数来看,全国性品牌以绝对性的优势占领高地,其次分别为华东、全球、华南、华中、西南、华北、西北、东北。各区域品牌指数平均值为164.4,全球性、全国性品牌远高于该平均值。数据显示,华北、西北、东北三区,处于品牌开拓新市场,在有效的市场分析前提下进行行业疆域的外延,可能会实现品牌的新认知、市场的新观点。
2)酒店区域细分榜单
品牌指数细分
1.品牌指数分析
5月百强榜单和整体酒店品牌指数均呈现略下降态势,TOP100品牌值均数为388.06,环比下降2.29%;整体酒店品牌指数均值170.86,环比下降0.76%。较2022年5月至2023年5月数据显示,每月均呈现小幅度的增长和下降,说明整体酒旅品牌指数仍处于突破期状态,行业复苏依旧是现在酒旅集团突破性难题。
2.品牌指数维度分析
1)媒体指数
从媒体指数均值来看,本月整体酒店品牌媒体指数均值为8.32,环比下降15.98%。从酒店品牌媒体表现来看,洲际酒店、锦江酒店、希尔顿酒店、万达美华酒店、万达颐华酒店、温德姆酒店、喜来登酒店、亚朵酒店、万达悦华酒店、Club Med位列前十。5月媒体重点关注洲际酒店,其内容主要包括品牌代言和产品数字化转型两大板块。
2)搜索指数
从搜索指数均值来看,本月整体酒店品牌搜索指数均值为2.52,环比下降1.34%。据迈点研究院监测,本月酒旅潜在客群关注度前十的是维也纳酒店、ZMAX HOTELS、丽怡酒店、麗枫酒店、锦江酒店、希尔顿欢朋酒店、万信至格酒店、云孚里酒店、丽亭酒店、IU酒店。该十大酒店中以中端、中高端酒店为主,同时属于锦江酒店(中国区)的有4家之多,占比40%。从数据显示,麗枫酒店、希尔顿欢朋酒店、IU酒店为本月搜索指数新晋前十。
3)运营指数
从运营指数均值来看,本月整体酒店运营指数均值为5.32,环比未发生变化。本月运营指数排名前十的酒店品牌为凯悦酒店、华美达酒店、Club Med、柏悦酒店、万丽酒店、君悦酒店、IU酒店、智选假日酒店、洲际酒店、亚朵酒店。5月凯悦酒店在微博、微信等互联网平台表现活跃,为本月指数最高。
4)点评指数
从点评指数均值来看,本月所有酒店品牌点评指数均值为155.48,环比上升0.11%。本月点评指数排名前十的酒店品牌为亚朵酒店、麗枫酒店、锦江之星、维也纳酒店、如家酒店、维也纳国际酒店、城市便捷酒店、喆啡酒店、全季酒店、7天酒店。其中,5月份亚朵的指数为最高,点评主要集中在早餐价位、服务细节等多个方面。
综合来看,2023年我国酒旅集团市场总体保持着波动的复苏状态。无论是在市场拓宽上,还是在服务管理等更新迭代上,都是酒旅集团为面对强劲的疫情打压后,做出的积极创新和寻求突破的成果。展望6月,虽然疫情的后遗症仍会持续影响酒店集团的发展,但复苏向上的进程仍然不会停止,创新发展的势头不会减弱,酒旅行业定会坚定不移的在复苏的道路上一路成长。
“2023年5月酒店品牌影响力(MBI)100强榜单”数据来源于迈点品牌指数MBI,根据5月迈点MBI八大旅游住宿业品牌类目中的1877个品牌数据汇总统计而成。具体说明如下:
1.迈点品牌指数MBI(旅游住宿业品牌部分)说明
迈点酒店品牌指数(MBI)主要从搜索指数、点评指数、运营指数、媒体指数4个维度分析品牌在互联网和移动互联网的影响力。迈点研究院自主开发的“迈点品牌指数监测系统” Meadin Brand Index Monitoring System(MBIMS)提供的一项免费数据分析服务。
计算公式:MBI=a*SI+b*CI+c*OI+d*MI
(1)搜索指数(SI):一段时期内,品牌关键词在主流搜索引擎中正面搜索频次的加权和。
(2)点评指数(CI):一段时期内,用户对于该品牌下酒店/客栈/民宿在OTA网站的点评累计情况。
(3)运营指数(OI):一段时期内,品牌在互联网和移动互联网运营情况,如微博、微信等。
(4)媒体指数(MI):一段时期内,大众媒体和行业媒体报道中与品牌关键词相关的正面新闻数量。
2.统计时间:2023年5月1日-2023年5月31日
3.监测范围:奢华酒店、国际高端酒店、国内高端酒店、中高端酒店、中端酒店、轻中端酒店、经济型酒店、精品民宿等八大类目的1877个市场主流旅游住宿业品牌。
基于百人团队的全时监测、超千种维度的数据抓取、5轮层层精校与自我审核,迈点品牌指数MBI最终得以化繁为简,将繁杂的数据表象精炼为客观指数并加以呈现。历经11年有余的数据积淀与深耕,迈点品牌指数MBI也日益成为洞察行业品牌发展变化的风向标。
海南省酒店与餐饮行业协会
微信:hnjcx2013
电话:0898-65343645
传真:0898-65324957
文章来源:海南酒店餐饮行业协会公众号
风险提示及免责条款
[温馨提示] 文章来源于海南酒店餐饮行业协会公众号,转载注明原文出处,此文观点与查生意无关,理性阅读,版权属于原作者若无意侵犯媒体或个人知识产权,请联系我们,本站将在第一时间删掉 ,查生意仅提供信息存储空间服务。


