2024.03.21 21:48
国知局:《推动知识产权高质量发展年度工作指引(2020)》全文
文章来源:北京家居行业协会公众号
点击上方“北京家居行业协会”可快速关注!IPRdaily,连接全球百万知识产权精...
IPRdaily,连接全球百万知识产权精英
全球影响力的知识产权产业媒体
#文章仅代表作者观点,不代表IPRdaily立场#
原标题:国家知识产权局关于印发《推动知识产权高质量发展年度工作指引(2020)》的通知
IPRdaily消息:近日,国家知识产权局发布关于《推动知识产权高质量发展年度工作指引(2020)》的通知。通知指出,认真落实专利领域严重失信联合惩戒对象名单管理办法,加大对非正常专利申请、非正常商标注册申请行为的打击力度。
国家知识产权局关于印发《推动知识产权高质量发展年度工作指引(2020)》的通知
国知发运字〔2020〕13号
各省、自治区、直辖市及新疆生产建设兵团知识产权局(知识产权管理部门),四川省知识产权服务促进中心;局机关各部门,专利局各部门,商标局,局其他直属单位、各社会团体:
为贯彻落实党中央、国务院关于推动高质量发展的决策部署,全面做好2020年知识产权工作,制定《推动知识产权高质量发展年度工作指引(2020)》。现予印发,请结合实际认真组织实施。
特此通知。
国家知识产权局
2020年4月20日
推动知识产权高质量发展年度工作指引(2020)
为贯彻落实党中央、国务院关于推动高质量发展的决策部署,按照2020年全国知识产权局局长会议工作要求,抓实抓细各项知识产权任务,确保各项工作落地见效,特制定本指引。
一、总体要求
(一)指导思想
以习近平新时代中国特色社会主义思想为指导,全面贯彻党的十九大和十九届二中、三中、四中全会精神,紧紧围绕统筹推进“五位一体”总体布局和协调推进“四个全面”战略布局,深入贯彻习近平总书记关于知识产权工作的重要论述,按照党中央、国务院决策部署,坚持稳中求进工作总基调,践行新发展理念,着力推动高质量发展,加强顶层设计,完善法律制度,深化改革创新,强化知识产权创造、保护、运用,提升公共服务水平,更大力度加强知识产权保护国际合作,提高知识产权治理能力和治理水平,奋力开启新时代知识产权强国建设新征程。
(二)基本原则
坚持制度创新,持续完善和发展中国特色知识产权制度体系。聚焦新形势下制约知识产权治理能力和治理水平进一步提升的障碍,以更大力度推进制度创新,加快推进知识产权领域法律制度建设,抓紧谋划出台知识产权强国战略纲要,及时制定知识产权相关政策措施,实现法律法规、战略规划、具体政策的有机衔接、协调联动,加快形成更加符合国情、适应高质量发展需求的知识产权制度体系。
坚持统筹协调,继续完善新形势下知识产权管理体制机制。巩固机构改革成果,进一步加强横向协作和上下联动,深化人员和业务融合,坚持补短板、强弱项,优化存量资源配置、扩大优质增量供给,切实贯通各类别、打通全链条、形成新优势,构建完善高效的知识产权综合管理体制,便民利民的知识产权公共服务体系,支撑创新发展的知识产权运行机制。
坚持因地制宜,持续推动知识产权年度重点工作落地见效。根据引领型、支撑型和特色型知识产权强省建设试点类别,结合各区域在创新能力、经济社会发展水平等方面实际情况,设置差异化发展任务、工作重点和评价体系,合理规划发展路径,细化落实本地区具体任务,尊重地方首创精神,充分发挥各地比较优势和潜力,促进知识产权供给质量的有效协同,打造形成若干具有带动力和影响力的知识产权高质量发展样板。
(三)主要目标
2020年底,知识产权创造质量、保护效果、运用效益、管理水平、服务能力和国际影响力进一步提升,知识产权高质量发展的指标体系、政策体系和统计体系进一步完善,知识产权领域“放管服”改革进一步深化,知识产权在推进国家治理体系和治理能力现代化中的作用进一步凸显。
——知识产权创造。深入实施专利质量提升工程、商标品牌战略和地理标志运用促进工程,在扎实推进现有培育项目基础上,新增高价值专利组合100个以上。知识产权审查质量和审查效率持续提升,高价值专利审查周期压减至16个月以内,实用新型和外观设计审查质量显著提升,商标注册平均审查周期压减至4个月。
——知识产权保护。高标准落实《关于强化知识产权保护的意见》,不断健全知识产权保护工作体系。优化知识产权保护中心建设布局,专利预审服务质量和专利、商标行政保护效能持续提升。健全地理标志产品保护标准化体系。知识产权保护满意度保持较高水平。
——知识产权运用。加强知识产权运营体系建设,强化业务指导和绩效考核。进一步扩大知识产权质押融资规模,力争全年增长20%以上,知识产权保险保障金额增长20%以上。加强知识产权服务业监管,培育一批专业化的知识产权运营服务机构。持续实施一批地理标志运用促进工程项目,形成一批可复制可推广的地理标志助力精准扶贫和增收致富经验。
——知识产权服务。知识产权信息公共服务体系建设取得明显进展。专利、商标申请注册便利化程度进一步提升,商标网上申请比例不低于92%。新建30家技术与创新支持中心(TISC)和一批高校国家知识产权信息服务中心。
二、强化推动知识产权高质量发展的指标导向
(一)推动知识产权核心指标纳入“十四五”国民经济和社会发展规划。坚持质量第一、效益优先,继续推动表征高质量发展的知识产权核心指标纳入国家“十四五”规划纲要,进一步发挥高质量发展指标对各项工作的“指挥棒”作用。继续完善“十四五”时期知识产权高质量发展指标体系,加强与知识产权强国战略纲要的有机衔接,加强指标测算和分析研判,科学设置指标目标。(战略规划司负责)对标国际一流水平,优化国内营商环境评价指标体系中的知识产权相关指标,打造法治化、便利化、国际化的营商环境。(公共服务司负责)
(二)因地制宜设置差异化的“十四五”指标体系。各地区从实际出发,结合本地区创新能力、经济社会发展水平等,认真总结“十三五”知识产权事业发展成绩、经验和不足,科学编制“十四五”知识产权规划,设置差异化的“十四五”指标体系,引导知识产权高质量发展。(各地方知识产权局负责)
三、强化推动知识产权高质量发展的政策护航
(三)落实好支持企业复工复产各项知识产权专项措施。坚决落实党中央、国务院关于统筹推进疫情防控和经济社会发展决策部署,按照“政策要跑在受困企业前面” 的要求,积极摸排企业复工复产中的实际问题,落实知识产权运用相关针对性措施,全力支持疫情防控和复工复产。对涉及防治新冠肺炎的专利申请、商标注册,依请求予以优先审查办理。对复工复产企业办理专利、商标、集成电路布图设计等事务,因受疫情影响超出相关期限的,依法给予期限中止、顺延,以及请求恢复权利等便利化救济政策措施。加强涉及疫情防控的专利信息挖掘分析,为疫情防控科研攻关和药物筛选提供精准服务。就有关政策措施、公众关注的与疫情相关的舆论热点进行解读回应,及时宣传报道,引导社会舆论。(局内有关部门按职责分工负责)各地要坚持高质量发展不动摇,结合实际,有针对性地研究制定支持本地区企业复工复产的知识产权政策措施,确保完成全年既定目标任务。(各地方知识产权局负责)
(四)加强知识产权领域战略谋划和政策储备。完成知识产权强国战略纲要文本编制并按程序报请中央批准,推动国家知识产权同知识产权强国战略接续推进、压茬进行。(联席办负责)加快知识产权“十四五”规划编制,谋划抓好一批知识产权重大政策、重大工程和重大项目。(战略规划司负责)坚持稳字当头,重点加强年度知识产权领域苗头性倾向性潜在性问题分析研判,做好政策工具储备,提高知识产权宏观管理的前瞻性、针对性、有效性。(办公室负责)加强与国家总体目标协同,推动知识产权深度融入“一带一路”、京津冀、长三角、雄安新区、粤港澳大湾区、海南自贸港、成渝地区双城经济圈、黄河流域生态保护等国家重大战略实施,支撑区域经济发展。(运用促进司负责)继续完善知识产权法律制度,积极配合做好专利法修改,加快商标、地理标志相关规章、规范性文件制修订工作,研究推动商标与地理标志保护制度协调发展。(条法司负责)深化“一带一路”知识产权国际合作,深度参与知识产权全球治理,积极参与世界知识产权组织事务,协调推进中美欧日韩、金砖国家等小多边合作,完善知识产权国际合作格局,织好知识产权国际合作网。(国际合作司负责)
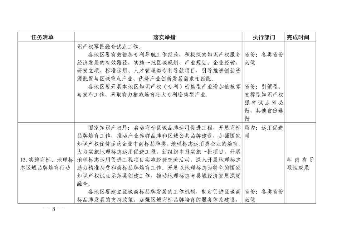
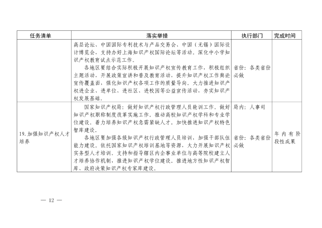
(五)夯实知识产权强国建设工作体系。深入推进知识产权强省、强市、强企建设,统筹推进知识产权强国建设各项部署落实,进一步巩固局省市联动、点线面结合的工作格局。启动知识产权强省建设试点省评估验收工作。结合工作实际加强动态管理和示范引领,指导各地进一步细化知识产权强省建设指标、任务和措施,深化发展、分类建设知识产权强省建设示范省。完善知识产权强市创建绩效评价体系,开展首批知识产权强市创建市验收工作。持续深化城市和县域试点示范工作,加强培育以地理标志为特色的国家知识产权试点示范县。做好第二批知识产权强省建设试点经验和典型案例宣传推广工作。认真落实推进中央企业知识产权工作高质量发展的指导意见,加快培育具有全球竞争力的世界一流企业。联合工业和信息化部深入实施中小企业知识产权战略推进工程。全面落实知识产权服务民营企业创新发展的若干措施。认真落实提升高校专利质量促进转化运用的意见,强化高质量专利创造、运用和管理。会同教育部组织开展国家知识产权试点示范高校建设工作,培育首批国家知识产权试点示范高校。规范和优化企业、高校、科研组织贯标认证工作。(运用促进司负责)
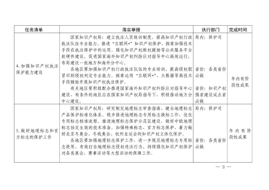
(六)健全知识产权保护政策。高标准落实《关于强化知识产权保护的意见》,组织制定落实意见的推进计划。优化知识产权保护中心建设布局,拓展工作思路,丰富职责内涵。深化知识产权领域信用体系建设,依法依规对严重失信行为开展联合惩戒。扎实推进知识产权侵权纠纷检验鉴定和行政裁决试点示范工作。推进“互联网+”知识产权保护,探索加强技术手段在执法保护中的运用。强化知识产权维权援助公共服务平台建设。推动国家海外知识产权纠纷应对指导中心高效运行,布局建设一批地方和海外分中心。加强地理标志和官方标志保护,推进地理标志保护示范区建设,着力做好北京冬奥会、冬残奥会、杭州亚运会的知识产权立体化保护。(保护司负责)
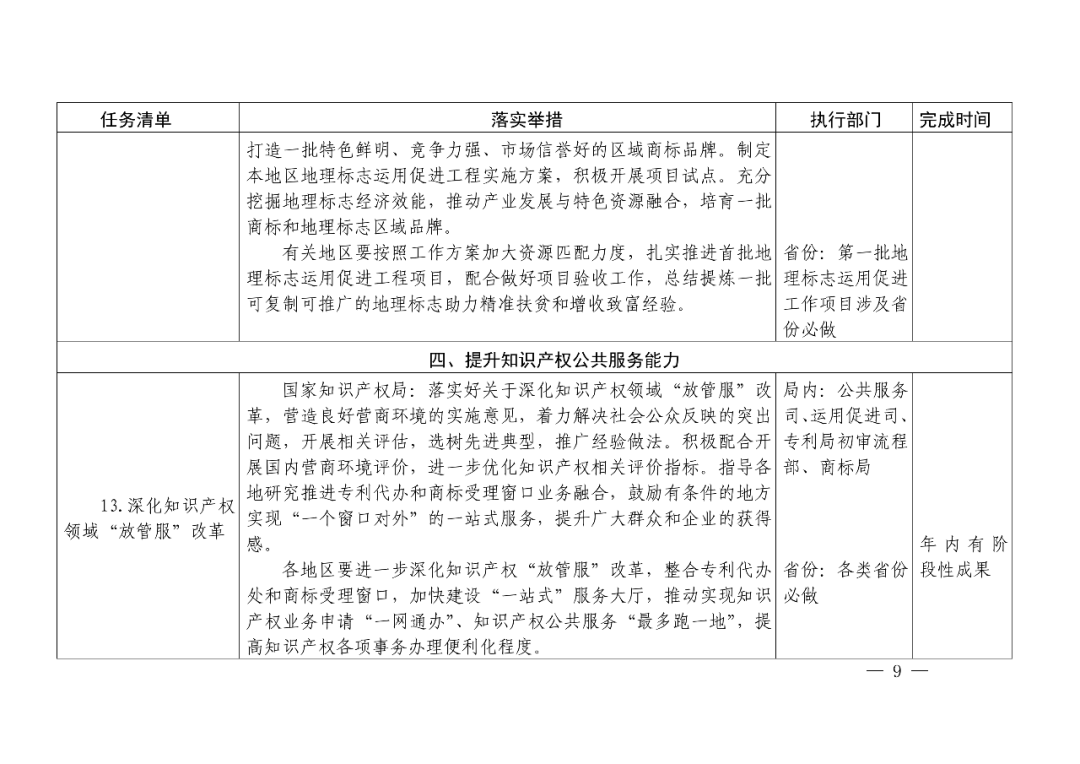
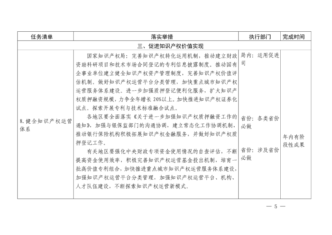
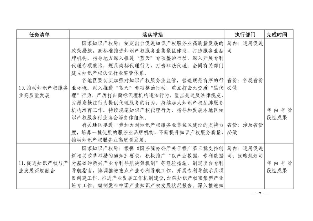
(七)完善知识产权运用促进政策。加强知识产权运营平台分类管理,做好知识产权运营服务体系建设重点城市绩效评价工作。加快推进知识产权证券化试点。全面落实《关于进一步加强知识产权质押融资工作的通知》,促进银行保险等金融机构加大对知识产权运用的支持力度,进一步扩大知识产权质押融资规模。推进知识产权促进产业发展工作机制建设,加强知识产权密集型产业培育,编制发布中国产业知识产权发展状况报告。推广“以产业数据、专利数据为基础的新兴产业专利导航决策机制”等支持创新改革举措,制定出台专利导航指南,开展专利导航示范项目创建工作。做好中国专利奖评选,充分发挥质量导向和示范作用。深入推进“蓝天”专项整治行动,重点打击无资质“黑代理”行为。大力实施地理标志运用促进工程,深入开展地理标志助力精准扶贫和增收致富工作。实施商标、地理标志区域品牌培育行动,推动产业集群品牌和区域品牌建设。(运用促进司负责)指导各地研究推进专利代办和商标受理窗口业务融合,鼓励有条件的地区实现“一个窗口对外”的一站式知识产权综合服务,提升广大群众和企业的获得感。(运用促进司负责,公共服务司、专利局初审流程部,商标局参与)
(八)优化知识产权公共服务政策。编制知识产权公共服务年度报告和《知识产权公共服务聚焦》。加强全国知识产权信息公共服务体系基础设施建设,加快推进国家知识产权大数据中心和公共服务平台立项建设。持续推动知识产权基础信息和资源平台整合利用,制定知识产权基础信息优化配置方案和利用指引,推动知识产权基础信息利用标准化,指导支持社会机构开展信息资源深度开发。制定知识产权信息公共服务工作指引,促进知识产权信息传播利用规范化、便利化、高效化。落实《关于新形势下加快建设知识产权信息公共服务体系的若干意见》,新建一批技术与创新支持中心、高校国家知识产权信息服务中心,支持地方完善知识产权信息公共服务网点建设。发挥高校、科研院所、图书情报机构重要作用,推动区域知识产权信息公共服务一体化、均等化发展,提高服务可及性。(公共服务司负责)
四、强化推动知识产权高质量发展的统计监测
(九)完善知识产权指标统计与监测。加强高价值发明专利拥有量等知识产权核心指标的统计监测,强化统计指标对全国知识产权工作情况的“晴雨表”“指挥棒”作用。建立完善知识产权统计工作体系,推动形成协调联动的知识产权统计监测工作机制和高效有序的统计数据共享提供机制。扎实开展知识产权申请形势统计分析,推动统计监测关口前移到各地方。深入推进全国专利调查工作,探索开展专利价值统计测算工作。完善并发布战略性新兴产业与国家专利分类参照关系,建立专利密集型产业增加值核算与发布机制。(战略规划司负责)
(十)健全地方知识产权指标统计监测体系。各地区要进一步完善统一管理、分工负责的知识产权统计制度,协调落实知识产权重大统计监测和调查任务。要结合实际,扎实开展本地区知识产权数据统计监测,深入分析研究知识产权申请形势,尤其做好知识产权申请量波动情况的统计分析与科学研判,按照国家局要求及时提供相应统计分析材料。要开展本地区知识产权(专利)密集型产业增加值核算与发布工作,采取有力措施培育壮大专利密集型产业。(各地方知识产权局负责)
五、工作要求
各省、自治区、直辖市、新疆生产建设兵团知识产权管理部门和局各有关部门要高度重视,加强组织领导,根据分工任务及有关要求,进一步明确细化本地区、本部门推动知识产权高质量发展的主攻方向和具体任务,尽快出台相关配套细则和政策措施,抓好工作落实。
附件:1.2020年推动知识产权高质量发展任务清单(点击文末阅读原文下载附件)
2.知识产权强省建设试点省分类表
来源:国家知识产权局网站
编辑:IPRdaily王颖 校对:IPRdaily纵横君
文章来源:北京家居行业协会公众号
风险提示及免责条款
[温馨提示] 文章来源于北京家居行业协会公众号,转载注明原文出处,此文观点与查生意无关,理性阅读,版权属于原作者若无意侵犯媒体或个人知识产权,请联系我们,本站将在第一时间删掉 ,查生意仅提供信息存储空间服务。


