首页 / 要闻 / 连锁经营 / 财政部 国家发改委:降低商标续展费、变更费等!(2019.7.1起施行)

财政部 国家发改委:降低商标续展费、变更费等!(2019.7.1起施行)

2024.03.21 21:57

文章来源:北京家居行业协会公众号

摘要:

点击上方“北京家居行业协会”可快速关注!近日,国家发展改革委 财政部颁布的《国家...

点击上方“北京家居行业协会”可快速关注!

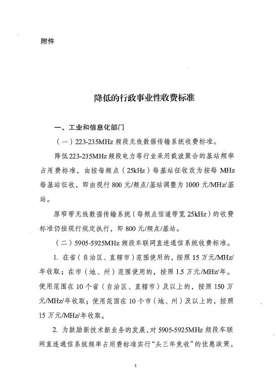
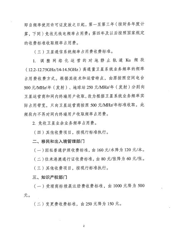
近日,国家发展改革委 财政部颁布的《国家发展改革委 财政部关于降低部分行政事业性收费标准的通知》中提到:

自2019年7月1日起,知识产权部门,(一)受理商标持续注册收费标准,由1000元降为500元。(二)变更费收费标准,有250元降为150元。(三)对提交网上申请并接受电子发文的商标业务,免收变更费,其他收费项目,包括受理商标注册费、补发商标注册证费、受理转让注册商标费、受理商标续展注册费、受理续展注册迟延费、受理商标评审费、出据商标证明费、受理集体商标注册费、受理证明商标注册费、商标异议费、撤销商标费、商标使用许可合同备案费,按现行标准的90%收费。

通知附件:


(来源:国家发改委网站)




北京家居行业协会致力于家居行业的可持续发展与和谐共赢。打造产业创新与公共服务平台,成为政府与企业的媒体、资源与市场的纽带、产业与资本的桥梁,促进文化、创意、科技与家居的融合发展,提升中国家居世界影响力,推动家居经济全面发展。

电话:010-84083972

微信号:home12_12

长按指纹树识别二维码 关注“北京家居行业协会”


文章来源:北京家居行业协会公众号

风险提示及免责条款

[温馨提示] 文章来源于北京家居行业协会公众号,转载注明原文出处,此文观点与查生意无关,理性阅读,版权属于原作者若无意侵犯媒体或个人知识产权,请联系我们,本站将在第一时间删掉 ,查生意仅提供信息存储空间服务。

发表评论 (0)
0/200
暂无评论哦,快来评论一下吧!