首页 / 要闻 / 连锁经营 / 关于组织参加2021年银联暖心惠民消费券发放活动的通知

关于组织参加2021年银联暖心惠民消费券发放活动的通知

2024.03.06 14:13

文章来源:黑龙江省连锁经营协会

摘要:

识别二维码,关注云南省连锁经营协会官方微信公众号掌握行业资讯,携手无限商机,共建美好未来协会各会员单位、云南省各商贸流通企业:为深

识别二维码,关注云南省连锁经营协会官方微信公众号

掌握行业资讯,携手无限商机,共建美好未来

协会各会员单位、云南省各商贸流通企业:
为深入贯彻党的十九届五中全会及中央经济工作会议精神,认真落实党中央、国务院全面促进消费的决策部署,进一步激发市场活力,释放消费潜力,加速市场回暖,为促进形成强大国内市场、构建新发展格局、更好地满足人民美好生活需要提供有力支撑,商务部会同国家发改委、工业和信息化部、农业农村部、文化和旅游部、市场监管总局等部门,定于5月1日-31日举办2021年全国消费促进月活动,在全国31个省(区、市)统一部署开展多领域、多层次、多元化的促消费活动。据此,在云南省商务厅、中国人民银行昆明中心支行的指导下,中国银联云南分公司联合云南省连锁经营协会,拟开展2021年银联暖心惠民消费券发放活动(以下简称“活动”),现将有关事项通知如下,欢迎全省各相关企业踊跃报名,积极参与,共同促进零售消费市场的繁荣。
一、活动宗旨
在云南省商务厅的指导和动员下,依托中国银联线下线上(云闪付)支付解决方案,通过云南省连锁经营协会推荐的优质企业的带动,为全省零售行业消费市场赋能,共同构建政府、银企、商户、消费者联动、互动的合作共赢平台,从而进一步激发市场活力,释放消费潜力,加速市场回暖。
二、活动形式
(一)线下活动
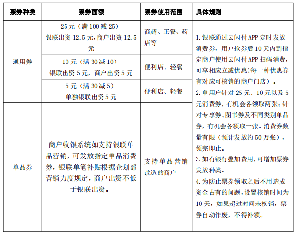
活动期间,中国银联云南分公司通过云闪付APP定时发放消费券,用户通过云南省连锁经营协会官方微信公众号链接领券后,享受到活动商户使用 “云闪付”APP扫码消费立减优惠。中国银联云南分公司、商户按照1:1的出资比例投入费用(企业特色活动投入,可与银联协商),预计发放消费券50万张,合作费用优先投放云南省连锁经营协会会员单位。具体形式如下:
活动一:通用券和单品券
活动二:专享券
针对数码、电器、书店、手机、图文等零售行业商户,共同出资开展营销宣传活动,中国银联单笔补贴不超过30元,商户出资不低于中国银联出资(或单独协商),中国银联根据商户合作需求,协商确定个性化消费券方案。
(二)线上活动(已具备活动条件的商户,可与银联约定)。
三、活动时间及规则
1.领券时间:2021年4月30日-5月31日。
2.消费时间:领券后至10天内(6月9日截止)。
3.需要持续开展活动的商户,可在本次活动结束后,与中国银联云南分公司协商制定后续合作计划。
四、参与条件
(一)商户资质
参与商户要求为:在云南省内登记注册、缴纳税款的优质品牌商户;优先考虑云南省连锁经营协会会员单位中的商超、连锁便利店、日用连锁、餐饮、电器、药店、书店等零售业态商贸流通企业及云南省内经营面积超过500平方米或连锁门店数超过8家的商户。
(二)受理条件
1.商户门店支持银联标准二维码扫码支付(需提供本店或所属门店银联支付产品受理终端类型、商户编码、商户名称、终端代码、门店地址等信息)。单品消费券的核销,商户门店需完成银联单品营销的受理改造。
2.商户在银联活动基础上,须开展自主营销活动增强活动效果,保障销售额明显增长。
五、报名及要求
(一)全省参与商户均在云南省连锁经营协会报名,由协会进行商户资格审核,以保障消费者权益及活动顺利开展。
(二)商户工作
1.参与商户需完成本商户店内海报粘贴、店内广播、视频及微信公众号宣传推广、员工培训等工作,完成云南省连锁经营协会微信公众号领券链接的分享及云闪付APP的下载,并指导顾客抢券、用券。
2.参与商户需按方案投入活动营销折扣、自有平台及公众号发布活动信息,张贴活动统一主题宣传物料,推动活动开展。
(三)请各相关企业安排主要负责人1-2人作为活动联系人,代表本企业与云南省连锁经营协会、中国银联云南分公司对接,协同做好协议内容确定、技术改造等工作。
(四)报名请填写《2021年银联暖心惠民消费券发放活动商户报名表》,并提交营业执照、主营业务经营许可证扫描件。截止时间:2021年4月30日。
(五)活动协议签订
经云南省连锁经营协会资格审核,报名成功后,由中国银联云南分公司负责接洽报名商户签订《合作协议》事宜,明确技术、活动投入、培训、结算、投诉、宣传(物料)、活动奖励等内容。
六、工作联系人
全省活动报名:云南省连锁经营协会  
联系人:罗青(协会会员服务部部长)
联系电话:15331722535(微信同号)
联系邮箱:ycfa2019@163.com
全省活动合作咨询:中国银联云南分公司
联系电话:18587195686(微信同号)
联系邮箱:zhangweiqing@unionpay.com

附件:1.《活动商户报名表》
2.《2021年银联暖心惠民消费券发放活动方案》
3.《合作协议》
(关注协会微信公众号,回复“消费券”获取附件内容)

云南省连锁经营协会
二0二一年四月十四日

@延伸阅读:
云南省连锁经营协会发展纪实
云南省连锁经营协会入会邀请
云南省连锁经营协会微信公众号征稿启事




云南省连锁经营协会成立于2019年9月,是由云南省从事连锁经营服务的企业和相关专家、管理人员自愿组成的地方性、行业性、非营利性社会团体,登记机关为省民政厅,业务指导单位为省商务厅。
协会现有会员单位近100家,覆盖药店、便利店、百货超市、书店、电器专营店、餐饮、眼镜、高校、数码产品专营等10余个业态,连锁店铺总计超过1.5万个。2019年,销售额近400亿元,约占全省社会消费品零售总额的5.3%。2020年,13家会员单位入选“2020云南省非公企业100强”榜单,2家会员单位入选2020年云南省“10大名药材”榜单,1家会员单位入选2020年云南省“10大名菜”榜单,3家会员单位入选2020年云南省绿色食品“10强企业”榜单,2家会员单位入选2020年云南省绿色食品“20佳创新企业”榜单。




转载是一种动力 分享是一种美德

动动小手 点个【在看】再走

文章来源:黑龙江省连锁经营协会

风险提示及免责条款

[温馨提示] 文章来源于黑龙江省连锁经营协会,转载注明原文出处,此文观点与查生意无关,理性阅读,版权属于原作者若无意侵犯媒体或个人知识产权,请联系我们,本站将在第一时间删掉 ,查生意仅提供信息存储空间服务。

发表评论 (0)
0/200
暂无评论哦,快来评论一下吧!