2024.03.12 13:06
时尚科技|闻力生:服装智能制造将在智能互联网Web3.0平台上实施
文章来源:中国服装协会公众号
点击蓝字关注我们中国服装智能制造联盟专家组副组长东华大学教授 闻力生一、互联网及...
点击蓝字
关注我们
中国服装智能制造联盟专家组副组长
东华大学教授 闻力生
一、互联网及其平台的概念发展
众所周知,互联网是指全球公共网络,由众多网络互相连接而成。当前,第一代互联网Web1.0是指互联网初期,这个阶段从1994年一直延续到2004年,期间出现了Twitter和Facebook等社交媒体巨头。它主要基于HTTP技术,将不同计算机上的一些文档开放共享,并使它们可以通过互联网访问。Web1.0是只读的,内容创造者很少,绝大多数用户只是充当内容的消费者。而且它是静态的,缺乏交互性,访问速度比较慢的,用户之间的互联也相当有限;第二代互联网Web2.0是从2004年至今这一时段所使用的互联网。互联网在2004年左右发生了蜕变,由于那时互联网在网速、光纤基础设施和搜索引擎等方面都取得了发展,因此用户对社交、音乐、视频分享和支付交易的需求大幅上升,迎来了Web2.0爆发式的发展。Web2.0的内容不再是由专业网站或特定人群生产了,而是由权级平等的全体网民共同参与、共同创造,任何人都可以在网络上表达自己的观点或创造原创的内容。所以,这个时期的互联网更加注重用户体验和互动性;第三代互联网Web3.0则是指下一代互联网,将是基于人工智能和区块链技术推动的一种全新的互联网形态。Web3.0的基础是区块链技术,它最大的一个特点就是去中心化。区块链技术催生了一种叫做智能合约的新东西,它不仅可以记录信息,还能运行应用程序,原来需要有个中心化服务器才能运行的应用,在区块链技术上,不需要服务器这个中心,自己就可以运行,这就叫做去中心化应用。所以现在也被称为“智能互联网”,见图一和图二。
图一 web1.0、Web2.0、Web3.0三代互联网之发展
图二 第三代(下一代)互联网Web3.0
什么是工业互联网?简言之,它是指基于互联网技术的工业应用,通过网络技术连接企业内部各个部门、设备、物流等,实现信息的共享、交互和协同,以提高生产效率、降低成本、优化业务流程。因此,随着互联网第一代、第二代、第三代的发展也就有了工业互联网的相应时代的发展。
什么是互联网平台?它是指建立在互联网基础上的技术平台,可以提供各种服务和功能,例如搜索引擎、社交媒体、电商平台、在线教育、制造业服务等等。因此随着互联网发展的不同时代,便有了工业互联网Web2.0和Web3.0平台等。目前,制造业所用的工业互联网服务平台主要是指Web2.0平台,这个平台的应用有它的优点,但也有许多不足之处,现在各国均在Web2.0平台基础上奔向Web3.0平台发展。
二、我国Web2.0时代的工
业互联网及其平台的发展
我国工业互联网是在网络、平台、安全三大体系方面实现规模化发展的,截至2022年底,全国工业企业关键工序数控化率和数字化研发工具普及率达到58.6%、77.0%,基本形成综合型、特色型、专业型的多层次工业互联网平台体系。目前,全国35家重点工业互联网平台连接工业设备超过8500万台套,累计服务企业936万家次,覆盖国民经济45个行业大类,平台化设计、数字化管理、智能化制造、网络化协同、个性化定制、服务化延伸等新模式新业态蓬勃发展,使我国产业数字化转型明显提速。
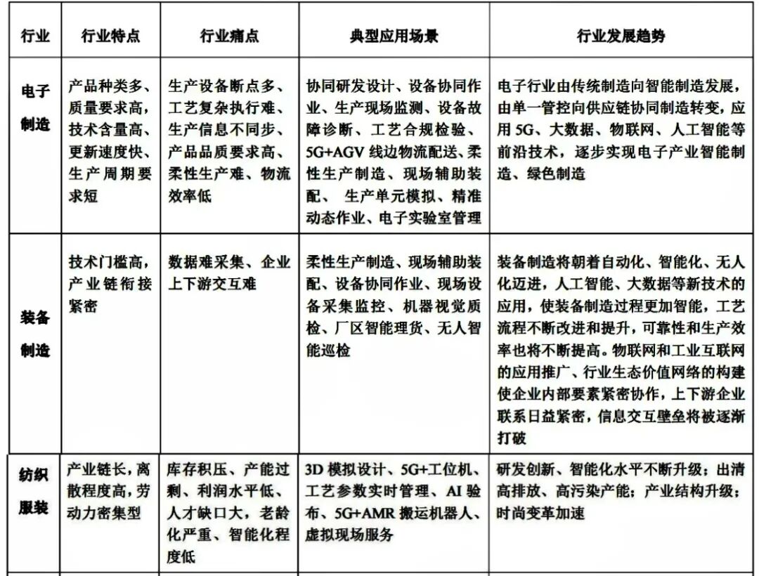
当前,工业互联网融合应用向国民经济重点行业延伸,形成平台化设计、智能化制造、网络化协同、个性化定制、服务化延伸、数字化管理六大方面,有力地促进了实体经济提质、增效、降本、绿色、安全发展。图三列出了一些行业和企业工业互联网的发展全景图,其中包括纺织服装制造企业。
图三 一些制造企业工业互联网的发展全景图
工业互联网平台是面向制造业数字化、网络化、智能化需求,构建基于海量数据采集、汇聚、分析的服务体系,支撑制造资源泛在连接、弹性供给、高效配置,从经济角度看,这就形成了工业互联网的有价值平台。
说工业互联网平台有价值主要是它具有三个明显的作用:①工业互联网平台已在传统工业平台的基础上,提升了制造业知识生产、传播、利用效率,开发了大量应用APP,形成与制造业用户之间双向交互的生态体系。②工业互联网平台是新工业体系的“操作系统”。工业互联网平台依托高效的设备集成模块、强大的数据处理引擎、开放的开发环境工具、组件化的工业知识服务,向下连接工业装备、仪器、产品,向上支撑工业智能化应用的快速开发与部署,构建了基于软件的高度灵活与智能化的新工业体系。③工业互联网平台是资源集聚共享的有效载体。工业互联网平台将信息流、资金流、人才创意、制造设备和制造能力在云端汇聚,将工业企业、信息通信企业、互联网企业、第三方开发者等主体在云端集聚,形成社会化的协同生产方式和组织模式。
2021年11月30日,工信部对外发布《“十四五”信息化和工业化深度融合发展规划》(下称《规划》),明确将工业互联网平台推广工程作为两化融合重点工程推进。从物理系统看,工业互联网平台由网络、平台及安全三大部分构成,它在制造业的应用主要体现在数智化生产、网络化协同、个性化定制等制造服务方面,见图四。
图四 工业互联网平台物理系统
制造业应用工业互联网平台服务可以获得的收益远比一般软件及一般工业云要高得多,见图五。
图五 应用工业互联网平台服务企业获得的收益比较
我国制造业应用工业互联网平台服务可以获得可量化的高收益,可以用一加一减来表述,例如一加方面:劳动生产率提高40—60%和提高设备综合效率10—25%等等;一减方面:减少能源消耗5—25%和交货时间减少30—50%等等,见图六。
图六 制造业应用平台服务可获得的量化收益
当今,我国工业互联网Web2.0时代主要的服务模式有: ①制造业领头企业对外输出平台服务模式,例如“制造知识、软件、硬件”三位一体的“美擎工业互联网服务平台”,海尔的基于个性化定制生产模式构建的工业互联网服务平台,航天集团的云网是基于行业上下游资源整合协同的工业互联网服务对接平台等等;②一些工业互联网企业以SAAS云平台方式为客户提供软件应用服务模式,产品主要聚焦在各个细分领域的垂直应用开发,专注于解决广大的中小型制造企业生产或者运营过程中的某一个痛点需求;③打造通用PAAS平台的服务模式,通过平台能够把与企业相关的所有设备、生产线、员工、工厂、仓库、供应商、产品和客户紧密地连接起来,然后共享工业生产全流程的各种要素资源,使其数字化、网络化、自动化、智能化,最终实现企业效率提升和成本降低服务。
当然,我们知道模式虽多,但要取得成功是不容易的,因为对每个制造业来说生产的东西都不一样,流程也不一样,工艺也不一样,设备也不一样,渠道也不一样,甚至商业模式和供应链也不一样。面对这样的需求,想透过一个万能的服务平台来解决所有问题,这是非常不现实的,最终还是要回归到高度定制化,可能在每一个细分领域都会需要一个工业互联网平台。
三、服装智能制造在
Web2.0平台上的实施
2023年5月由中国电子技术标准化研究院牵头的《工业互联网平台选型要求》(GB/T42562-2023)国家标准正式获批发布,该标准首先规定了工业互联网平台的选型原则和选型流程,见图七;其次明确了工业互联网平台应满足的9大关键技术能力,见图八;再其次明确了基于平台对企业赋能的18项业务支持能力,见图九。这个标准的公布,可适配平台的不同相关方,它可以为工业互联网平台企业提供建设平台能力、它可以为制造业需求方选用平台提供参考,帮助企业评价工业互联网平台赋能水平,选择适宜自身的工业互联网平台。
图七 工业互联网平台的选型流程
图八 工业互联网平台的关键技术能力
图九 工业互联网平台的业务支持能力
服装制造业如果选用平台服务于企业的智能制造,一般按照图四七的流程进行,目前实施服装智能制造最好的架构应该如图十所示,具有很好的基础设施层、平台层、应用层和边缘计算层。
图十 服装智能制造平台架构
上面的平台架构是构建在工业互联网Web2.0平台基础上的,我们过去曾经说过,规模以上服装制造企业以自建Web2.0平台为好,中小制造企业以租用平台服务为好,其实这种说法并不完全正确,因为选择自建Web2.0平台或租用平台服务应该根据企业的具体情况和需求决定,而不是仅仅基于企业的规模。其次制造企业不使用工业互联网平台Web2.0,仍然可以通过其他方式实现智能制造,比如使用自建的数据传输和分析系统,或者采用其他第三方平台。但是相比较而言,工业互联网平台Web2.0具有更高的可扩展性、灵活性,能够更好地满足制造企业的需求。
四、服装智能制造将在智能
互联网Web3.0平台上实施
从以上我们可以看到,基于工业互联网的Web2.0平台虽然具有很多特征:(1) 用户参与度高——Web2.0平台允许用户参与和互动,使得用户可以分享自己的内容和经验,与其他用户互动,形成了一个大社区;(2) 易于分享和传播——Web2.0平台允许用户轻松地分享和传播信息,从而扩大了信息的传播范围;(3)提高效率——Web2.0平台可以帮助企业提高效率,例如通过在线协作工具、在线会议等方式,提高企业内部协作的效率;(4)降低成本——Web2.0平台可以帮助企业降低营销、推广和客户服务等方面的成本,同时也可以降低企业的技术成本等等。但是,Web2.0平台也有许多不足之处:(1)安全问题——Web2.0平台存在安全隐患,例如隐私泄露、网络攻击等问题,需要企业加强安全措施;(2) 质量问题——Web2.0平台的内容质量参差不齐,需要企业对用户生成的内容进行筛选和审核;(3)竞争激烈——Web2.0平台竞争激烈,需要企业花费大量的时间和精力来推广和维护平台;(4) 网络稳定性——Web2.0平台需要保证网络稳定性,避免因为网络故障而影响平台的正常运行;(5)Web2.0平台服务带有一定的垄断性,而且出租费用高,影响企业用户使用等等。正因为这些问题的存在,催生了Web3.0平台的诞生。
Web3.0是互联网发展的下一代,有时也被称为“分布式互联网”或“智能互联网”。目前,Web3.0仍处于发展初期,但它将依托区块链、人工智能、物联网等技术,实现更加智能化、去中心化的互联网应用,从而让数据更加安全、隐私更加保护,并且为用户提供更加个性化、高效的服务。因此在Web3.0平台上实施智能制造和在Web2.0上实施智能制造是不同的,区别在于:(1)去中心化——Web3.0平台基于区块链技术,实现了去中心化的特性。这意味着在Web3.0平台上实施的智能制造将更加分散和民主化,没有中心化的控制机构,每个参与者都可以拥有和控制自的数据,而不需要依赖于中心化的平台或机构;(2)数据隐私和安全——Web3.0平台注重用户数据的隐私和安全。区块链技术提供了加密和去中心化存储的特性,使得用户数据更加安全。智能制造在Web3.0平台上实施时,可以更好地保护用户的隐私,并防止数据被滥用;(3)信任和透明度——Web3.0平台通过智能合约等机制实现了更高的信任和透明度。智能合约是一种自动执行的合约,其规则和条件被编码在区块链上,不可篡改。这样,Web3.0平台上实施的智能制造可以更加透明,参与者可以验证和审计系统的操作和交易;(4)价值互换——Web3.0平台基于区块链技术的代币经济模型,使得价值互换更加方便和高效,在Web3.0平台上实施的智能制造可以通过代币进行价值交换,实现更灵活的商业模式和合作方式等等。
总之,Web3.0平台上实施的智能制造相对于Web2.0平台上的实施,更加注重去中心化、数据隐私和安全、信任和透明度,以及价值互换。这些特性为智能制造带来了更大的创新和发展空间。
Web3.0平台和我们服装制造企业的智能制造有密切的关系,因为Web3.0的本质是基于人工智能和区块链技术的智能互联网,将会为服装智能制造提供更加智能化、高效化、安全化的技术支持,从而推动服装智能制造的快速发展。具体来说,Web3.0技术将在服装智能制造中的应用主要包括以下几个方面:(1)数据共享——基于Web3.0技术,服装制造企业可以实现各种设备、生产线、员工等之间的数据共享,从而实现更加高效的生产制造流程;(2)区块链技术——通过区块链技术,服装制造企业可以实现数据的安全共享,避免数据篡改和泄露等问题,提高了数据的可信度和安全性;(3)智能合约——Web3.0还可以通过智能技术实现自动化和智能化的生产制造流程,提高生产效率和产品质量;(4)智能物联网——Web3.0技术可以实现智能物联网的应用,使得制造企业能够实时监测和控制生产过程中的各种设备和数据,从而提高了生产效率和产品质量等等。因此,Web3.0与服装制造企业的智能制造是密切相关的,它将为智能制造的发展提供更加广阔的空间和更加智能化、高效化、安全化的技术支持。
结 束 语
2023年7月于上海
文章来源:中国服装协会公众号
风险提示及免责条款
[温馨提示] 文章来源于中国服装协会公众号,转载注明原文出处,此文观点与查生意无关,理性阅读,版权属于原作者若无意侵犯媒体或个人知识产权,请联系我们,本站将在第一时间删掉 ,查生意仅提供信息存储空间服务。


